Suppr超能文献

下丘脑多巴胺能神经元中的α2-肾上腺素能受体:对食物摄入和能量消耗的影响

α2-Adrenergic Receptors in Hypothalamic Dopaminergic Neurons: Impact on Food Intake and Energy Expenditure.

作者信息

Park Byong Seo, Yang Hye Rim, Kang Hara, Kim Kwang Kon, Kim Yang Tae, Yang Sunggu, Kim Jae Geun

机构信息

Division of Life Sciences, College of Life Sciences and Bioengineering, Incheon National University, Incheon 22012, Republic of Korea.

Research Center of Brain-Machine Interface, Incheon National University, Incheon 22012, Republic of Korea.

出版信息

Int J Mol Sci. 2025 Apr 10;26(8):3590. doi: 10.3390/ijms26083590.

Abstract

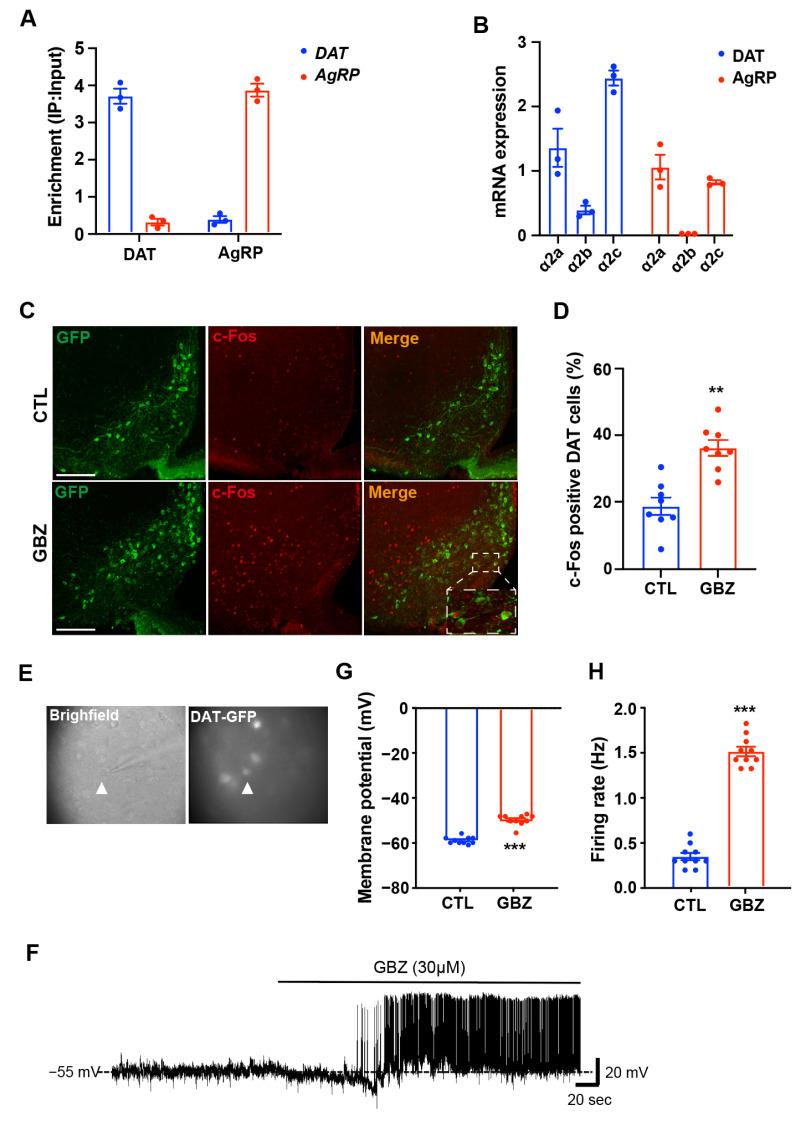
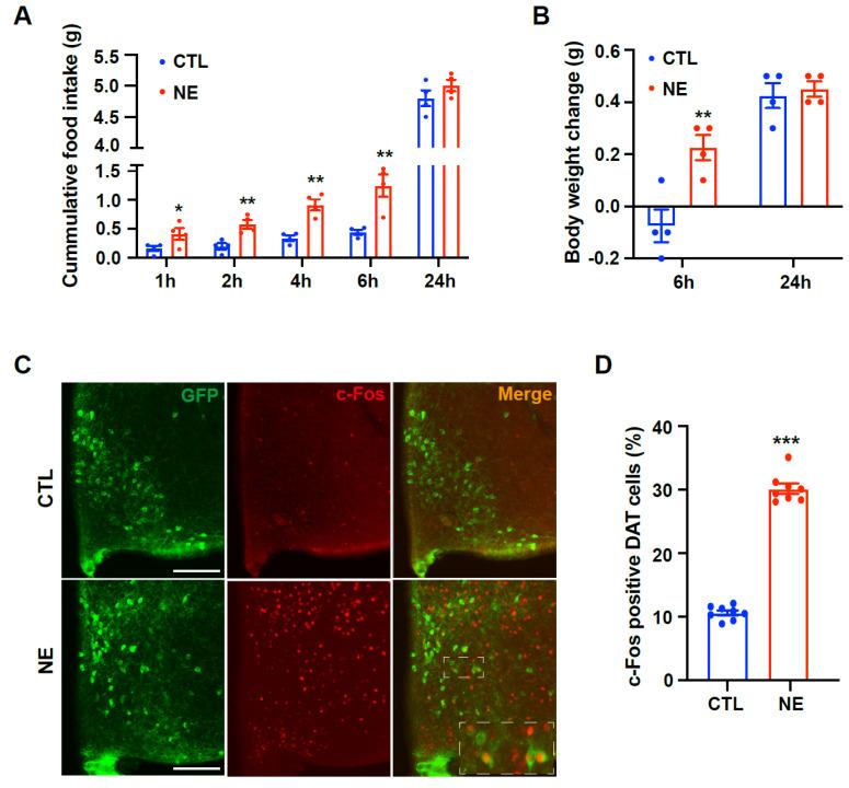
The adrenergic system plays an active role in modulating synaptic transmission in hypothalamic neurocircuitry. While α2-adrenergic receptors are widely distributed in various organs and are involved in various physiological functions, their specific role in the regulation of energy metabolism in the brain remains incompletely understood. Herein, we investigated the functions of α2-adrenergic receptors in the hypothalamus on energy metabolism in mice. Our study confirmed the expression of α2-adrenergic receptors in hypothalamic dopaminergic neurons and assessed metabolic phenotypes, including food intake and energy expenditure, after treatment with guanabenz, an α2-adrenergic receptor agonist. Guanabenz treatment significantly increased food intake (0.25 ± 0.03 g vs. 0.98 ± 0.05 g, < 0.001) and body weight (-0.1 ± 0.04 g vs. 0.33 ± 0.03 g, < 0.001) within 6 h post-treatment. Furthermore, guanabenz markedly elevated energy expenditure parameters, including respiratory exchange ratio (RER, 1.017 ± 0.007 vs. 1.113 ± 0.03, < 0.01) and carbon dioxide production (1.512 ± 0.018 mL/min vs. 1.635 ± 0.036 mL/min, < 0.05), compared to vehicle-treated controls. Furthermore, using chemogenetic techniques, we demonstrated that the altered metabolic phenotypes induced by guanabenz treatment were effectively reversed by inhibiting the activity of dopaminergic neurons in the hypothalamic arcuate nucleus (ARC) using a chemogenetic technique. Our findings suggest functional connectivity between hypothalamic α2-adrenergic receptor signals and dopaminergic neurons in metabolic controls.

摘要

肾上腺素能系统在调节下丘脑神经回路的突触传递中发挥着积极作用。虽然α2-肾上腺素能受体广泛分布于各个器官并参与多种生理功能,但其在大脑能量代谢调节中的具体作用仍未完全明确。在此,我们研究了下丘脑α2-肾上腺素能受体对小鼠能量代谢的功能。我们的研究证实了α2-肾上腺素能受体在下丘脑多巴胺能神经元中的表达,并评估了用α2-肾上腺素能受体激动剂胍那苄治疗后的代谢表型,包括食物摄入量和能量消耗。胍那苄治疗在治疗后6小时内显著增加了食物摄入量(0.25±0.03克对0.98±0.05克,<0.001)和体重(-0.1±0.04克对0.33±0.03克,<0.001)。此外,与用载体处理的对照组相比,胍那苄显著提高了能量消耗参数,包括呼吸交换率(RER,1.017±0.007对1.113±0.03,<0.01)和二氧化碳产生量(1.512±0.018毫升/分钟对1.635±0.036毫升/分钟,<0.05)。此外,使用化学遗传学技术,我们证明了通过化学遗传学技术抑制下丘脑弓状核(ARC)中多巴胺能神经元的活性,可有效逆转胍那苄治疗诱导的代谢表型改变。我们的研究结果表明下丘脑α2-肾上腺素能受体信号与多巴胺能神经元在代谢控制中存在功能连接。

https://cdn.ncbi.nlm.nih.gov/pmc/blobs/ab88/12026701/c199b10aaa89/ijms-26-03590-g001.jpg

文献AI研究员

20分钟写一篇综述,助力文献阅读效率提升50倍。

立即体验

用中文搜PubMed

大模型驱动的PubMed中文搜索引擎

马上搜索

文档翻译

学术文献翻译模型,支持多种主流文档格式。

立即体验