Suppr超能文献

EYA3对NF-κB和CCL2的调控抑制了转移前生态位中的细胞毒性自然杀伤细胞,从而促进三阴性乳腺癌转移。

EYA3 regulation of NF-κB and CCL2 suppresses cytotoxic NK cells in the premetastatic niche to promote TNBC metastasis.

作者信息

Rosenbaum Sheera R, Hughes Connor J, Fields Kaiah M, Purdy Stephen Connor, Gustafson Annika L, Wolin Arthur, Hampton Drake, Shrivastava Natasha M, Turner Nicholas, Danis Etienne, Ebmeier Christopher, Spoelstra Nicole, Richer Jennifer, Jedlicka Paul, Costello James C, Zhao Rui, Ford Heide L

机构信息

Department of Pharmacology, University of Colorado Anschutz Medical Campus (AMC), Aurora, CO, USA.

Pharmacology and Molecular Medicine Program, University of Colorado Anschutz Medical Campus (AMC), Aurora, CO, USA.

出版信息

Sci Adv. 2025 May 9;11(19):eadt0504. doi: 10.1126/sciadv.adt0504. Epub 2025 May 7.

Abstract

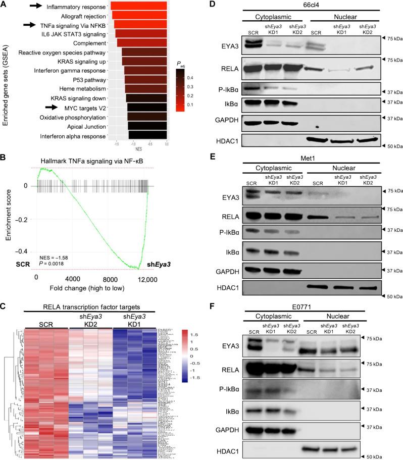
Triple-negative breast cancer cells must evade immune surveillance to metastasize to distant sites, yet this process is not well understood. The Eyes absent (EYA) family of proteins, which are crucial for embryonic development, become dysregulated in cancer, where they have been shown to mediate proliferation, migration, and invasion. Our study reveals an unusual mechanism by which EYA3 reduces the presence of cytotoxic natural killer (NK) cells in the premetastatic niche (PMN) to enhance metastasis, independent of its effects on the primary tumor. We find that EYA3 up-regulates nuclear factor κB signaling to enhance CCL2 expression, which, in contrast to previous findings, suppresses cytotoxic NK cell activation in vitro and their infiltration into the PMN in vivo. These findings uncover an unexpected role for CCL2 in inhibiting NK cell responses at the PMN and suggest that targeting EYA3 could be an effective strategy to reactivate antitumor immune responses to inhibit metastasis.

摘要

三阴性乳腺癌细胞必须逃避免疫监视才能转移至远处部位,但这一过程尚未得到充分理解。眼睛缺失(EYA)蛋白家族对胚胎发育至关重要,在癌症中会发生失调,已显示它们可介导增殖、迁移和侵袭。我们的研究揭示了一种不同寻常的机制,即EYA3通过减少转移前生态位(PMN)中细胞毒性自然杀伤(NK)细胞的存在来增强转移,这与其对原发性肿瘤的影响无关。我们发现,EYA3上调核因子κB信号传导以增强CCL2表达,与之前的研究结果相反,CCL2在体外抑制细胞毒性NK细胞活化,并在体内抑制其向PMN的浸润。这些发现揭示了CCL2在PMN处抑制NK细胞反应的意外作用,并表明靶向EYA3可能是重新激活抗肿瘤免疫反应以抑制转移的有效策略。

https://cdn.ncbi.nlm.nih.gov/pmc/blobs/d72f/12057687/6cbfb7057415/sciadv.adt0504-f1.jpg

文献AI研究员

20分钟写一篇综述,助力文献阅读效率提升50倍。

立即体验

用中文搜PubMed

大模型驱动的PubMed中文搜索引擎

马上搜索

文档翻译

学术文献翻译模型,支持多种主流文档格式。

立即体验