Suppr超能文献

上皮-间充质细胞竞争在肺发育和纤维化过程中协调跨组织区室的命运转变。

Epithelial-mesenchymal cell competition coordinates fate transitions across tissue compartments during lung development and fibrosis.

作者信息

Klinkhammer Kylie, Warren Rachel, Knopp Joseph, Nguyen Toan, De Langhe Stijn P

机构信息

Department of Medicine, Division of Pulmonary and Critical Medicine, Mayo Clinic, Rochester, MN 55905, USA.

Department of Biochemistry and Molecular Biology, Mayo Clinic, Rochester, MN 55905, USA.

出版信息

Res Sq. 2025 May 2:rs.3.rs-6189965. doi: 10.21203/rs.3.rs-6189965/v1.

Abstract

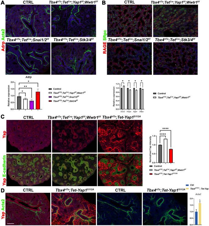
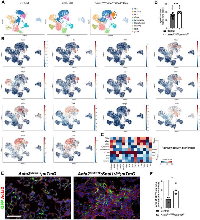
Morphogenesis and cell state transitions must be coordinated in time and space to produce a functional tissue. In this study, we reveal that lung mesenchymal Yap levels and fitness antagonize epithelial Yap levels and stemness during lung development and repair following bleomycin injury. Elevated mesenchymal Yap signaling and fitness antagonize epithelial Yap levels and stemness, accelerating alveolar epithelial differentiation while impairing branching during lung development or bronchiolization after bleomycin injury. Conversely, mesenchymal Snail/Slug sequesters Yap/Taz to direct an adipogenic differentiation program towards alveolar fibroblast 1 (AF1) during both lung development and the resolution of pulmonary fibrosis. On the other hand, Yap/Myc-Tead binding instructs a myogenic differentiation program. Through our experiments and modeling, we identify tissue-scale mechanical cooperation as a pivotal factor in orchestrating organ formation and regeneration.

摘要

形态发生和细胞状态转变必须在时间和空间上进行协调,以产生功能性组织。在本研究中,我们揭示了在博来霉素损伤后的肺发育和修复过程中,肺间充质Yap水平和适应性与上皮Yap水平和干性相互拮抗。间充质Yap信号增强和适应性增强会拮抗上皮Yap水平和干性,加速肺泡上皮分化,同时在肺发育过程中损害分支,或在博来霉素损伤后损害细支气管化。相反,间充质Snail/Slug隔离Yap/Taz,在肺发育和肺纤维化消退过程中引导脂肪生成分化程序朝向肺泡成纤维细胞1(AF1)。另一方面,Yap/Myc-Tead结合指导肌源性分化程序。通过我们的实验和建模,我们确定组织尺度的机械协作是协调器官形成和再生的关键因素。

https://cdn.ncbi.nlm.nih.gov/pmc/blobs/4186/12060972/82d242ff2a76/nihpp-rs6189965v1-f0001.jpg

文献AI研究员

20分钟写一篇综述,助力文献阅读效率提升50倍。

立即体验

用中文搜PubMed

大模型驱动的PubMed中文搜索引擎

马上搜索

文档翻译

学术文献翻译模型,支持多种主流文档格式。

立即体验