Suppr超能文献

CD103 T细胞在氧化应激下清除受损的肺泡II型上皮细胞以预防肺癌发生。

CD103 T Cells Eliminate Damaged Alveolar Epithelial Type II Cells Under Oxidative Stress to Prevent Lung Tumorigenesis.

作者信息

Xu Yu, Luo Haorui, Wang Jiahao, Liu Haifeng, Chen Luonan, Ji Hongbin, Deng Zimu, Liu Xiaolong

机构信息

Key Laboratory of Multicellular Systems, CAS Center for Excellence in Molecular Cell Science, Shanghai Institute of Biochemistry and Cell Biology, University of Chinese Academy of Sciences, Chinese Academy of Sciences, 320 Yueyang Road, Shanghai, 200031, China.

Zhongshan Institute for Drug discovery, Shanghai Institute of Materia Medica, Chinese Academy of Sciences, Zhongshan, 528400, China.

出版信息

Adv Sci (Weinh). 2025 Jul;12(28):e2503557. doi: 10.1002/advs.202503557. Epub 2025 May 8.

Abstract

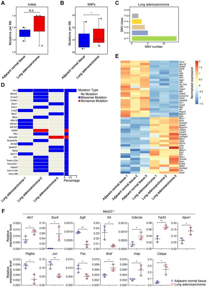
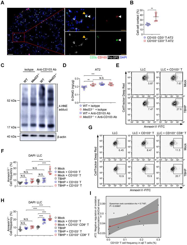
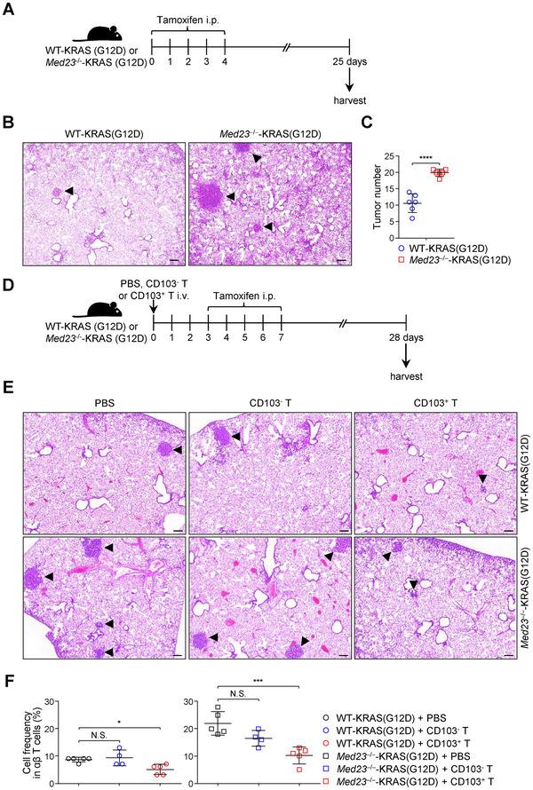
The nexus between aging-associated immune deteriorations and tumorigenesis of lung cancers remains elusive. In a mouse model with Med23 depletion in T cells (Med23 ), it is found a strong association between the decline of CD103 T cells and spontaneous alveolar epithelial type II cell (AT2 cell)-originated lung adenocarcinomas. The reduction of CD103 T cells in the lung results in an accumulation of AT2 cells bearing oxidative damages, which appears to be the major origin of the lung adenocarcinoma. Functional experiments reveal CD103 T cells can eradicate oxidative-damage-bearing AT2 cells as well as ROS-dependent, KRAS (G12D)-driven tumorigenesis. In vitro co-cultures prove CD103 T cells, especially CD103 CD8 T cells, exhibit a killing capacity that matches the oxidative stress level in the target cells. In aged animals, it is found the abundance of CD103 CD8 T cells in the lung declines with age, accompanied by an accumulation of oxidative-damage-bearing AT2 cells. Collectively, the study establishes the vital function of CD103 T cells in surveilling epithelial cells under oxidative stress to prevent malignancies, and unravels a potential immuno-dysregulation in the aged lung which contributes to tumorigenesis.

摘要

衰老相关的免疫衰退与肺癌肿瘤发生之间的联系仍然难以捉摸。在T细胞中缺乏Med23的小鼠模型(Med23−/−)中,发现CD103+ T细胞的减少与自发性肺泡II型上皮细胞(AT2细胞)起源的肺腺癌之间存在强烈关联。肺中CD103+ T细胞的减少导致带有氧化损伤的AT2细胞积累,这似乎是肺腺癌的主要起源。功能实验表明,CD103+ T细胞可以根除带有氧化损伤的AT2细胞以及ROS依赖性、KRAS(G12D)驱动的肿瘤发生。体外共培养证明,CD103+ T细胞,尤其是CD103+ CD8+ T细胞,表现出与靶细胞氧化应激水平相匹配的杀伤能力。在老年动物中,发现肺中CD103+ CD8+ T细胞的丰度随年龄下降,同时伴有带有氧化损伤的AT2细胞积累。总体而言,该研究确立了CD103+ T细胞在监测氧化应激下的上皮细胞以预防恶性肿瘤方面的重要功能,并揭示了老年肺中一种潜在的免疫失调,这种失调促进了肿瘤发生。

https://cdn.ncbi.nlm.nih.gov/pmc/blobs/d719/12302525/98c607f68586/ADVS-12-2503557-g005.jpg

文献AI研究员

20分钟写一篇综述,助力文献阅读效率提升50倍。

立即体验

用中文搜PubMed

大模型驱动的PubMed中文搜索引擎

马上搜索

文档翻译

学术文献翻译模型,支持多种主流文档格式。

立即体验