Suppr超能文献

丁香酚对肉鸡抗球虫活性的转录组学和非靶向代谢组学研究。

Transcriptomic and untargeted metabolomic studies on the anticoccidial activity of eugenol in broilers.

作者信息

Geng Tiantian, Yang Hongjun, Liu Jing, Zhao Junlong, Zhou Yanqin

机构信息

National Key Laboratory Preventive Veterinary of Hubei Province, College of Veterinary Medicine, Huazhong Agricultural University, No. 1, Shizishan Street, Hongshan District, Wuhan, Hubei 430070, PR China.

Shanchuan Biotechnology (Wuhan) Co., Ltd, Wuhan, Hubei, PR China.

出版信息

Poult Sci. 2025 Jul;104(7):105205. doi: 10.1016/j.psj.2025.105205. Epub 2025 Apr 23.

Abstract

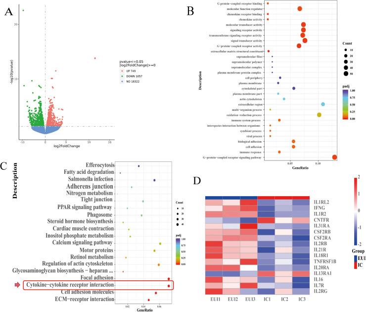
Coccidiosis, a protozoan disease caused by Eimeria parasites, significantly impacts the poultry industry. Traditional control methods involve the addition of anticoccidial drugs to feed, which has led to concerns over drug residues. Thus, the search for alternative treatments has become a research priority, with plant essential oils emerging as a promising option. In the study, we evaluated the anticoccidial effects of seven plant-derived products on Eimeria tenella using a broiler cage trial and calculated the anticoccidial index (ACI) to assess their efficacy. The results revealed that eucalyptus oil had the highest ACI (157.79), followed closely by eugenol (155.41), both nearing the 160.00 threshold. Eugenol demonstrated a lower oocyst output compared to eucalyptus oil, leading us to focus on the mechanism of eugenol's anticoccidial activity using transcriptomic and untargeted metabolomic analyses. Transcriptomic analysis of cecal tissue revealed 749 upregulated and 1057 downregulated differentially expressed genes (DEGs). The top three enriched Kyoto Encyclopedia of Genes and Genomes (KEGG) pathways were the extracellular matrix (ECM)-receptor interaction, cell adhesion molecules, and cytokine-cytokine receptor interaction, with the latter pathway showing significant expression differences in 40 genes. This suggests that eugenol modulates the immune response in broilers by regulating the expression of various cytokines. Metabolomic analysis identified 103 upregulated and 22 downregulated differential metabolites, with a high enrichment of the gut IgA production-related immune network pathway. Notably, vitamin A acid, a key metabolite in this pathway, was significantly upregulated. ELISA assays confirmed the upregulation of SIgA, a terminal product of this metabolic pathway. Additionally, several anti-inflammatory metabolites and prebiotics, such as fumaric acid, quinolinic acid, succinic acid, and d-raffinose, were significantly upregulated. These results indicate that eugenol modulates the intestinal immune network and levels of various anti-inflammatory metabolites and prebiotics, suggesting its role in anticoccidial activity through the regulation of DEGs and differential metabolites. This study demonstrates that eugenol has the potential to serve as a safe alternative or adjunct to anticoccidial drugs in poultry and deepens our understanding of its anticoccidial activity.

摘要

球虫病是一种由艾美耳属寄生虫引起的原生动物疾病,对家禽业有重大影响。传统的控制方法包括在饲料中添加抗球虫药物,这引发了人们对药物残留的担忧。因此,寻找替代治疗方法已成为研究重点,植物精油成为一个有前景的选择。在这项研究中,我们通过肉鸡笼养试验评估了七种植物源产品对柔嫩艾美耳球虫的抗球虫作用,并计算抗球虫指数(ACI)来评估它们的功效。结果显示,桉叶油的ACI最高(157.79),其次是丁香酚(155.41),两者都接近160.00的阈值。与桉叶油相比,丁香酚的卵囊产量较低,这促使我们通过转录组学和非靶向代谢组学分析来关注丁香酚抗球虫活性的机制。盲肠组织的转录组分析显示有749个上调和1057个下调的差异表达基因(DEG)。京都基因与基因组百科全书(KEGG)富集程度最高的前三条通路是细胞外基质(ECM)-受体相互作用、细胞黏附分子和细胞因子-细胞因子受体相互作用,后一条通路在40个基因中表现出显著的表达差异。这表明丁香酚通过调节各种细胞因子的表达来调节肉鸡的免疫反应。代谢组学分析确定了103个上调和22个下调的差异代谢物,肠道IgA产生相关免疫网络通路高度富集。值得注意的是,该通路中的关键代谢物视黄酸显著上调。酶联免疫吸附测定(ELISA)证实了该代谢途径的终产物分泌型免疫球蛋白A(SIgA)的上调。此外,几种抗炎代谢物和益生元,如富马酸、喹啉酸、琥珀酸和D-棉子糖,也显著上调。这些结果表明丁香酚调节肠道免疫网络以及各种抗炎代谢物和益生元的水平,表明其通过调节差异表达基因和差异代谢物在抗球虫活性中发挥作用。这项研究表明,丁香酚有潜力作为家禽抗球虫药物的安全替代品或辅助剂,并加深了我们对其抗球虫活性的理解。

https://cdn.ncbi.nlm.nih.gov/pmc/blobs/5d94/12138420/ee7405ae5df3/gr1.jpg

文献AI研究员

20分钟写一篇综述,助力文献阅读效率提升50倍。

立即体验

用中文搜PubMed

大模型驱动的PubMed中文搜索引擎

马上搜索

文档翻译

学术文献翻译模型,支持多种主流文档格式。

立即体验