Suppr超能文献

母体肠道微生物群会影响母胎界面处的免疫激活,进而影响妊娠结局。

Maternal gut microbiota influences immune activation at the maternal-fetal interface affecting pregnancy outcome.

作者信息

Giugliano Silvia, Gatti Andrea, Rusin Martina, Schorn Tilo, Pimazzoni Silvia, Calanni-Pileri Michela, Fraccascia Valentina, Carloni Sara, Rescigno Maria

机构信息

Department of Biomedical Sciences, Humanitas University, Pieve Emanuele, Milan, 20072, Italy.

IRCCS Humanitas Research Hospital, Rozzano, Milan, 20089, Italy.

出版信息

Nat Commun. 2025 May 9;16(1):4326. doi: 10.1038/s41467-025-58533-8.

Abstract

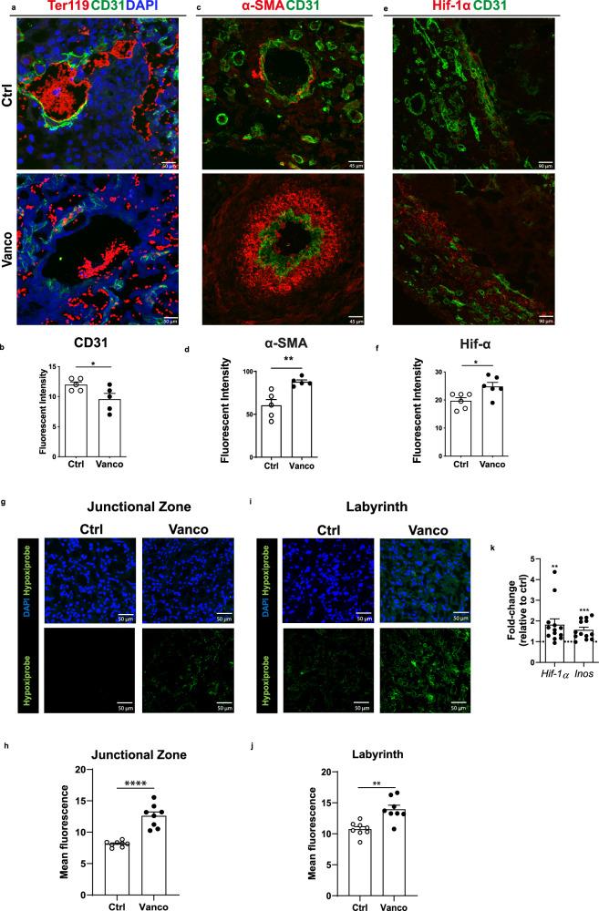
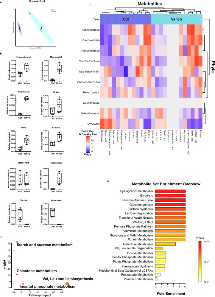
Preeclampsia is a leading cause of morbidity and mortality in pregnant women, affecting 5-8% of gestations worldwide. Its development is influenced by maternal immune abnormalities, metabolic disorders, and gut dysbiosis. In this study, we show that gut dysbiosis in pregnant C57BL/6J dams leads to increased fetal resorption, impaired placental development and altered vascularization. These adverse outcomes are associated with key pathological features of preeclampsia, including hypoxia, endoplasmic reticulum (ER) stress and reduction in uterine natural killer (NK) cell numbers. Furthermore, gut dysbiosis significantly perturbs placental carbohydrate metabolism, which impairs NK cell IFN-γ secretion. Notably, glucose supplementation restores placental NK cell function and reduces fetal resorption, suggesting that the observed impairment is reversible and dependent on a lower glycolytic rate. These findings highlight maternal gut microbiota as a key player in carbohydrate metabolism, with a pivotal role in modulating placental immunity and pregnancy outcome. The results provide valuable insights into potential metabolic biomarkers and suggest that targeting the gut microbiota may offer a strategy for preventing preeclampsia.

摘要

子痫前期是孕妇发病和死亡的主要原因,影响全球5%-8%的妊娠。其发展受母体免疫异常、代谢紊乱和肠道菌群失调的影响。在本研究中,我们发现怀孕的C57BL/6J母鼠肠道菌群失调会导致胎儿吸收增加、胎盘发育受损和血管形成改变。这些不良后果与子痫前期的关键病理特征有关,包括缺氧、内质网(ER)应激和子宫自然杀伤(NK)细胞数量减少。此外,肠道菌群失调显著扰乱胎盘碳水化合物代谢,损害NK细胞IFN-γ分泌。值得注意的是,补充葡萄糖可恢复胎盘NK细胞功能并减少胎儿吸收,这表明观察到的损伤是可逆的,且依赖于较低的糖酵解速率。这些发现突出了母体肠道微生物群在碳水化合物代谢中的关键作用,在调节胎盘免疫和妊娠结局中起关键作用。研究结果为潜在的代谢生物标志物提供了有价值的见解,并表明针对肠道微生物群可能提供一种预防子痫前期的策略。

https://cdn.ncbi.nlm.nih.gov/pmc/blobs/ce5c/12064790/75df07fcf156/41467_2025_58533_Fig1_HTML.jpg

文献AI研究员

20分钟写一篇综述,助力文献阅读效率提升50倍。

立即体验

用中文搜PubMed

大模型驱动的PubMed中文搜索引擎

马上搜索

文档翻译

学术文献翻译模型,支持多种主流文档格式。

立即体验