Suppr超能文献

在阿尔茨海默病的秀丽隐杆线虫模型中,SIAH-1 E3 连接酶的失活通过抑制泛素依赖性的 DVE-1 降解来减轻 Aβ 毒性。

Inactivation of SIAH-1 E3 ligase attenuates Aβ toxicity by suppressing ubiquitin-dependent DVE-1 degradation in Caenorhabditis elegans models of Alzheimer's disease.

作者信息

Sun Lihua, Liu Jiahui, Lu Menghan, Zhou Yingying, Guo Shuqi, Qin Zhipeng, Wang Zekun, Sun Xiaojuan

机构信息

The Zhongzhou Laboratory for Integrative Biology, School of Basic Medical Sciences, Henan University, Kaifeng, Henan, PR China; Joint National Laboratory for Antibody Drug Engineering, School of Medicine, Henan University, Kaifeng, PR China.

The Zhongzhou Laboratory for Integrative Biology, School of Basic Medical Sciences, Henan University, Kaifeng, Henan, PR China.

出版信息

J Biol Chem. 2025 May 9;301(6):110226. doi: 10.1016/j.jbc.2025.110226.

Abstract

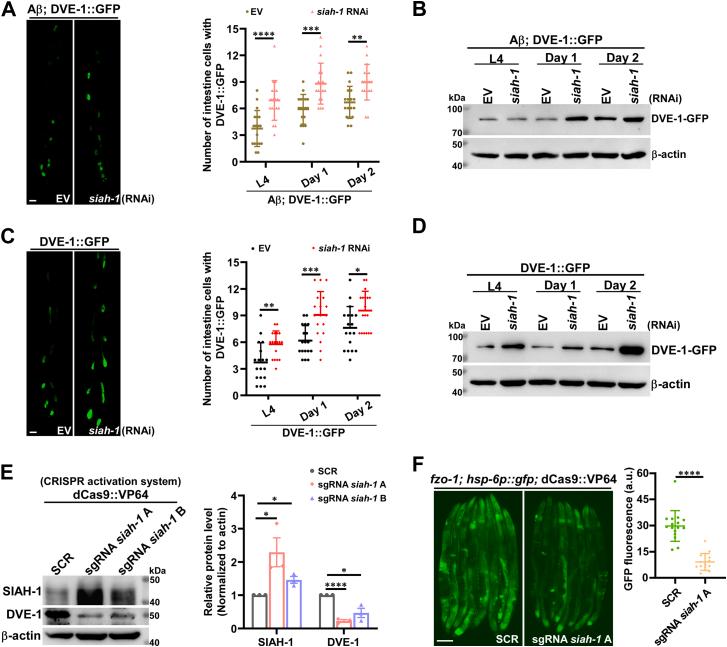
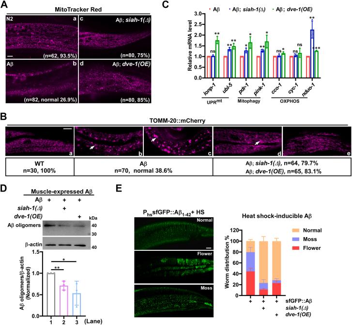
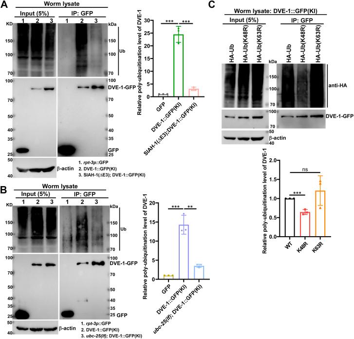
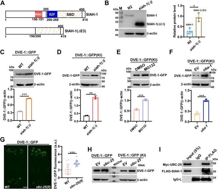
The mitochondrial unfolded protein response (UPR), an evolutionarily conserved proteostasis pathway, plays a critical role in the pathogenesis of Alzheimer's disease (AD), characterized by amyloid-β peptide (Aβ) aggregation. Although the transcription factor DVE-1 regulates UPR activation in Caenorhabditis elegans and has been implicated in Aβ pathology, its regulatory mechanisms under AD-like conditions remain unclear. Here, using the classical C. elegans muscle-specific AD model (CL2006 strain), we observed UPR induction in young adults despite paradoxical depletion of DVE-1 protein concurrent with elevated dve-1 transcript levels. Through integrated genetic and biochemical analyses, we identified SIAH-1, a conserved E3 ubiquitin ligase that partners with the E2 enzyme UBC-25 to interact with DVE-1 and mediate its K48-linked polyubiquitination, as targeting DVE-1 for proteasomal degradation. Disruption of SIAH-1 E3 ubiquitin ligase function or overexpression of DVE-1 significantly reduced Aβ toxicity in both the muscle-expressed Aβ (CL2006) and neuronal Aβ models (gnaIs2). These interventions concurrently suppressed Aβ aggregation in the heat shock-inducible Aβ aggregation model (xchIs15). Mechanistically, this protective effect was associated with restored mitochondrial homeostasis, as evidenced by MitoTracker Red staining and TOMM-20::mCherry fluorescence imaging in muscle-expressed Aβ animals. These assays demonstrated that Aβ accumulation compromises mitochondrial integrity, a phenotype markedly rescued in siah-1 deletion mutants and DVE-1-overexpressing strains. Collectively, these findings establish the SIAH-1/DVE-1 axis as a conserved proteostasis regulator and highlight ubiquitin-dependent mitochondrial quality control as a potential therapeutic target for AD and related proteopathies.

摘要

线粒体未折叠蛋白反应(UPR)是一种进化上保守的蛋白质稳态途径,在以淀粉样β肽(Aβ)聚集为特征的阿尔茨海默病(AD)发病机制中起关键作用。尽管转录因子DVE-1在秀丽隐杆线虫中调节UPR激活,并与Aβ病理学有关,但其在类AD条件下的调节机制仍不清楚。在这里,我们使用经典的秀丽隐杆线虫肌肉特异性AD模型(CL2006株),观察到尽管DVE-1蛋白出现矛盾性消耗,同时dve-1转录水平升高,但年轻成虫中仍诱导了UPR。通过综合遗传和生化分析,我们鉴定出SIAH-1,一种保守的E3泛素连接酶,它与E2酶UBC-25合作与DVE-1相互作用,并介导其K48连接的多聚泛素化,作为靶向DVE-1进行蛋白酶体降解。破坏SIAH-1 E3泛素连接酶功能或过表达DVE-1显著降低了肌肉表达Aβ(CL2006)和神经元Aβ模型(gnaIs2)中的Aβ毒性。这些干预措施同时抑制了热休克诱导的Aβ聚集模型(xchIs15)中的Aβ聚集。从机制上讲,这种保护作用与线粒体稳态的恢复有关,肌肉表达Aβ动物中的MitoTracker Red染色和TOMM-20::mCherry荧光成像证明了这一点。这些实验表明,Aβ积累损害线粒体完整性,这一表型在siah-1缺失突变体和DVE-1过表达菌株中得到显著挽救。总的来说,这些发现确立了SIAH-1/DVE-1轴作为一种保守的蛋白质稳态调节因子,并强调泛素依赖性线粒体质量控制作为AD和相关蛋白质病的潜在治疗靶点。

https://cdn.ncbi.nlm.nih.gov/pmc/blobs/d1ca/12179603/02c2f35669a3/gr1.jpg

文献AI研究员

20分钟写一篇综述,助力文献阅读效率提升50倍。

立即体验

用中文搜PubMed

大模型驱动的PubMed中文搜索引擎

马上搜索

文档翻译

学术文献翻译模型,支持多种主流文档格式。

立即体验