Suppr超能文献

DOCK5通过整合粘着斑形态发生和极性促进三阴性乳腺癌中YAP/TAZ驱动的耐药性。

Integration of focal adhesion morphogenesis and polarity by DOCK5 promotes YAP/TAZ-driven drug resistance in TNBC.

作者信息

Pascual-Vargas Patricia, Arias-Garcia Mar, Roumeliotis Theodoros I, Choudhary Jyoti S, Bakal Chris

机构信息

Chester Beatty Laboratories, Division of Cancer Biology, Institute of Cancer Research, 237 Fulham Road, London SW3 6JB, UK.

出版信息

Mol Omics. 2025 May 12. doi: 10.1039/d4mo00154k.

Abstract

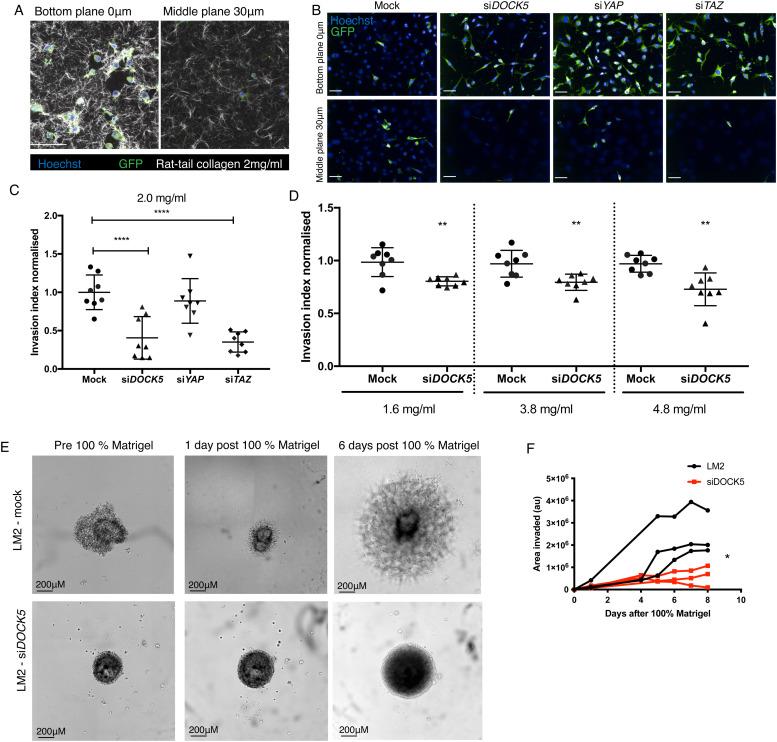
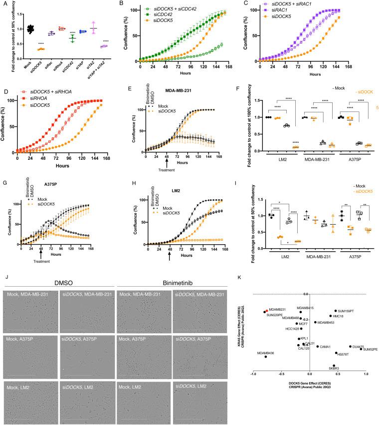
YAP and TAZ are transcriptional co-activators that are inhibited by sequestration in the cytoplasm. Cellular signalling pathways integrate soluble, mechanical (cytoskeleton, adhesion), and geometric (cell size, morphology) cues to regulate the translocation of YAP/TAZ to the nucleus. In triple-negative breast cancer (TNBC) cells, both signalling and morphogenesis are frequently rewired, leading to increased YAP/TAZ translocation, which drives proliferation, invasion, and drug resistance. However, whether this increased YAP/TAZ translocation is due to alterations in upstream signalling events or changes in cell morphology remains unclear. To gain insight into YAP/TAZ regulation in TNBC cells, we performed multiplexed quantitative genetic screens for YAP/TAZ localisation and cell shape, enabling us to determine whether changes in YAP/TAZ localisation following gene knockdown could be explained by alterations in cell morphology. These screens revealed that the focal adhesion (FA)-associated RhoGEF DOCK5 is essential for YAP/TAZ nuclear localisation in TNBC cells. DOCK5-defective cells exhibit defects in FA morphogenesis and fail to generate a stable, polarised leading edge, which we propose contributes to impaired YAP/TAZ translocation. Mechanistically, we implicate DOCK5's ability to act as a RacGEF and as a scaffold for NCK/AKT as key to its role in FA morphogenesis. Importantly, DOCK5 is essential for promoting the resistance of LM2 cells to the clinically used MEK inhibitor Binimetinib. Taken together, our findings suggest that DOCK5's role in TNBC cell shape determination drives YAP/TAZ upregulation and drug resistance.

摘要

YAP和TAZ是转录共激活因子,通过在细胞质中被隔离而受到抑制。细胞信号通路整合可溶性、机械性(细胞骨架、黏附)和几何形状(细胞大小、形态)线索,以调节YAP/TAZ向细胞核的转位。在三阴性乳腺癌(TNBC)细胞中,信号传导和形态发生常常被重新布线,导致YAP/TAZ转位增加,从而驱动细胞增殖、侵袭和耐药性。然而,这种YAP/TAZ转位增加是由于上游信号事件的改变还是细胞形态的变化尚不清楚。为了深入了解TNBC细胞中YAP/TAZ的调控机制,我们对YAP/TAZ定位和细胞形状进行了多重定量基因筛选,从而能够确定基因敲低后YAP/TAZ定位的变化是否可以由细胞形态的改变来解释。这些筛选结果表明,黏着斑(FA)相关的RhoGEF DOCK5对TNBC细胞中YAP/TAZ的核定位至关重要。DOCK5缺陷的细胞在FA形态发生方面存在缺陷,无法形成稳定的、极化的前沿,我们认为这导致了YAP/TAZ转位受损。从机制上讲,我们认为DOCK5作为RacGEF的能力以及作为NCK/AKT支架的能力是其在FA形态发生中发挥作用的关键。重要的是,DOCK5对于促进LM2细胞对临床使用的MEK抑制剂Binimetinib的耐药性至关重要。综上所述,我们的研究结果表明,DOCK5在TNBC细胞形状决定中的作用驱动了YAP/TAZ的上调和耐药性。

https://cdn.ncbi.nlm.nih.gov/pmc/blobs/0b95/12068046/72ece35f28d4/d4mo00154k-f1.jpg

文献AI研究员

20分钟写一篇综述,助力文献阅读效率提升50倍。

立即体验

用中文搜PubMed

大模型驱动的PubMed中文搜索引擎

马上搜索

文档翻译

学术文献翻译模型,支持多种主流文档格式。

立即体验