Suppr超能文献

多组学分析揭示了肝癌肝移植受者中超出米兰标准的由癌症相关成纤维细胞干性主导的分类。

Multi-omic analysis reveals a CAF-stemness-governed classification in HCC liver transplant recipients beyond the Milan criteria.

作者信息

Ling Sunbin, Yu Jiongjie, Zhan Qifan, Gao Mingwei, Liu Peng, Wu Yongfeng, Zhang Lincheng, Shan Qiaonan, Liu Huan, Wang Jiapei, Cai Shuqi, Zhou Wei, Que Qingyang, Wang Shuo, Hong Jiachen, Xiang Jianan, Xu Shengjun, Liu Jimin, Peng Xiaojun, Wang Nan, Wang Weixin, Xie Haiyang, Cai Jinzhen, Wang Liming, Zheng Shusen, Xu Xiao

机构信息

Department of Hepatobiliary and Pancreatic Surgery and Minimally Invasive Surgery, Zhejiang Provincial People's Hospital (Affiliated People's Hospital), School of Clinical Medicine, Hangzhou Medical College, Hangzhou, China.

Institute of Translational Medicine, Zhejiang University, Hangzhou, China.

出版信息

Nat Commun. 2025 May 12;16(1):4392. doi: 10.1038/s41467-025-59745-8.

Abstract

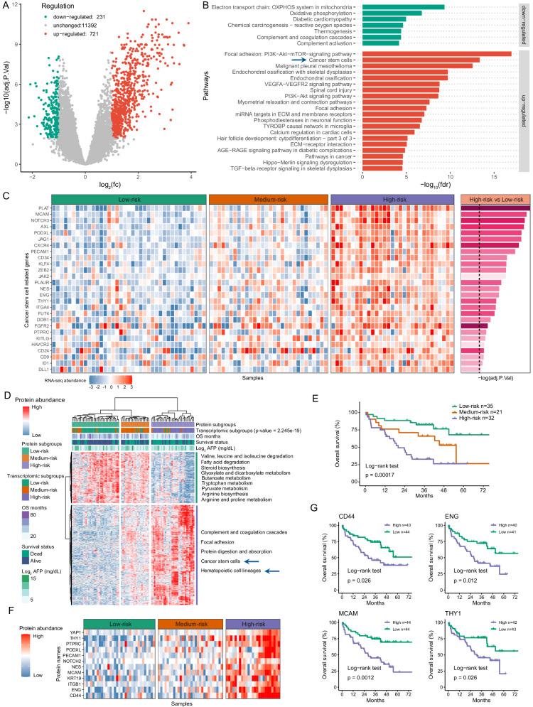
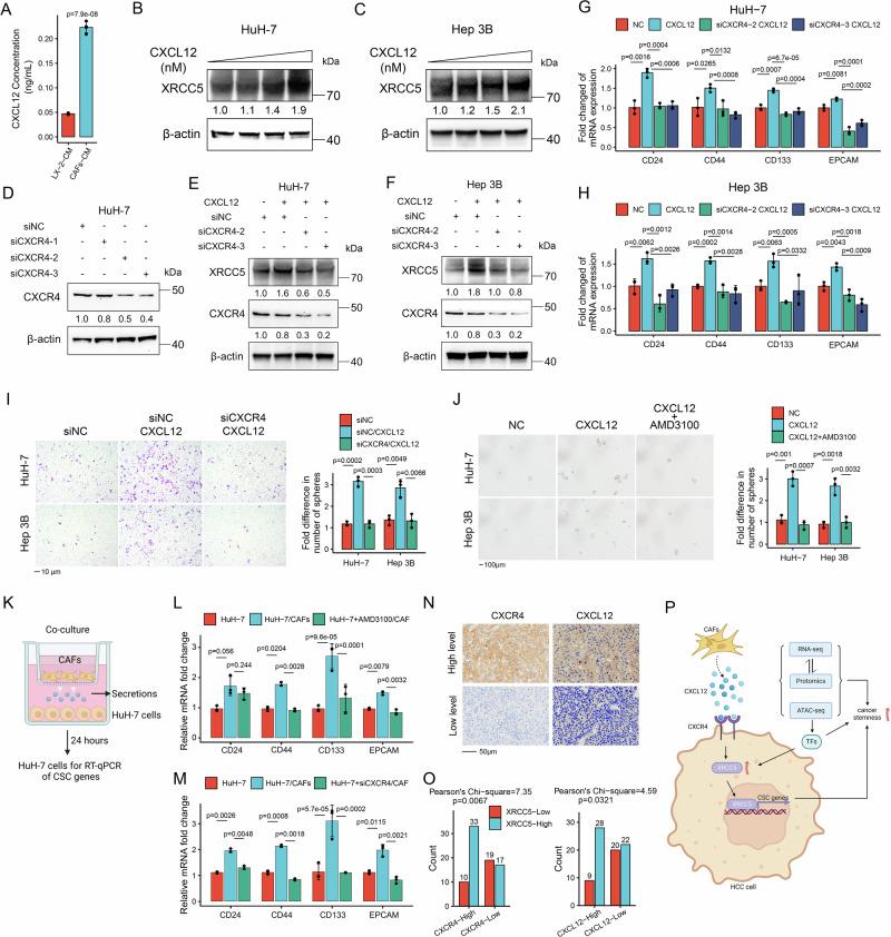
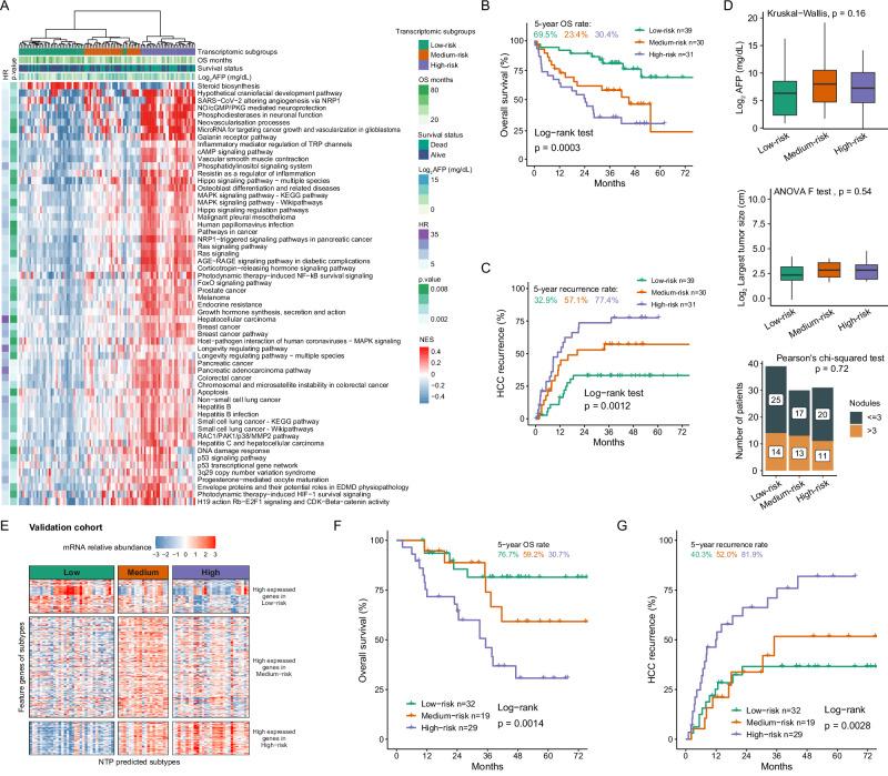
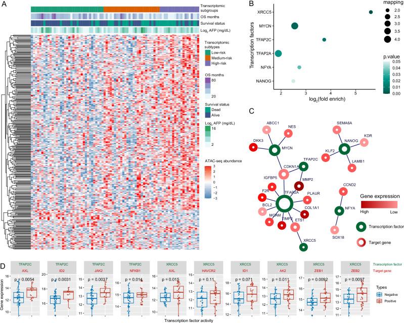
In patients with hepatocellular carcinoma (HCC) meeting the Milan criteria, liver transplantation (LT) is an effective therapy. This study aims to define the survival-related molecular biological features helping precisely identifying the patients with HCC beyond the Milan criteria who have acceptable outcomes. In the derivation cohort, integrated analyses of tumor tissues are conducted using RNA sequencing (RNA-seq), proteomic landscape, and transposase-accessible chromatin sequencing (ATAC-seq). Based on transcriptomics, three subgroups that significantly differ in overall survival were identified in the derivation cohort, and these findings are validated in an independent cohort. In-depth bioinformatics analysis using RNA-seq and proteomics reveals that the promotion of cancer stemness by cancer-associated fibroblasts (CAFs) can be responsible for the negative biological characteristics observed in high-risk HCC patients. The ATAC-seq identifies key factors regulating transcription, which may bridge CAF infiltration and stemness. Finally, we demonstrate that the CAF-derived CXCL12 sustains the stemness of HCC cells by promoting XRCC5 through CXCR4.

摘要

对于符合米兰标准的肝细胞癌(HCC)患者,肝移植(LT)是一种有效的治疗方法。本研究旨在确定与生存相关的分子生物学特征,以帮助准确识别超出米兰标准但预后良好的HCC患者。在推导队列中,使用RNA测序(RNA-seq)、蛋白质组图谱和转座酶可及染色质测序(ATAC-seq)对肿瘤组织进行综合分析。基于转录组学,在推导队列中鉴定出三个总生存期有显著差异的亚组,这些发现也在一个独立队列中得到验证。使用RNA-seq和蛋白质组学进行的深入生物信息学分析表明,癌症相关成纤维细胞(CAF)对癌症干性的促进作用可能是高危HCC患者中观察到的负面生物学特征的原因。ATAC-seq确定了调节转录的关键因子,这些因子可能在CAF浸润和干性之间起桥梁作用。最后,我们证明CAF衍生的CXCL12通过CXCR4促进XRCC5来维持HCC细胞的干性。

https://cdn.ncbi.nlm.nih.gov/pmc/blobs/9047/12069600/cfa0168f98c2/41467_2025_59745_Fig1_HTML.jpg

文献AI研究员

20分钟写一篇综述,助力文献阅读效率提升50倍。

立即体验

用中文搜PubMed

大模型驱动的PubMed中文搜索引擎

马上搜索

文档翻译

学术文献翻译模型,支持多种主流文档格式。

立即体验