Suppr超能文献

探索黄芩苷治疗三阴性乳腺癌的治疗潜力及验证

Exploring the therapeutic potential and validation of baicalin for the treatment of triple-negative breast cancer.

作者信息

Ma Yuan, Pan Ying, Zhao Qiancheng, Zhang Chongheng, He Haitao, Pan Lihua, Jia Jianling, Shi Aiping, Yang Yiming, Zhang Wenfeng

机构信息

School of Basic Medicine, Changchun University of Traditional Chinese Medicine, Changchun, Jilin, China.

Department of Histology and Embryology, College of Basic Medical Sciences, Jilin University, Changchun, Jilin, China.

出版信息

Front Pharmacol. 2025 Apr 28;16:1530056. doi: 10.3389/fphar.2025.1530056. eCollection 2025.

Abstract

OBJECTIVE

To explore the mechanism of action of baicalin (BA) in the treatment of triple-negative breast cancer (TNBC) based on network pharmacology, molecular docking and molecular dynamics simulations and validation.

METHODS

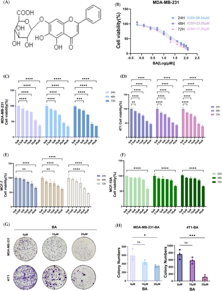
The inhibitory effects of different concentrations of baicalin on the proliferation of MDA-MB-231, 4T1, MCF-7, and MCF-10A cell lines were evaluated by CCK8 assay with clone formation assay. Three compound target prediction platforms, Swiss Target Prediction, SEA and Pharmmapper, were used to predict baicalin-related targets, and mapped with the triple-negative breast cancer-related targets retrieved from GeneCards and OMMI databases to obtain the potential targets of baicalin for the treatment of triple-negative breast cancer; the STRING database and the STRING database and Cytoscape software were used to construct the protein interaction network and screen the core targets; GO and KEGG enrichment analyses were performed on the core targets; the binding of baicalin to the key targets of triple-negative breast cancer was verified by molecular docking and molecular dynamics simulation; and the expression of the relevant proteins was verified.

RESULTS

Baicalin showed more obvious antiproliferative effects on triple-negative breast cancer cell lines at certain concentrations, and had less effect on the proliferation of normal breast cells. A total of nine core targets of baicalin in the treatment of triple-negative breast cancer, including AKT1, ESR1, TNF-α, SRC, EGFR, MMP9, JAK2, PPARG, and GSK3B, were identified through the construction of the PPI protein interactions network and the 'Traditional Chinese Medicine-Component-Target-Disease' network, and a total of 252 targets related to the intersected targets were identified in the GO analysis. GO analysis enriched a total of 2,526 Biological process, 105 Cellular component and 250 Molecular function related to the intersecting targets; KEGG analysis enriched a total of 128 signaling pathways related to the intersecting targets; molecular docking results and molecular dynamics studies found that baicalin was able to interact with MMP9, TNF-α, JAK2, PPARG, GSK3B, and other core targets of baicalin for the treatment of triple-negative breast, MMP9, TNF-α, and JAK2 target proteins, and had significant changes in the expression levels of the target proteins.

CONCLUSION

Baicalin inhibits the protein expression of MMP9, TNF-α and JAK2 and their related signaling pathways in the treatment of triple-negative breast cancer.

摘要

目的

基于网络药理学、分子对接和分子动力学模拟及验证,探讨黄芩苷(BA)治疗三阴性乳腺癌(TNBC)的作用机制。

方法

采用CCK8法和克隆形成试验评估不同浓度黄芩苷对MDA-MB-231、4T1、MCF-7和MCF-10A细胞系增殖的抑制作用。利用三个化合物靶点预测平台Swiss Target Prediction、SEA和Pharmmapper预测黄芩苷相关靶点,并与从GeneCards和OMMI数据库检索到的三阴性乳腺癌相关靶点进行映射,以获得黄芩苷治疗三阴性乳腺癌的潜在靶点;使用STRING数据库和Cytoscape软件构建蛋白质相互作用网络并筛选核心靶点;对核心靶点进行GO和KEGG富集分析;通过分子对接和分子动力学模拟验证黄芩苷与三阴性乳腺癌关键靶点的结合;并验证相关蛋白的表达。

结果

黄芩苷在一定浓度下对三阴性乳腺癌细胞系显示出更明显的抗增殖作用,对正常乳腺细胞增殖的影响较小。通过构建PPI蛋白质相互作用网络和“中药-成分-靶点-疾病”网络,确定了黄芩苷治疗三阴性乳腺癌的9个核心靶点,包括AKT1、ESR1、TNF-α、SRC、EGFR、MMP9、JAK2、PPARG和GSK3B,GO分析共鉴定出252个与交集靶点相关的靶点。GO分析共富集了2526个与交集靶点相关的生物过程、105个细胞成分和250个分子功能;KEGG分析共富集了128条与交集靶点相关的信号通路;分子对接结果和分子动力学研究发现,黄芩苷能够与MMP9、TNF-α、JAK2、PPARG、GSK3B等黄芩苷治疗三阴性乳腺癌的核心靶点相互作用,MMP9、TNF-α和JAK2靶蛋白,且靶蛋白表达水平有显著变化。

结论

黄芩苷在治疗三阴性乳腺癌中抑制MMP9、TNF-α和JAK2的蛋白表达及其相关信号通路。

https://cdn.ncbi.nlm.nih.gov/pmc/blobs/9b8c/12066697/f97e51b7b7e5/fphar-16-1530056-g001.jpg

文献AI研究员

20分钟写一篇综述,助力文献阅读效率提升50倍。

立即体验

用中文搜PubMed

大模型驱动的PubMed中文搜索引擎

马上搜索

文档翻译

学术文献翻译模型,支持多种主流文档格式。

立即体验