Suppr超能文献

前列腺六次跨膜上皮抗原(STEAP)3通过铁稳态和PI3K/AKT途径体外调节云南黑猪肌肉卫星细胞(MuSCs)的成肌分化。

The Six-Transmembrane Epithelial Antigen of the Prostate (STEAP) 3 Regulates the Myogenic Differentiation of Yunan Black Pig Muscle Satellite Cells (MuSCs) In Vitro via Iron Homeostasis and the PI3K/AKT Pathway.

作者信息

Zhang Wei, Zhang Minying, Zhang Jiaqing, Chen Sujuan, Zhang Keke, Xie Xuejing, Guo Chaofan, Shen Jiyuan, Zhang Xiaojian, Sun Huarun, Guo Liya, Wen Yuliang, Wang Lei, Hu Jianhe

机构信息

Henan Institute of Science and Technology, College of Animal Science and Veterinary Medicine, Xinxiang 453003, China.

Institute of Animal Husbandry, Henan Academy of Agricultural Sciences, Zhengzhou 450002, China.

出版信息

Cells. 2025 Apr 29;14(9):656. doi: 10.3390/cells14090656.

Abstract

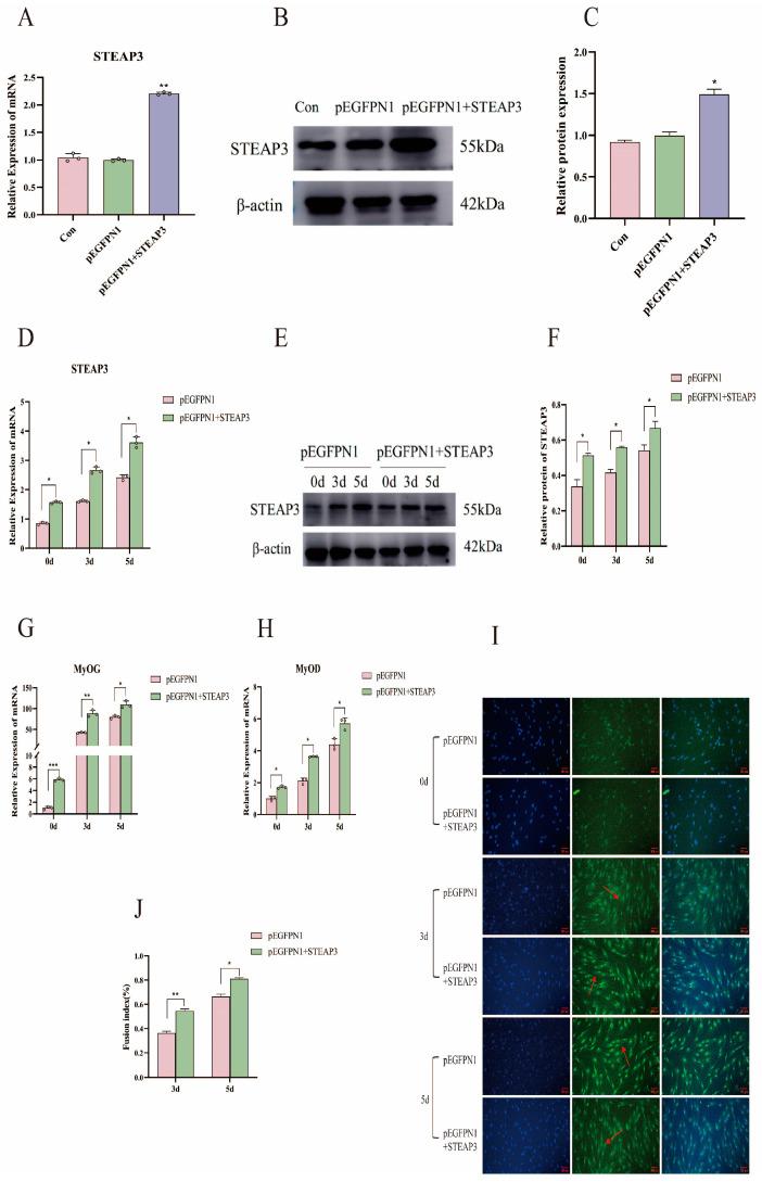
The myogenic differentiation of muscle satellite cells (MuSCs) is an important biological process that plays a key role in the regeneration and repair of skeletal muscles. However, the mechanisms regulating myoblast myogenesis require further investigation. In this study, we found that STEAP3 is involved in myogenic differentiation based on the Yunan black pig MuSCs model in vitro using cell transfection and other methods. Furthermore, the expression of myogenic differentiation marker genes and and the number of myotubes formed by the differentiation of cells from the si-STEAP3 treated group were significantly decreased but increased in the STEAP3 overexpression group compared to that in the control group. STEAP3 played a role in iron ion metabolism, affecting myogenic differentiation via the uptake of iron ions and enhancing IRP-IRE homeostasis. STEAP3 also activated the PI3K/AKT pathway, thus promoting myoblast differentiation of Yunan black pig MuSCs. The results of this study showed that STEAP3 overexpression increased intracellular iron ion content and activated the homeostatic IRP-IRE system to regulate intracellular iron ion metabolism.

摘要

肌肉卫星细胞(MuSCs)的成肌分化是一个重要的生物学过程,在骨骼肌的再生和修复中起关键作用。然而,调节成肌细胞成肌的机制仍需进一步研究。在本研究中,我们基于云南黑猪MuSCs体外模型,利用细胞转染等方法发现STEAP3参与成肌分化。此外,与对照组相比,si-STEAP3处理组细胞分化形成的肌管数量及成肌分化标记基因的表达显著降低,而STEAP3过表达组则增加。STEAP3在铁离子代谢中发挥作用,通过铁离子摄取影响成肌分化并增强IRP-IRE稳态。STEAP3还激活PI3K/AKT通路,从而促进云南黑猪MuSCs的成肌细胞分化。本研究结果表明,STEAP3过表达增加细胞内铁离子含量并激活稳态IRP-IRE系统以调节细胞内铁离子代谢。

https://cdn.ncbi.nlm.nih.gov/pmc/blobs/1abd/12071230/7351244871f6/cells-14-00656-g001.jpg

文献AI研究员

20分钟写一篇综述,助力文献阅读效率提升50倍。

立即体验

用中文搜PubMed

大模型驱动的PubMed中文搜索引擎

马上搜索

文档翻译

学术文献翻译模型,支持多种主流文档格式。

立即体验