Suppr超能文献

挖掘辐射激活光动力疗法对局部晚期伴淋巴结转移直肠癌的体内治疗潜力。

Unlocking the in vivo therapeutic potential of radiation-activated photodynamic therapy for locally advanced rectal cancer with lymph node involvement.

作者信息

Sang Rui, Nixdorf Sheri, Hung Tzongtyng, Power Carl, Deng Fei, Bui Thuy Anh, Engel Alexander, Goldys Ewa M, Deng Wei

机构信息

Graduate School of Biomedical Engineering, ARC Centre of Excellence in Nanoscale Biophotonics, Faculty of Engineering, University of New South Wales, Sydney, NSW, 2052, Australia; School of Biomedical Engineering, University of Technology Sydney, Sydney, NSW, 2007, Australia.

School of Biomedical Engineering, University of Technology Sydney, Sydney, NSW, 2007, Australia.

出版信息

EBioMedicine. 2025 Jun;116:105724. doi: 10.1016/j.ebiom.2025.105724. Epub 2025 May 12.

Abstract

BACKGROUND

Rectal cancer is a leading cause of cancer-related mortality worldwide. The recurrence of locally advanced rectal cancer (LARC), particularly in cases involving lymph node-positive tumours, remains a critical challenge in rectal cancer management. In this study, a therapeutic strategy, radiation-activated photodynamic therapy (RA-PDT), for the treatment of LARC with lymph node-positive tumours was developed and evaluated.

METHODS

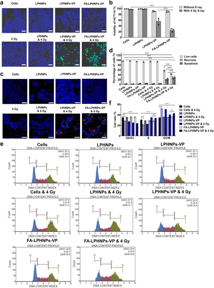
RA-PDT was achieved by using a lipid-polymer hybrid nanoplatform loaded with verteporfin (VP) and functionalised with folic acid (FA) as a targeting molecule. Upon receiving a single 4 Gy fraction of radiation, VP was effectively activated, generating sufficient reactive oxygen species (ROS) to induce cancer cell death-however surrounding tissue was less affected and was spared. The efficacy of this strategy was assessed through in vitro cytotoxicity studies in HCT116 cells, as well as in orthotopic and subcutaneous mouse models. In vivo lymph node tumour progression was also evaluated.

FINDINGS

RA-PDT effectively generated ROS following 4 Gy irradiation and exhibited significant cytotoxicity in HCT116 cells. In vivo, this strategy largely inhibited primary tumour growth in both orthotopic and subcutaneous mouse models while also suppressing lymph node tumour progression. Surrounding tissues were minimally affected, highlighting the precision and safety of this approach.

INTERPRETATION

RA-PDT demonstrates potential as a safe therapeutic strategy for LARC, paving the way for its clinical translation.

FUNDING

This study was supported by the Australian National Health and Medical Research Council (GNT1181889), fellowship award (2019/CDF1013) from Cancer Institute NSW, Australia, the Australian Research Council Centre of Excellence for Nanoscale Biophotonics (CE140100003), UNSW SHARP funding, project grant from National Foundation for Medical Research and Innovation, Australia, International Research Training Program Scholarship (IRTP) from Australian Government, PhD Research Scholar Award from Sydney Vital Translational Cancer Research, and Translational Cancer Research Network PhD Scholarship Top-up award.

摘要

背景

直肠癌是全球癌症相关死亡的主要原因。局部晚期直肠癌(LARC)的复发,尤其是在涉及淋巴结阳性肿瘤的病例中,仍然是直肠癌治疗中的一项关键挑战。在本研究中,开发并评估了一种用于治疗伴有淋巴结阳性肿瘤的LARC的治疗策略——放射激活光动力疗法(RA-PDT)。

方法

通过使用负载维替泊芬(VP)并以叶酸(FA)作为靶向分子进行功能化的脂质-聚合物杂化纳米平台来实现RA-PDT。在接受单次4 Gy剂量的辐射后,VP被有效激活,产生足够的活性氧(ROS)以诱导癌细胞死亡——然而周围组织受到的影响较小并得以幸免。通过在HCT116细胞中的体外细胞毒性研究以及原位和皮下小鼠模型评估了该策略的疗效。还评估了体内淋巴结肿瘤的进展情况。

研究结果

RA-PDT在4 Gy照射后有效地产生了ROS,并在HCT116细胞中表现出显著的细胞毒性。在体内,该策略在原位和皮下小鼠模型中均极大地抑制了原发性肿瘤的生长,同时还抑制了淋巴结肿瘤的进展。周围组织受到的影响最小,突出了该方法的精确性和安全性。

解读

RA-PDT显示出作为LARC安全治疗策略的潜力,为其临床转化铺平了道路。

资金支持

本研究得到了澳大利亚国家卫生与医学研究委员会(GNT1181889)、澳大利亚新南威尔士州癌症研究所的奖学金(2019/CDF1013)、澳大利亚研究理事会纳米级生物光子学卓越中心(CE140100003)、新南威尔士大学SHARP资金、澳大利亚国家医学研究与创新基金会的项目资助、澳大利亚政府的国际研究培训计划奖学金(IRTP)、悉尼生命科学转化癌症研究的博士研究学者奖以及转化癌症研究网络博士奖学金追加奖的支持。

https://cdn.ncbi.nlm.nih.gov/pmc/blobs/9a05/12141937/cf201c2cfb61/gr1.jpg

文献AI研究员

20分钟写一篇综述,助力文献阅读效率提升50倍。

立即体验

用中文搜PubMed

大模型驱动的PubMed中文搜索引擎

马上搜索

文档翻译

学术文献翻译模型,支持多种主流文档格式。

立即体验