Suppr超能文献

核糖体结合抑制应激诱导基因mRNA定位于应激颗粒。

Ribosome association inhibits stress-induced gene mRNA localization to stress granules.

作者信息

Helton Noah S, Dodd Benjamin, Moon Stephanie L

机构信息

Department of Human Genetics, University of Michigan, Ann Arbor, Michigan 48109, USA.

Center for RNA Biomedicine, University of Michigan, Ann Arbor, Michigan 48109, USA.

出版信息

Genes Dev. 2025 Jul 1;39(13-14):826-848. doi: 10.1101/gad.352899.125.

Abstract

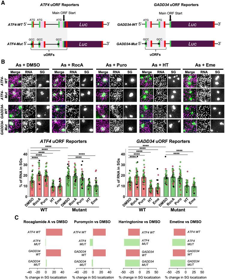
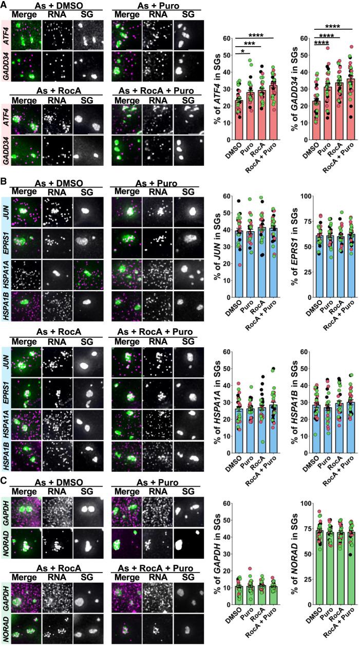
The integrated stress response (ISR) is critical for resilience to stress and is implicated in numerous diseases. During the ISR, translation is repressed, stress-induced genes are expressed, and mRNAs condense into stress granules. The relationship between stress granules and stress-induced gene expression is unclear. We measured endogenous stress-induced gene mRNA localization at the single-molecule level in the presence or absence of small molecule translation inhibitors. Reducing ribosome association increases the localization of stress-induced gene mRNAs to stress granules, whereas increasing ribosome association inhibits their localization to stress granules. The presence of upstream open reading frames (uORFs) in mRNA reporters reduces their localization to stress granules in a ribosome-dependent manner. Furthermore, a single initiating ribosome blocks stress granule formation and inhibits mRNA association with preformed stress granules. Thus, uORF-mediated ribosome association inhibits stress-induced gene mRNA localization to stress granules, suggesting a new role for uORFs in limiting RNA condensation.

摘要

整合应激反应(ISR)对于应激适应能力至关重要,并且与多种疾病相关。在ISR过程中,翻译受到抑制,应激诱导基因得以表达,且信使核糖核酸(mRNAs)凝聚形成应激颗粒。应激颗粒与应激诱导基因表达之间的关系尚不清楚。我们在存在或不存在小分子翻译抑制剂的情况下,在单分子水平上测量了内源性应激诱导基因信使核糖核酸(mRNA)的定位。减少核糖体结合会增加应激诱导基因信使核糖核酸(mRNAs)对应激颗粒的定位,而增加核糖体结合则会抑制它们对应激颗粒的定位。信使核糖核酸(mRNA)报告基因中上游开放阅读框(uORFs)的存在以核糖体依赖的方式减少了它们对应激颗粒的定位。此外,单个起始核糖体可阻止应激颗粒形成,并抑制信使核糖核酸(mRNA)与预先形成的应激颗粒的结合。因此,上游开放阅读框(uORF)介导的核糖体结合抑制了应激诱导基因信使核糖核酸(mRNA)对应激颗粒的定位,提示上游开放阅读框(uORFs)在限制核糖核酸凝聚方面具有新作用。

https://cdn.ncbi.nlm.nih.gov/pmc/blobs/6196/12212004/25d745549b79/826f01.jpg

文献AI研究员

20分钟写一篇综述,助力文献阅读效率提升50倍。

立即体验

用中文搜PubMed

大模型驱动的PubMed中文搜索引擎

马上搜索

文档翻译

学术文献翻译模型,支持多种主流文档格式。

立即体验