Suppr超能文献

中东和北非地区肾细胞癌队列中FTO和ALKBH5的基因型与表达分析

Analysis of Genotype and Expression of FTO and ALKBH5 in a MENA-Region Renal Cell Carcinoma Cohort.

作者信息

Alhammadi Muna Abdalla, Ilce Burcu Yener, Bhamidimarri Poorna Manasa, Bouzid Amal, Ali Nival, Alhamidi Reem Sami, Hamad Alaa Mohamed, Mahfood Mona, Tlili Abdelaziz, Talaat Iman M, Hamoudi Rifat

机构信息

Research Institute of Medical and Health Sciences, University of Sharjah, Sharjah P.O. Box 27272, United Arab Emirates.

Clinical Sciences Department, College of Medicine, University of Sharjah, Sharjah P.O. Box 27272, United Arab Emirates.

出版信息

Cancers (Basel). 2025 Apr 22;17(9):1395. doi: 10.3390/cancers17091395.

Abstract

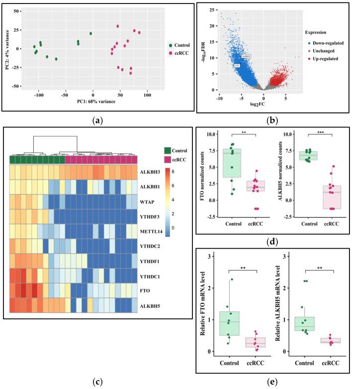
: RNA-modifying proteins play a crucial role in the progression of cancer. The fat mass and obesity-associated protein (FTO) and alkB homolog 5 RNA demethylase (ALKBH5) are RNA-demethylating proteins that have contrasting effects in renal cell carcinoma (RCC) among different populations. This research investigates the genotype and expression levels of FTO and ALKBH5 in RCC patients from the Middle East and Northern Africa (MENA) region. : Formalin-fixed paraffin-embedded samples from the kidney biopsies of RCC patients and controls were examined using targeted DNA sequencing, whole transcriptome profiling, and immunohistochemistry. : Our findings show that the rs11075995T variant in FTO is associated with a heightened risk of clear-cell RCC (ccRCC). ALKBH5 and FTO protein expression were significantly lower in ccRCC and chromophobe RCC (chRCC) patients but not in papillary RCC (pRCC) patients. In ccRCC, transcriptomic data revealed a significant downregulation of FTO (logFC = -5.2, < 0.001) and ALKBH5 (logFC = -4.7, < 0.001) compared to controls. A significant negative correlation was found in ccRCC between FTO expression and T allele frequency in rs11075995, suggesting that FTO expression is affected. : This is the first demonstration of the association of the dysregulated expression of FTO and ALKBH5 in ccRCC and chRCC patients from the MENA region. FTO variant rs11075995T increased the risk of ccRCC and was negatively associated with FTO protein expression.

摘要

RNA修饰蛋白在癌症进展中起关键作用。脂肪量与肥胖相关蛋白(FTO)和alkB同源物5 RNA去甲基化酶(ALKBH5)是RNA去甲基化蛋白,在不同人群的肾细胞癌(RCC)中具有相反的作用。本研究调查了中东和北非(MENA)地区RCC患者中FTO和ALKBH5的基因型和表达水平。对RCC患者和对照者肾活检的福尔马林固定石蜡包埋样本进行靶向DNA测序、全转录组分析和免疫组织化学检测。我们的研究结果表明,FTO中的rs11075995T变体与透明细胞RCC(ccRCC)风险增加相关。ccRCC和嫌色细胞RCC(chRCC)患者中ALKBH5和FTO蛋白表达显著降低,但乳头状RCC(pRCC)患者中未降低。在ccRCC中,转录组数据显示与对照相比,FTO(logFC = -5.2,<0.001)和ALKBH5(logFC = -4.7,<0.001)显著下调。在ccRCC中,FTO表达与rs11075995中T等位基因频率之间存在显著负相关,表明FTO表达受到影响。这是首次证明MENA地区ccRCC和chRCC患者中FTO和ALKBH5表达失调之间的关联。FTO变体rs11075995T增加了ccRCC风险,并与FTO蛋白表达呈负相关。

https://cdn.ncbi.nlm.nih.gov/pmc/blobs/df36/12070863/15cd304bd866/cancers-17-01395-g001.jpg

文献AI研究员

20分钟写一篇综述,助力文献阅读效率提升50倍。

立即体验

用中文搜PubMed

大模型驱动的PubMed中文搜索引擎

马上搜索

文档翻译

学术文献翻译模型,支持多种主流文档格式。

立即体验