Suppr超能文献

有氧运动训练后高胆固醇血症中低密度脂蛋白受体前体mRNA可变剪接的表观遗传修饰

Epigenetic Modifications in Alternative Splicing of LDLR pre-mRNA on Hypercholesterolemia Following Aerobic Exercise Training.

作者信息

Zhao Jinfeng, Yan Peirun, Pang Yana, Dong Yuankun, Shi Xiangrong

机构信息

Institute of Physical Education, Shanxi University, Taiyuan 030006, China.

UNT Health Science Center, Fort Worth, TX 76107, USA.

出版信息

Int J Mol Sci. 2025 Apr 30;26(9):4262. doi: 10.3390/ijms26094262.

Abstract

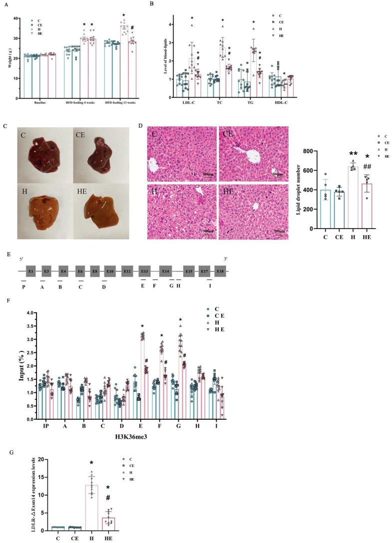
This study investigated whether exercise training improved cholesterol metabolism through modifying alternative splicing of the low-density lipoprotein receptor (LDLR). Blood lipids and expressions of LDLR splice variants were compared between exercise-trained and non-trained young adults with normal and high cholesterol. The expression of LDLR splice isoforms were examined using RT-PCR and the histone H3K36me3 by CHIP-assay in mouse liver following a 13-week normal or high-cholesterol-diet combined with or without 8 weeks of aerobic exercise-training. The influence of histone modifications on LDLR alternative splicing was examined in HepG2 cells (human liver cell-line). Expression levels of LDLR deletions in exons 4 and 12 (LDLR-∆Exon4 and LDLR-∆Exon12) were significantly higher in the obese adults with high-cholesterol. These LDLR splice variants were significantly lower in the exercise-trained than non-trained group with normal cholesterol. Thirteen weeks of high-cholesterol feeding increased LDLR-∆Exon14 expression in mice, which was diminished after 8 weeks of exercise training. When H3-K36me3 or the MORF-related gene on chromosomes 15 were overexpressed and interfered, the levels of LDLR-∆Exon4 and LDLR-∆Exon12 expression in HepG2 cells were significantly augmented and inhibited, respectively. Hypercholesterolemia was associated with augmented expressions of LDLR splice variants in obese adults and following high-cholesterol diet in mice. Aerobic exercise training prevented and reversed the dyslipidemia-related alternative splicing of LDLR pre-mRNA. The histone modifications contributed to the alternative splicing.

摘要

本研究调查了运动训练是否通过改变低密度脂蛋白受体(LDLR)的可变剪接来改善胆固醇代谢。比较了正常胆固醇和高胆固醇的运动训练和未训练的年轻成年人之间的血脂和LDLR剪接变体的表达。在13周正常或高胆固醇饮食联合或不联合8周有氧运动训练后,使用RT-PCR检测小鼠肝脏中LDLR剪接异构体的表达,并通过CHIP分析检测组蛋白H3K36me3。在HepG2细胞(人肝细胞系)中研究了组蛋白修饰对LDLR可变剪接的影响。外显子4和12中LDLR缺失(LDLR-∆Exon4和LDLR-∆Exon12)的表达水平在高胆固醇肥胖成年人中显著更高。在正常胆固醇水平下,运动训练组的这些LDLR剪接变体显著低于未训练组。13周的高胆固醇喂养增加了小鼠中LDLR-∆Exon14的表达,在8周的运动训练后这种表达降低。当H3-K36me3或15号染色体上的MORF相关基因过表达和受到干扰时,HepG2细胞中LDLR-∆Exon4和LDLR-∆Exon12的表达水平分别显著增加和受到抑制。高胆固醇血症与肥胖成年人以及小鼠高胆固醇饮食后LDLR剪接变体的表达增加有关。有氧运动训练预防并逆转了与血脂异常相关的LDLR前体mRNA的可变剪接。组蛋白修饰促成了可变剪接。

https://cdn.ncbi.nlm.nih.gov/pmc/blobs/4156/12071991/0c9ec387655e/ijms-26-04262-g001.jpg

文献AI研究员

20分钟写一篇综述,助力文献阅读效率提升50倍。

立即体验

用中文搜PubMed

大模型驱动的PubMed中文搜索引擎

马上搜索

文档翻译

学术文献翻译模型,支持多种主流文档格式。

立即体验