Suppr超能文献

限时禁食-烟酰胺单核苷酸联合通过线粒体激活和肠道微生物群调节对运动能力的影响

Effects of Time-Restricted Fasting-Nicotinamide Mononucleotide Combination on Exercise Capacity via Mitochondrial Activation and Gut Microbiota Modulation.

作者信息

Shi Jian, Zhuang Tingting, Li Weiye, Wu Xueping, Wang Junming, Lyu Ruiying, Chen Jingxin, Liu Chunhong

机构信息

College of Food Science, South China Agricultural University, Guangzhou 510642, China.

Guangdong Provincial Key Laboratory of Food Quality and Safety, Guangzhou 510642, China.

出版信息

Nutrients. 2025 Apr 26;17(9):1467. doi: 10.3390/nu17091467.

Abstract

BACKGROUND/OBJECTIVES: Athletic performance matters for athletes and fitness enthusiasts. Scientific dietary intervention may boost athletic performance alongside training. Intermittent fasting, like time-restricted fasting (TF), may enhance metabolic health. NAD supplement nicotinamide mononucleotide (NMN) improves mitochondrial activity. Both potentially boost athletic performance. However, whether TF combined with NMN treatment can further enhance athletic ability is unclear.

METHODS

Healthy Kunming mice were utilized to test the effects of NMN and TF on the athletic performance of mice. To simulate the in vivo state and further verify the role of TF and NMN, low glucose combined with NMN was used to intervene in C2C12 cells. The exercise capacity of mice was evaluated through motor behavior experiments. At the same time, blood gas analysis and kit tests were used to assess oxygen uptake capacity and post-exercise oxidative stress levels. Muscle development and mitochondrial function were examined through gene expression, protein analysis, and enzyme activity tests, and the distribution of intestinal microbiota and short-chain fatty acid content were also analyzed.

RESULTS

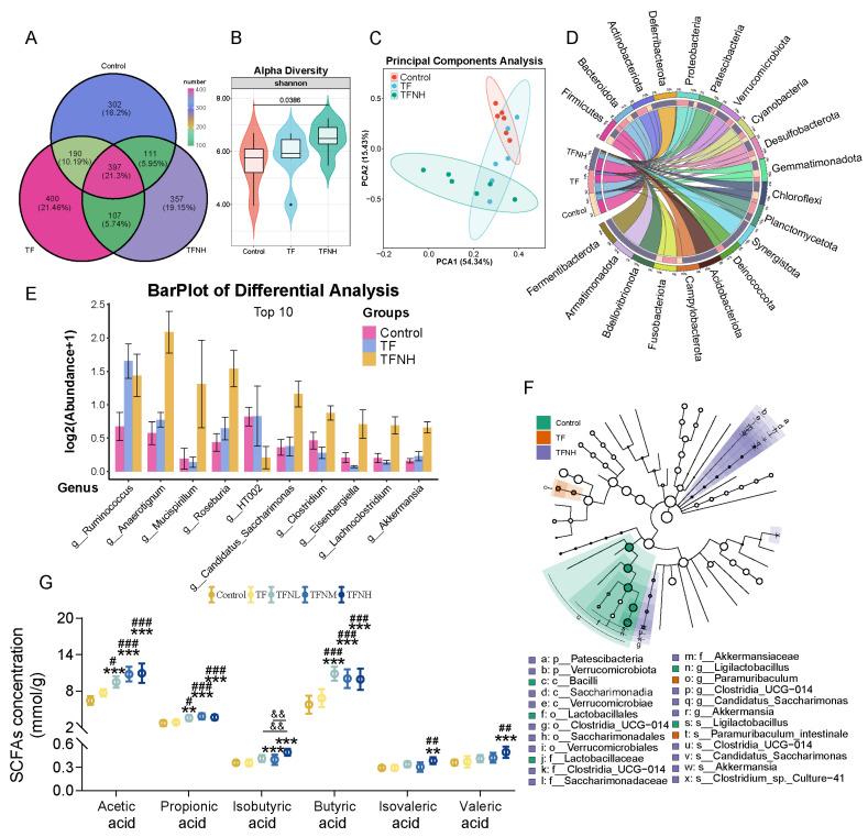
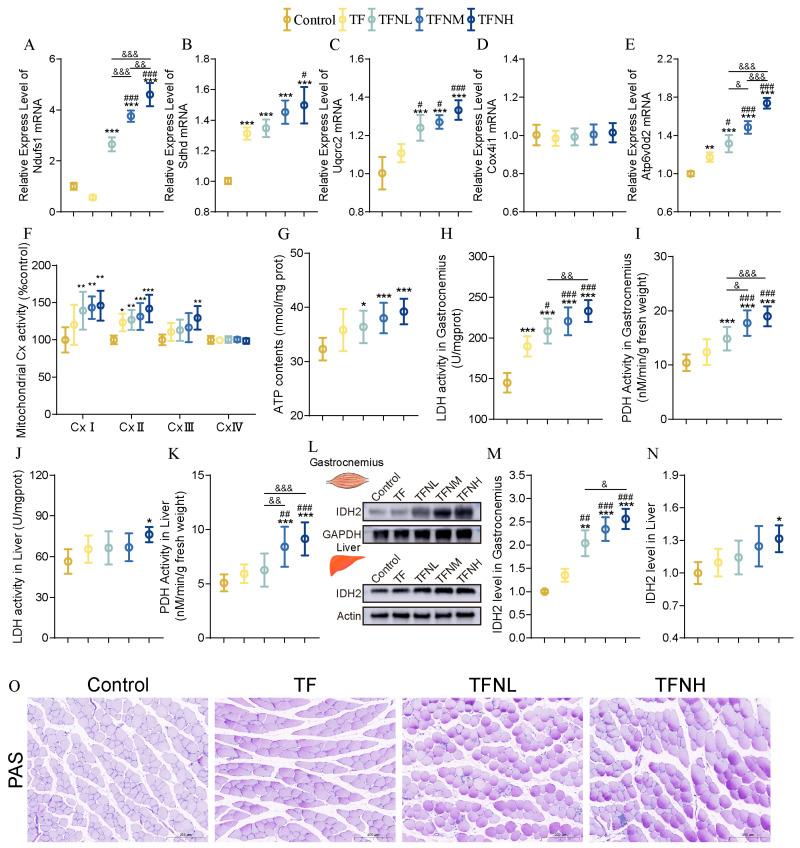
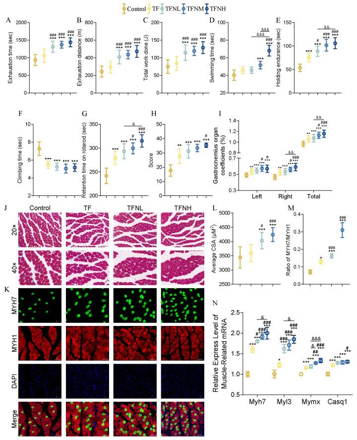
The results show that TF combined with NMN improved mitochondrial dynamics and biosynthesis, mitochondrial respiratory function, and oxidative metabolism. Then, the intervention enhanced mice's endurance, limb strength, motor coordination, and balance and reduced oxidative damage after exercise. Moreover, TF combined with NMN significantly increased the gut microbiota diversity and upregulated , , and in intestinal bacteria and short-chain fatty acids, which are associated with athletic performance.

CONCLUSION

TF combined with NMN enhanced mitochondrial function, improved energy metabolism, modulated the gut microbiota and short-chain fatty acids, and affected muscle fiber transformation, ultimately leading to an overall improvement in exercise performance. These findings provide a theoretical framework for expanding the application of NMN and TF in kinesiology.

摘要

背景/目的:运动表现对运动员和健身爱好者至关重要。科学的饮食干预可能会在训练的同时提高运动表现。间歇性禁食,如限时进食(TF),可能会改善代谢健康。烟酰胺单核苷酸(NMN)这种NAD补充剂可改善线粒体活性。两者都有可能提高运动表现。然而,TF联合NMN治疗是否能进一步提高运动能力尚不清楚。

方法

利用健康的昆明小鼠来测试NMN和TF对小鼠运动表现的影响。为模拟体内状态并进一步验证TF和NMN的作用,使用低糖联合NMN干预C2C12细胞。通过运动行为实验评估小鼠的运动能力。同时,采用血气分析和试剂盒检测来评估摄氧能力和运动后氧化应激水平。通过基因表达、蛋白质分析和酶活性测试来检测肌肉发育和线粒体功能,还分析了肠道微生物群的分布和短链脂肪酸含量。

结果

结果表明,TF联合NMN改善了线粒体动力学和生物合成、线粒体呼吸功能以及氧化代谢。然后,该干预增强了小鼠的耐力、肢体力量、运动协调性和平衡能力,并减少了运动后的氧化损伤。此外,TF联合NMN显著增加了肠道微生物群的多样性,并上调了与运动表现相关的肠道细菌和短链脂肪酸中的 、 和 。

结论

TF联合NMN增强了线粒体功能,改善了能量代谢,调节了肠道微生物群和短链脂肪酸,并影响了肌肉纤维转化,最终导致运动表现的整体改善。这些发现为扩大NMN和TF在运动机能学中的应用提供了理论框架。

https://cdn.ncbi.nlm.nih.gov/pmc/blobs/1456/12073279/fe1cfa3e9a71/nutrients-17-01467-g001.jpg

文献AI研究员

20分钟写一篇综述,助力文献阅读效率提升50倍。

立即体验

用中文搜PubMed

大模型驱动的PubMed中文搜索引擎

马上搜索

文档翻译

学术文献翻译模型,支持多种主流文档格式。

立即体验