Suppr超能文献

揭示组蛋白乙酰化在脓毒症生物标志物发现中的作用。

Unraveling the role of histone acetylation in sepsis biomarker discovery.

作者信息

Cheng Feng, Deng Juxin, Du Zhaoyang, Li Lei, Qiu Zhaolei, Zhu Min, Zhao Hongchang, Wang Zhenjie

机构信息

Department of Emergency Surgery, The First Affiliated Hospital of Bengbu Medical University, Bengbu, Anhui, China.

School of Life Science, Anhui Agriculture University, Hefei, China.

出版信息

Front Mol Biosci. 2025 Apr 30;12:1582181. doi: 10.3389/fmolb.2025.1582181. eCollection 2025.

Abstract

INTRODUCTION

Sepsis is a life-threatening condition caused by a dysregulated immune response to infection. Despite advances in clinical care, effective biomarkers for early diagnosis and prognosis remain lacking. Emerging evidence suggests that histone acetylation plays a crucial role in the pathophysiology of sepsis.

METHODS

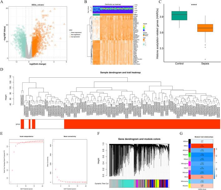
Transcriptomic and single-cell RNA sequencing data were used to identify histone acetylation-related genes. Differential expression analysis and weighted gene co-expression network analysis (WGCNA) were performed, followed by machine learning algorithms (LASSO, SVM-RFE, and Boruta) to screen for potential biomarkers. Mendelian randomization (MR), RT-qPCR, and functional assays were conducted for validation.

RESULTS

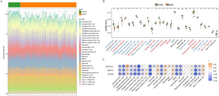
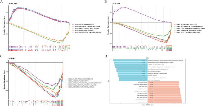
, , and were identified as key biomarkers. A predictive nomogram demonstrated strong diagnostic potential. Immune infiltration and single-cell analyses linked the biomarkers to macrophage activity. MR analysis confirmed as a causal factor in sepsis. Functional assays showed that knockdown of suppressed and expression, indicating its pro-inflammatory role.

DISCUSSION

This study identifies novel biomarkers associated with histone acetylation and immune dysregulation in sepsis. These findings deepen our understanding of sepsis pathogenesis and may facilitate the development of improved diagnostic and therapeutic strategies.

摘要

引言

脓毒症是一种由对感染的免疫反应失调引起的危及生命的病症。尽管临床护理取得了进展,但仍缺乏用于早期诊断和预后的有效生物标志物。新出现的证据表明,组蛋白乙酰化在脓毒症的病理生理学中起关键作用。

方法

使用转录组学和单细胞RNA测序数据来鉴定组蛋白乙酰化相关基因。进行差异表达分析和加权基因共表达网络分析(WGCNA),随后采用机器学习算法(LASSO、支持向量机递归特征消除法和博鲁塔算法)筛选潜在的生物标志物。进行孟德尔随机化(MR)、逆转录定量聚合酶链反应(RT-qPCR)和功能测定以进行验证。

结果

[此处原文缺失具体基因名称]、[此处原文缺失具体基因名称]和[此处原文缺失具体基因名称]被鉴定为关键生物标志物。预测列线图显示出强大的诊断潜力。免疫浸润和单细胞分析将这些生物标志物与巨噬细胞活性联系起来。MR分析证实[此处原文缺失具体基因名称]是脓毒症的一个因果因素。功能测定表明,敲低[此处原文缺失具体基因名称]可抑制[此处原文缺失具体基因名称]和[此处原文缺失具体基因名称]的表达,表明其促炎作用。

讨论

本研究确定了与脓毒症中组蛋白乙酰化和免疫失调相关的新型生物标志物。这些发现加深了我们对脓毒症发病机制的理解,并可能促进改进的诊断和治疗策略的开发。

https://cdn.ncbi.nlm.nih.gov/pmc/blobs/5fbd/12074977/1d798db36888/fmolb-12-1582181-g001.jpg

文献AI研究员

20分钟写一篇综述,助力文献阅读效率提升50倍。

立即体验

用中文搜PubMed

大模型驱动的PubMed中文搜索引擎

马上搜索

文档翻译

学术文献翻译模型,支持多种主流文档格式。

立即体验