Suppr超能文献

使用酸敏性聚阳离子聚合物修饰的脂质纳米颗粒静脉内递送STING激动剂以增强肿瘤免疫治疗

Intravenous delivery of STING agonists using acid-sensitive polycationic polymer-modified lipid nanoparticles for enhanced tumor immunotherapy.

作者信息

He Ying, Zheng Ke, Qin Xifeng, Wang Siyu, Li Xuejing, Liu Huiwen, Liu Mingyang, Xu Ruizhe, Peng Shaojun, Pang Zhiqing

机构信息

School of Pharmacy, Fudan University, Key Laboratory of Smart Drug Delivery, Ministry of Education, Shanghai 201203, China.

School of Materials Science and Engineering, Dongguan University of Technology, Dongguan 523808, China.

出版信息

Acta Pharm Sin B. 2025 Mar;15(3):1211-1229. doi: 10.1016/j.apsb.2024.06.004. Epub 2024 Jun 11.

Abstract

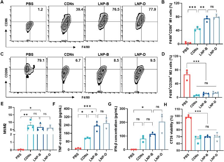
Although cancer immunotherapy has made great strides in the clinic, it is still hindered by the tumor immunosuppressive microenvironment (TIME). The stimulator of interferon genes (STING) pathway which can modulate TIME effectively has emerged as a promising therapeutic recently. However, the delivery of most STING agonists, specifically cyclic dinucleotides (CDNs), is performed intratumorally due to their insufficient pharmacological properties, such as weak permeability across cell membranes and vulnerability to nuclease degradation. To expand the clinical applicability of CDNs, a novel pH-sensitive polycationic polymer-modified lipid nanoparticle (LNP-B) system was developed for intravenous delivery of CDNs. LNP-B significantly extended the circulation of CDNs and enhanced the accumulation of CDNs within the tumor, spleen, and tumor-draining lymph nodes compared with free CDNs thereby triggering the STING pathway of dendritic cells and repolarizing pro-tumor macrophages. These events subsequently gave rise to potent anti-tumor immune reactions and substantial inhibition of tumors in CT26 colon cancer-bearing mouse models. In addition, due to the acid-sensitive property of the polycationic polymer, the delivery system of LNP-B was more biocompatible and safer compared with lipid nanoparticles formulated with an indissociable cationic DOTAP (LNP-D). These findings suggest that LNP-B has great potential in the intravenous delivery of CDNs for tumor immunotherapy.

摘要

尽管癌症免疫疗法在临床上已取得长足进展,但它仍受到肿瘤免疫抑制微环境(TIME)的阻碍。干扰素基因刺激物(STING)通路能够有效调节TIME,最近已成为一种有前景的治疗方法。然而,由于大多数STING激动剂,特别是环二核苷酸(CDNs)的药理性质不足,如跨细胞膜的通透性较弱以及易受核酸酶降解,其递送方式多为瘤内给药。为了扩大CDNs的临床适用性,开发了一种新型的pH敏感型聚阳离子聚合物修饰脂质纳米颗粒(LNP-B)系统用于CDNs的静脉内递送。与游离CDNs相比,LNP-B显著延长了CDNs的循环时间,并增强了CDNs在肿瘤、脾脏和肿瘤引流淋巴结中的蓄积,从而触发树突状细胞的STING通路并使促肿瘤巨噬细胞重新极化。这些事件随后引发了有效的抗肿瘤免疫反应,并在携带CT26结肠癌的小鼠模型中对肿瘤产生了显著抑制作用。此外,由于聚阳离子聚合物的酸敏性,与用不可解离的阳离子DOTAP配制的脂质纳米颗粒(LNP-D)相比,LNP-B递送系统具有更高的生物相容性和安全性。这些发现表明,LNP-B在用于肿瘤免疫治疗的CDNs静脉内递送方面具有巨大潜力。

https://cdn.ncbi.nlm.nih.gov/pmc/blobs/7cc0/12069114/49c9f4d12af5/ga1.jpg

文献AI研究员

20分钟写一篇综述,助力文献阅读效率提升50倍。

立即体验

用中文搜PubMed

大模型驱动的PubMed中文搜索引擎

马上搜索

文档翻译

学术文献翻译模型,支持多种主流文档格式。

立即体验