Suppr超能文献

前嗅核的分层组织——神经发生时间与神经母细胞迁移之间的相互作用

Laminar organization of the anterior olfactory nucleus-the interplay between neurogenesis timing and neuroblast migration.

作者信息

Martin-Lopez Eduardo, Brennan Bowen, Lefèvre Marion, Spence Natalie J, Han Kimberly, Greer Charles A

机构信息

Department of Neurosurgery, Yale University School of Medicine, New Haven, CT, United States.

Department of Neuroscience, Yale University School of Medicine, New Haven, CT, United States.

出版信息

Front Neurosci. 2025 Apr 30;19:1546397. doi: 10.3389/fnins.2025.1546397. eCollection 2025.

Abstract

INTRODUCTION

The anterior olfactory nucleus (AON) is a laminar structure embedded within the olfactory peduncle which serves as the conduit for connectivity between the olfactory bulb (OB) and the central processing centers of the brain. The largest portion of the AON is a ring of neurons and fibers that surround the core of the peduncle, the (AONpP). The AONpP is further subdivided into an outer plexiform layer, or layer 1 (L1), that contains axons and dendrites, and an inner cell zone, or layer 2 (L2), formed by densely packed pyramidal cells. Relative to other regions of the olfactory system, the development of the AON remains poorly understood.

METHODS

We performed injections of thymidine analogs in pregnant mice from E10 to E18 to determine the timeline of AON neurogenesis and used immunohistochemistry to study neuronal phenotypes both at adult and embryonic stages. To better understand migration and differentiation of the AON neurons, we labeled AON precursors using electroporations with the piggyBac transposon into the rostral lateral ganglionic eminence, the embryonic source of AON neurons.

RESULTS

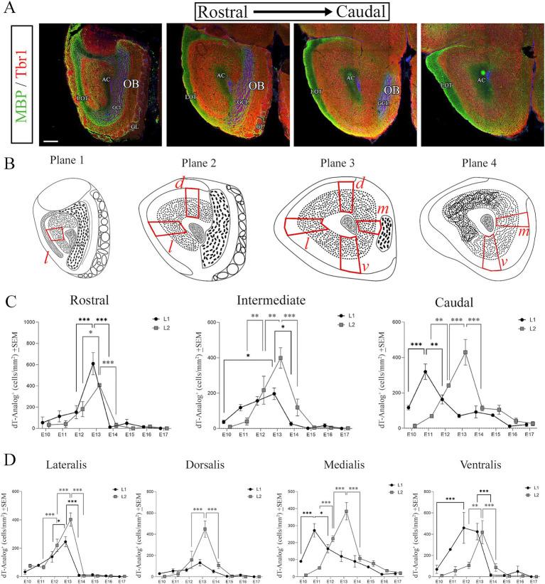
Our analyses established that the earliest neurons targeted to the AON laminae arose at E10 with neurogenesis peaking at E13. In L1, we found a caudal-to-rostral neurogenic gradient not detected in L2. Quantification across the cardinal axes showed no gradients in L2 and a medial-to-lateral gradient for L1. Using immunohistochemistry, we found that AON neurons express the most common cortical markers Tbr1, Ctip2, NeuroD1, Sox5 and Cux1+2 at adult stages without laminar distinction. Tbr1 and NeuroD1 first appeared embryonically at E12, while Ctip2 and Sox5 were present at E13, following a dorsal-ventral pattern. Cux1+2 was not detected embryonically. Embryonically, our data on neuroblasts migration revealed that AON neuroblasts use a scaffold of radial glia to migrate to their final destinations in both L1 and L2 through a caudal-to-rostral migratory gradient.

CONCLUSION

For the first time, our data show a comprehensive timeline for the AON neurogenesis across the anatomical axes, and a detailed analysis on neuroblast migration in the mouse embryo. These data are crucial to understanding the embryonic formation and relationship of relay stations along the olfactory pathway.

摘要

引言

前嗅核(AON)是嵌入嗅束中的层状结构,嗅束是嗅球(OB)与大脑中央处理中心之间连接的通道。AON的最大部分是围绕嗅束核心的神经元和纤维环,即前嗅核梨状周区(AONpP)。AONpP进一步细分为外层状层,即包含轴突和树突的第1层(L1),以及由密集排列的锥体细胞形成的内层细胞区,即第2层(L2)。相对于嗅觉系统的其他区域,AON的发育仍知之甚少。

方法

我们在妊娠第10天至第18天的怀孕小鼠中注射胸苷类似物,以确定AON神经发生的时间线,并使用免疫组织化学研究成年和胚胎阶段的神经元表型。为了更好地理解AON神经元的迁移和分化,我们通过将带有piggyBac转座子的电穿孔标记AON前体,导入AON神经元的胚胎来源——嘴侧外侧神经节隆起。

结果

我们的分析确定,最早靶向AON层的神经元在胚胎第10天出现,神经发生在胚胎第13天达到峰值。在L1中,我们发现了一种在L2中未检测到的从尾端到嘴端的神经发生梯度。沿主要轴的定量分析显示,L2中没有梯度,L1中有从内侧到外侧的梯度。使用免疫组织化学,我们发现AON神经元在成年阶段表达最常见的皮质标记物Tbr1、Ctip2、NeuroD1、Sox5和Cux1+2,且无层间差异。Tbr1和NeuroD1最早在胚胎第12天出现,而Ctip2和Sox5在胚胎第13天出现,呈背腹模式。胚胎期未检测到Cux1+2。胚胎期,我们关于神经母细胞迁移的数据显示,AON神经母细胞利用放射状胶质细胞支架,通过从尾端到嘴端的迁移梯度,迁移到L1和L2中的最终目的地。

结论

我们的数据首次展示了AON在整个解剖轴上神经发生的全面时间线,以及对小鼠胚胎中神经母细胞迁移的详细分析。这些数据对于理解嗅觉通路中中继站的胚胎形成及其关系至关重要。

https://cdn.ncbi.nlm.nih.gov/pmc/blobs/a990/12075217/16c8403249af/fnins-19-1546397-g001.jpg

文献AI研究员

20分钟写一篇综述,助力文献阅读效率提升50倍。

立即体验

用中文搜PubMed

大模型驱动的PubMed中文搜索引擎

马上搜索

文档翻译

学术文献翻译模型,支持多种主流文档格式。

立即体验