Suppr超能文献

日粮添加胆汁酸对儋州鸡生长性能、抗氧化能力、脂质代谢及盲肠微生物群的影响

Effects of dietary supplementation with bile acids on growth performance, antioxidant capacity, lipid metabolism, and cecal microbiota of Danzhou chickens.

作者信息

Yu Xilong, Cao Ting, Ipemba Euphrème, Bakala Ghislain Boungou, Leveut Lessebe Gambou Dieu, Peng Weiqi, Ji Fengjie, Li Hanfeng, Xu Liangmei, Wu Hongzhi

机构信息

Tropical Crops Genetic Resources Research Institute, Chinese Academy of Tropical Agricultural Sciences, Haikou 571101, PR China; College of Animal Science and Technology, Northeast Agricultural University, Harbin 150030, PR China.

Tropical Crops Genetic Resources Research Institute, Chinese Academy of Tropical Agricultural Sciences, Haikou 571101, PR China.

出版信息

Poult Sci. 2025 May 7;104(8):105276. doi: 10.1016/j.psj.2025.105276.

Abstract

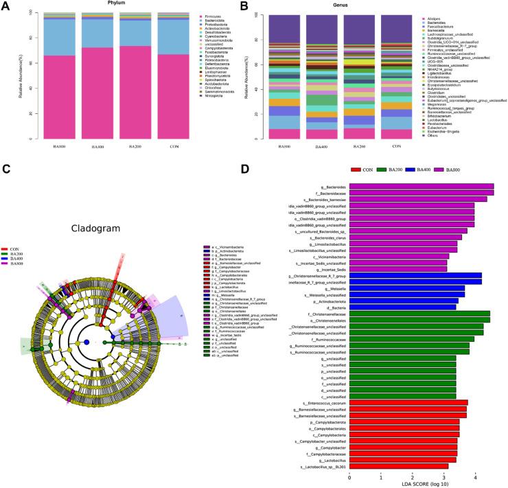
This study aimed to evaluate the effects of different bile acid levels in the diet on the growth performance, hepatic lipid metabolism, antioxidant capacity, and cecal microbiota of Danzhou chickens. 480 one-day-old male Danzhou chickens were randomly divided into four treatments and fed diets supplemented with 0, 200, 400, or 800 mg/kg bile acids. The trial lasted for 35 days. The results indicated that supplementing the diet with 400 mg/kg bile acids significantly increased average daily weight gain and reduced the feed conversion ratio (P < 0.05). Bile acid supplementation modulated serum lipid profiles, with 800 mg/kg increasing total bile acid levels, while 400 mg/kg reduced triglyceride and total cholesterol concentrations (P < 0.05). In the liver, 400 mg/kg bile acids increased total bile acid content, reduced triglycerides and total cholesterol accumulation, upregulated phospholipase C delta 1, acyl-CoA oxidase 1, and apolipoprotein A1 expression, and enhanced hepatic lipase and lipoprotein lipase activities (P < 0.05), indicating alleviated lipid deposition. All bile acids treatments improved antioxidant capacity by elevating total antioxidant capacity, catalase, superoxide dismutase, and glutathione peroxidase levels (P < 0.05) while reducing malondialdehyde (P < 0.05) in serum and liver, with optimal effects at 400 mg/kg. Bile acid supplementation increased levels of immunoglobulins (IgA and IgG) and the anti-inflammatory cytokine IL-10 (P < 0.05), while reducing levels of the pro-inflammatory cytokine IL-1β (P < 0.05). Morphological analysis of the intestine revealed that 400 mg/kg of bile acids significantly enhanced villus height and the villus height-to-crypt depth ratio (P < 0.05) in both the duodenum and ileum. Cecal microbiota analysis revealed that supplementation with 400 mg/kg bile acids increased microbial diversity and enriched Christensenellaceae_R-7_group and Weissella, whereas Barnesiellaceae_unclassified, Campylobacter, and Lactobacillus were predominant in the CON. In conclusion, the results suggest that dietary supplementation with 400 mg/kg of bile acids enhances antioxidant capacity and immune function in Danzhou chickens, potentially improving serum and hepatic lipid metabolism by modulating the cecal microbiota, thereby promoting growth performance.

摘要

本研究旨在评估日粮中不同胆汁酸水平对儋州鸡生长性能、肝脏脂质代谢、抗氧化能力和盲肠微生物群的影响。480只1日龄雄性儋州鸡被随机分为4组,分别饲喂添加0、200、400或800 mg/kg胆汁酸的日粮。试验持续35天。结果表明,日粮中添加400 mg/kg胆汁酸显著提高了平均日增重并降低了料重比(P < 0.05)。补充胆汁酸可调节血清脂质谱,800 mg/kg增加了总胆汁酸水平,而400 mg/kg降低了甘油三酯和总胆固醇浓度(P < 0.05)。在肝脏中,400 mg/kg胆汁酸增加了总胆汁酸含量,减少了甘油三酯和总胆固醇积累,上调了磷脂酶Cδ1、酰基辅酶A氧化酶1和载脂蛋白A1的表达,并增强了肝脂肪酶和脂蛋白脂肪酶活性(P < 0.05),表明脂质沉积得到缓解。所有胆汁酸处理均通过提高血清和肝脏中的总抗氧化能力、过氧化氢酶、超氧化物歧化酶和谷胱甘肽过氧化物酶水平(P < 0.05),同时降低丙二醛(P < 0.05)来提高抗氧化能力,400 mg/kg时效果最佳。补充胆汁酸增加了免疫球蛋白(IgA和IgG)和抗炎细胞因子IL-10的水平(P < 0.05),同时降低了促炎细胞因子IL-1β的水平(P < 0.05)。肠道形态分析显示,400 mg/kg胆汁酸显著提高了十二指肠和回肠的绒毛高度以及绒毛高度与隐窝深度比(P < 0.05)。盲肠微生物群分析显示,添加400 mg/kg胆汁酸增加了微生物多样性,并使克里斯滕森菌科_R-7_组和魏斯氏菌富集,而在对照组中未分类的巴内西菌科、弯曲杆菌属和乳酸杆菌属占主导。总之,结果表明,日粮中添加400 mg/kg胆汁酸可增强儋州鸡的抗氧化能力和免疫功能,可能通过调节盲肠微生物群改善血清和肝脏脂质代谢,从而促进生长性能。

https://cdn.ncbi.nlm.nih.gov/pmc/blobs/4aad/12141820/feb4730924f9/gr1.jpg

文献AI研究员

20分钟写一篇综述,助力文献阅读效率提升50倍。

立即体验

用中文搜PubMed

大模型驱动的PubMed中文搜索引擎

马上搜索

文档翻译

学术文献翻译模型,支持多种主流文档格式。

立即体验