Suppr超能文献

人MJD/SCA3诱导多能干细胞来源的神经上皮干细胞和分化神经培养物的细胞外囊泡介导的自噬和氧化应激相关蛋白失调

Autophagy- and oxidative stress-related protein deregulation mediated by extracellular vesicles of human MJD/SCA3 iPSC-derived neuroepithelial stem cells and differentiated neural cultures.

作者信息

Mendonça Liliana S, Moreira Ricardo, Henriques Daniel, Zuzarte Mónica, Ribeiro-Rodrigues Teresa M, Girão Henrique, Pereira de Almeida Luís

机构信息

Center for Neurosciences and Cell Biology, University of Coimbra, Coimbra, Portugal.

Center for Innovative Biomedicine and Biotechnology, University of Coimbra, Coimbra, Portugal.

出版信息

Cell Death Dis. 2025 May 15;16(1):383. doi: 10.1038/s41419-025-07659-0.

Abstract

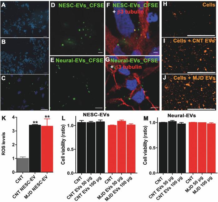
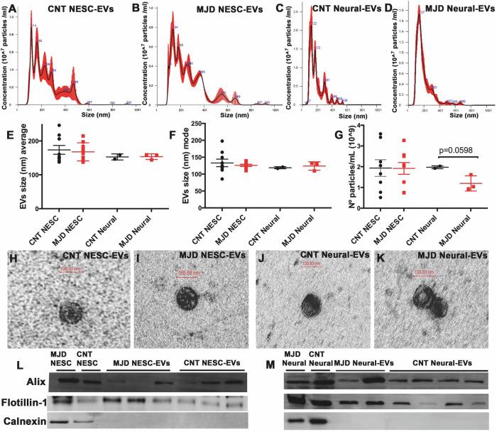
Extracellular vesicles (EVs) have been associated with the transport of molecules related to the pathological processes in neurodegenerative diseases. Machado-Joseph disease (MJD) is a neurodegenerative disorder triggered by mutant ataxin-3 protein that causes protein misfolding and aggregation resulting in neuronal death. To evaluate EVs' role in the potential spread of disease-associated factors in MJD, in this study, EVs were isolated from human Control (CNT) and MJD induced-pluripotent stem cell-derived neuroepithelial stem cells (iPSC-derived NESC) and their differentiated neural cultures (cell cultures composed of neurons and glia). EVs were characterized and investigated for their ability to interfere with cell mechanisms known to be impaired in MJD. The presence of mRNA and proteins related to autophagy, cell survival, and oxidative stress pathways, and the mutant ataxin-3, was evaluated in the EVs. SOD1, p62, and Beclin-1 were found present both in CNT and MJD EVs. Lower levels of the p62 autophagy-related protein and higher levels of the oxidative stress-related SOD1 protein were found in MJD EVs. The oxidative stress-related CYCS mRNA and autophagy-related SQSTM1, BECN1, UBC, ATG12, and LC3B mRNAs were detected in EVs and no significant differences in their levels were observed between CNT and MJD EVs. The internalization of EVs by human CNT neurons was demonstrated, and no effect of the EVs administration was observed on cell viability. Moreover, the incubation of MJD EVs (isolated from NESC or differentiated neural cultures) with human CNT differentiated neural cells resulted in the reduction of SOD1 and autophagy-related proteins ATG3, ATG7, Beclin-1, LC3B, and p62 levels. Finally, a tendency for accumulation of ataxin-3-positive aggregates in CNT differentiated neural cells co-cultured with MJD differentiated neural cells was observed. Overall, our data indicate that EVs carry autophagy- and oxidative stress-related proteins and mRNAs and provide evidence of MJD EVs-mediated interference with autophagy and oxidative stress pathways.

摘要

细胞外囊泡(EVs)与神经退行性疾病病理过程相关分子的运输有关。马查多-约瑟夫病(MJD)是一种由突变的ataxin-3蛋白引发的神经退行性疾病,该蛋白会导致蛋白质错误折叠和聚集,进而导致神经元死亡。为了评估EVs在MJD中疾病相关因子潜在传播中的作用,在本研究中,从人类对照(CNT)和MJD诱导多能干细胞衍生的神经上皮干细胞(iPSC衍生的NESC)及其分化的神经培养物(由神经元和神经胶质组成的细胞培养物)中分离出EVs。对EVs进行了表征,并研究了它们干扰已知在MJD中受损的细胞机制的能力。评估了EVs中与自噬、细胞存活和氧化应激途径相关的mRNA和蛋白质,以及突变的ataxin-3的存在情况。发现超氧化物歧化酶1(SOD1)、p62和Beclin-1在CNT和MJD EVs中均有存在。在MJD EVs中发现自噬相关蛋白p62水平较低,而氧化应激相关蛋白SOD1水平较高。在EVs中检测到氧化应激相关的CYCS mRNA和自噬相关的SQSTM1、BECN1、UBC、ATG12和LC3B mRNA,并且在CNT和MJD EVs之间未观察到它们水平的显著差异。证实了人类CNT神经元对EVs的内化,并且未观察到给予EVs对细胞活力有影响。此外,将MJD EVs(从NESC或分化的神经培养物中分离)与人CNT分化的神经细胞一起孵育导致SOD1以及自噬相关蛋白ATG3、ATG7、Beclin-1、LC3B和p62水平降低。最后,观察到在与MJD分化神经细胞共培养的CNT分化神经细胞中,ataxin-3阳性聚集体有积累的趋势。总体而言,我们的数据表明,EVs携带与自噬和氧化应激相关的蛋白质和mRNA,并提供了MJD EVs介导的对自噬和氧化应激途径干扰的证据。

https://cdn.ncbi.nlm.nih.gov/pmc/blobs/a6e9/12081669/84bbfaffec43/41419_2025_7659_Fig1_HTML.jpg

文献AI研究员

20分钟写一篇综述,助力文献阅读效率提升50倍。

立即体验

用中文搜PubMed

大模型驱动的PubMed中文搜索引擎

马上搜索

文档翻译

学术文献翻译模型,支持多种主流文档格式。

立即体验