Suppr超能文献

解读乙酰化相关基因NAT10在结肠癌进展和免疫逃逸中的作用:对克服耐药性的启示

Deciphering the role of acetylation-related gene NAT10 in colon cancer progression and immune evasion: implications for overcoming drug resistance.

作者信息

Zhou Xuancheng, Sang Xun, Jiang Lai, Zhang Shengke, Jiang Chenglu, Gu Yuheng, Fu Yipin, Yang Guanhu, Zhang Jieyin, Chi Hao, Wang Binbin, Zhong Xiaolin

机构信息

Southwest Medical University, Luzhou, 646000, China.

Department of Specialty Medicine, Ohio University, Athens, OH, 45701, USA.

出版信息

Discov Oncol. 2025 May 15;16(1):774. doi: 10.1007/s12672-025-02617-w.

Abstract

BACKGROUND

Colon cancer (CC) is one of the most common and lethal cancers worldwide, with rising incidence rates in both developed and developing countries. Although advances in treatments such as surgery, chemotherapy, and targeted therapies have been made, prognosis for advanced colon cancer, particularly with metastasis, remains poor. Recent studies highlight the significant role of post-transcriptional modifications like acetylation in cancer biology, affecting processes like gene transcription, metabolism, and tumor progression.

METHODS

This study applied multi-omics analyses, including single-cell RNA sequencing (scRNA-seq), spatial transcriptomics, and Mendelian randomization. Data were obtained from public datasets like GSE132465, UCSC Xena, and GeneCards. We focused on acetylation-related genes, specifically NAT10 and GNE, using scoring methods, cell-cell interaction models, and survival analyses to investigate their role in colon cancer development, metastasis, and immune evasion.

RESULTS

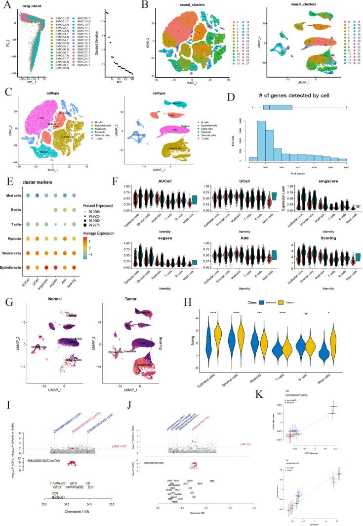
This study identifies that NAT10 is highly expressed in epithelial cells of colorectal cancer (CC) and is closely associated with tumor progression and metastasis. Single-cell RNA sequencing analysis revealed that NAT10-positive epithelial cells exhibited strong interactions with myeloid cells and T cells, with significant differences in cell-cell communication (p < 0.05). Based-on-summary-data Mendelian randomization (SMR) analysis further supports a causal relationship between NAT10 and colorectal cancer. In the MR analysis, a significant positive correlation was observed between NAT10 and colorectal cancer risk using summary data from genome-wide association studies (GWAS) and expression quantitative trait loci (eQTL) studies (β_SMR = 0.004, p_SMR = 0.041, p_HEIDI = 0.737). These findings suggest that NAT10 may serve as a pathogenic factor in colorectal cancer development, providing additional genetic evidence that links this acetylation-related gene to colorectal cancer. Survival analysis further demonstrated that NAT10-positive epithelial cells are associated with poorer prognosis. In the TCGA dataset, patients with NAT10-positive epithelial cells exhibited a significantly shorter disease-free survival (DFS) (p = 0.012). Unlike GNE-positive cells, NAT10-positive epithelial cells exhibited immune escape characteristics, and TIDE analysis indicated that NAT10-positive epithelial cells were associated with a lower response to immune checkpoint blockade therapy (p = 1.3e-5), suggesting that they may impair the efficacy of immunotherapy by promoting immune evasion. In contrast, GNE was also significantly expressed in epithelial cells of colorectal cancer, but its role differs from that of NAT10. GNE-positive epithelial cells demonstrated strong communication with immune cells, particularly in interactions between myeloid cells and T cells through receptor-ligand pairs. Despite the important role of GNE-positive epithelial cells in the tumor microenvironment, their association with immune escape is weaker compared to NAT10. Survival analysis revealed that GNE-positive epithelial cells were associated with a better prognosis (p = 0.015). In the TCGA dataset, patients with GNE-positive epithelial cells displayed longer disease-free survival (DFS), contrary to the results from the SMR analysis.

CONCLUSIONS

Leveraging SMR and multi-omics analysis, this study highlights the significant role of acetylation-related genes, particularly NAT10, in colon cancer. The findings suggest that acetylation modifications in epithelial cells contribute to immune evasion and cancer progression. NAT10 could serve as a promising biomarker and therapeutic target for early diagnosis and targeted therapy, offering new avenues for improving colon cancer treatment and patient outcomes.

摘要

背景

结肠癌(CC)是全球最常见且致命的癌症之一,在发达国家和发展中国家的发病率均呈上升趋势。尽管在手术、化疗和靶向治疗等方面取得了进展,但晚期结肠癌,尤其是伴有转移的患者,预后仍然较差。最近的研究强调了转录后修饰如乙酰化在癌症生物学中的重要作用,其影响基因转录、代谢和肿瘤进展等过程。

方法

本研究应用了多组学分析,包括单细胞RNA测序(scRNA-seq)、空间转录组学和孟德尔随机化。数据来自GSE132465、UCSC Xena和GeneCards等公共数据集。我们聚焦于乙酰化相关基因,特别是NAT10和GNE,使用评分方法、细胞间相互作用模型和生存分析来研究它们在结肠癌发生、转移和免疫逃逸中的作用。

结果

本研究发现NAT10在结直肠癌(CC)上皮细胞中高表达,且与肿瘤进展和转移密切相关。单细胞RNA测序分析显示,NAT10阳性上皮细胞与髓系细胞和T细胞表现出强烈的相互作用,细胞间通讯存在显著差异(p < 0.05)。基于汇总数据的孟德尔随机化(SMR)分析进一步支持了NAT10与结直肠癌之间的因果关系。在MR分析中,使用全基因组关联研究(GWAS)和表达数量性状位点(eQTL)研究的汇总数据,观察到NAT10与结直肠癌风险之间存在显著正相关(β_SMR = 0.004,p_SMR = 0.041,p_HEIDI = 0.737)。这些发现表明NAT10可能是结直肠癌发生的致病因素,为将这个与乙酰化相关的基因与结直肠癌联系起来提供了额外的遗传学证据。生存分析进一步表明,NAT10阳性上皮细胞与较差的预后相关。在TCGA数据集中,NAT10阳性上皮细胞的患者无病生存期(DFS)显著缩短(p = 0.012)。与GNE阳性细胞不同,NAT10阳性上皮细胞表现出免疫逃逸特征,TIDE分析表明NAT10阳性上皮细胞与免疫检查点阻断治疗的反应较低相关(p = 1.3e - 5),这表明它们可能通过促进免疫逃逸损害免疫治疗的疗效。相比之下,GNE在结直肠癌上皮细胞中也显著表达,但其作用与NAT10不同。GNE阳性上皮细胞与免疫细胞表现出强烈的通讯,特别是在髓系细胞和T细胞通过受体 - 配体对的相互作用中。尽管GNE阳性上皮细胞在肿瘤微环境中具有重要作用,但与NAT10相比,它们与免疫逃逸的关联较弱。生存分析显示,GNE阳性上皮细胞与较好的预后相关(p = 0.015)。在TCGA数据集中,GNE阳性上皮细胞的患者无病生存期(DFS)更长,这与SMR分析的结果相反。

结论

利用SMR和多组学分析,本研究强调了乙酰化相关基因,特别是NAT10在结肠癌中的重要作用。研究结果表明上皮细胞中的乙酰化修饰有助于免疫逃逸和癌症进展。NAT10可作为早期诊断和靶向治疗的有前景的生物标志物和治疗靶点,为改善结肠癌治疗和患者预后提供了新途径。

https://cdn.ncbi.nlm.nih.gov/pmc/blobs/f354/12081795/ba3c511ee951/12672_2025_2617_Fig1_HTML.jpg

文献AI研究员

20分钟写一篇综述,助力文献阅读效率提升50倍。

立即体验

用中文搜PubMed

大模型驱动的PubMed中文搜索引擎

马上搜索

文档翻译

学术文献翻译模型,支持多种主流文档格式。

立即体验