Suppr超能文献

免疫活性小鼠胶质瘤模型中表达嵌合抗原受体(CAR)的T细胞、自然杀伤(NK)细胞、自然杀伤T(NKT)细胞和巨噬细胞的比较评估

Comparative evaluation of CAR-expressing T-, NK-, NKT-cells, and macrophages in an immunocompetent mouse glioma model.

作者信息

Hatae Ryusuke, Watchmaker Payal B, Yamamichi Akane, Kyewalabye Keith, Okada Kaori, Phyu Su, Goretsky Yitzhar, Haegelin Jeffrey, Pineo-Cavanaugh Psalm, Gallus Marco, Phung Lan, Chen Tiffany, Long Haoyu, Chuntova Pavlina, Raulet David H, Terabe Masaki, Okada Hideho

机构信息

Department of Neurological Surgery, University of California, San Francisco, San Francisco, California, USA.

Division of Immunology and Molecular Medicine, Department of Molecular and Cell Biology, University of California, Berkeley, Berkeley, California, USA.

出版信息

Neurooncol Adv. 2025 Apr 12;7(1):vdaf074. doi: 10.1093/noajnl/vdaf074. eCollection 2025 Jan-Dec.

Abstract

BACKGROUND

While chimeric antigen receptor (CAR) T-cells are promising, there is a rapidly growing interest in developing other CAR-expressing immune cells. However, to date, no reported studies evaluated these cells side-by-side in immune-competent glioma models.

METHODS

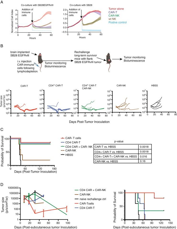
We developed a novel C57BL/6-background transgenic mouse strain with all hematopoietic cells carrying the anti-epidermal growth factor receptor (EGFR)vIII-CAR downstream of a Lox-Stop-Lox cassette in the Rosa26 locus. Crossing with mice transgenic for Vav-Cre allowed the expression of anti-EGFRvIII CAR in all hematopoietic cells. In particular, we evaluated CAR-T, CAR-NKT, CAR-NK-cells, and CAR-macrophages in a syngeneic mouse SB28EGFRVIII glioma model.

RESULTS

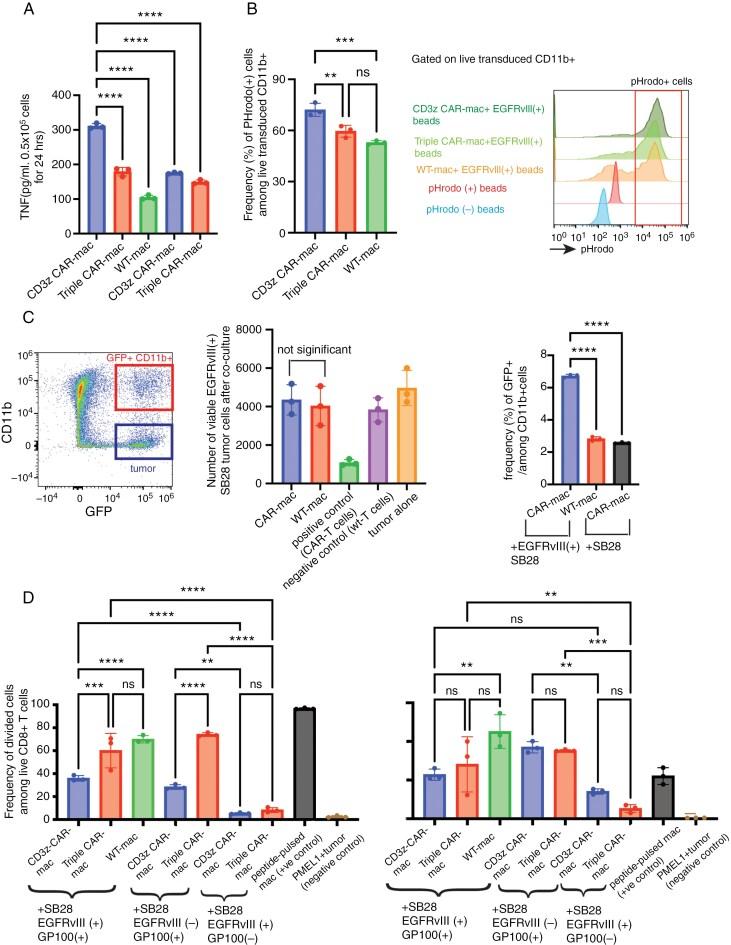
CAR-NK and CAR-NKT-cells demonstrated anti-tumor effects comparable to CAR-T cells in vitro. A single intratumoral administration of CAR-T and CAR-NKT cells in combination mediated superior therapeutic efficacy compared to CAR-T cells or CAR-NKT-cells alone. A single intravenous infusion of CAR-NK cells following lymphodepletion failed to mediate significant anti-glioma effects. Additionally, intratumoral injection of CAR-NK cells did not confer therapeutic benefit. Contrary to previous reports using human macrophages, CAR-macrophages did not demonstrate enhanced antigen-presentation activity against glioma cells compared to non-CAR macrophages. Intratumorally administered CAR-macrophages failed to demonstrate local persistence or anti-tumor effects in vivo.

CONCLUSIONS

These data provide a valuable basis as to which immune cells can mediate effective anti-glioma response in an immuno-competent glioma environment. Our data also suggest that a combination of CAR-T and CAR-NKT-cells may represent a promising therapeutic strategy.

摘要

背景

嵌合抗原受体(CAR)T细胞前景广阔,人们对开发其他表达CAR的免疫细胞的兴趣也在迅速增长。然而,迄今为止,尚无研究在具有免疫活性的胶质瘤模型中对这些细胞进行并排评估。

方法

我们开发了一种新型的C57BL/6背景转基因小鼠品系,所有造血细胞在Rosa26位点的Lox-Stop-Lox盒下游携带抗表皮生长因子受体(EGFR)vIII-CAR。与Vav-Cre转基因小鼠杂交可使所有造血细胞表达抗EGFRvIII CAR。特别是,我们在同基因小鼠SB28EGFRVIII胶质瘤模型中评估了CAR-T细胞、CAR-NKT细胞、CAR-NK细胞和CAR-巨噬细胞。

结果

CAR-NK细胞和CAR-NKT细胞在体外表现出与CAR-T细胞相当的抗肿瘤作用。与单独使用CAR-T细胞或CAR-NKT细胞相比,瘤内单次联合注射CAR-T细胞和CAR-NKT细胞具有更好的治疗效果。淋巴细胞清除后单次静脉输注CAR-NK细胞未能介导显著的抗胶质瘤作用。此外,瘤内注射CAR-NK细胞也未带来治疗益处。与先前使用人巨噬细胞的报道相反,与非CAR巨噬细胞相比,CAR-巨噬细胞对胶质瘤细胞未表现出增强的抗原呈递活性。瘤内注射的CAR-巨噬细胞在体内未能表现出局部持久性或抗肿瘤作用。

结论

这些数据为在具有免疫活性的胶质瘤环境中哪些免疫细胞可介导有效的抗胶质瘤反应提供了有价值的依据。我们的数据还表明,CAR-T细胞和CAR-NKT细胞的联合可能代表一种有前景的治疗策略。

https://cdn.ncbi.nlm.nih.gov/pmc/blobs/8613/12080550/355b91d81747/vdaf074_fig1.jpg

文献AI研究员

20分钟写一篇综述,助力文献阅读效率提升50倍。

立即体验

用中文搜PubMed

大模型驱动的PubMed中文搜索引擎

马上搜索

文档翻译

学术文献翻译模型,支持多种主流文档格式。

立即体验