Suppr超能文献

用于哺乳动物细胞中多输入多输出基因电路的升级版环状单链DNA调控因子。

Upgraded circular single-stranded DNA regulators for multiple-input multiple-output gene circuits in mammalian cells.

作者信息

Tang Linlin, Wang Jinghao, Xu Kaiqi, Li Zhen, Song Jie

机构信息

Hangzhou Institute of Medicine, Chinese Academy of Sciences, Zhejiang, Hangzhou, 310022, China.

Department of Chemistry, University of Science and Technology of China, Hefei, Anhui, 230026, China.

出版信息

Sci Adv. 2025 May 16;11(20):eadv3396. doi: 10.1126/sciadv.adv3396.

Abstract

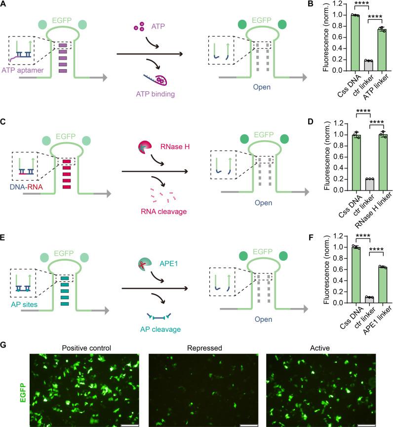
Synthetic gene networks hold promise for genetic diagnostics and gene therapy but face limitations due to insufficient molecular tools. Gene-encoded circular single-stranded DNA (Css DNA) has been developed as a switchable vector to enrich regulatory components beyond protein/RNA-based systems in mammalian cells. However, the previous Css DNA regulator suffered from constrained regulatory sequence flexibility, disability of multiple-input multiple-output (MIMO) signals, and lack of endogenous orthogonal regulation. Here, we address these challenges by engineering a "bridge" design into the Css DNA regulator. These bridges function as sequence-programmable switches to control gene expression, responding to endogenous molecular signals (such as ATP, APE1, and RNase H) and enabling trans-regulation within or between Css DNAs. We exploit the orthogonality of Css DNA regulator to construct the three-input three-output genetic circuits. The upgraded Css DNA-based regulatory strategy represents a versatile and powerful platform for gene regulation and provides a promising avenue for the development of synthetic gene networks.

摘要

合成基因网络在基因诊断和基因治疗方面具有潜力,但由于分子工具不足而面临局限性。基因编码的环状单链DNA(Css DNA)已被开发为一种可切换载体,以富集哺乳动物细胞中基于蛋白质/RNA系统之外的调控元件。然而,先前的Css DNA调节器存在调控序列灵活性受限、多输入多输出(MIMO)信号功能缺失以及缺乏内源性正交调控等问题。在此,我们通过在Css DNA调节器中设计一种“桥梁”结构来应对这些挑战。这些桥梁充当序列可编程开关来控制基因表达,响应内源性分子信号(如ATP、APE1和核糖核酸酶H),并实现Css DNA内部或之间的反式调控。我们利用Css DNA调节器的正交性构建三输入三输出遗传电路。升级后的基于Css DNA的调控策略代表了一种通用且强大的基因调控平台,并为合成基因网络的发展提供了一条有前景的途径。

https://cdn.ncbi.nlm.nih.gov/pmc/blobs/981d/12083533/40a31767c812/sciadv.adv3396-f1.jpg

文献AI研究员

20分钟写一篇综述,助力文献阅读效率提升50倍。

立即体验

用中文搜PubMed

大模型驱动的PubMed中文搜索引擎

马上搜索

文档翻译

学术文献翻译模型,支持多种主流文档格式。

立即体验