Suppr超能文献

膳食脂质大多沉积在皮肤中,并迅速影响其绝缘性能。

Dietary lipids are largely deposited in skin and rapidly affect insulating properties.

作者信息

Riley Nick, Kasza Ildiko, Hermsmeyer Isabel D K, Trautman Michaela E, Barrett-Wilt Greg, Jain Raghav, Simcox Judith A, Yen Chi-Liang E, MacDougald Ormond A, Lamming Dudley W, Alexander Caroline M

机构信息

McArdle Laboratory for Cancer Research, University of Wisconsin-Madison, Madison, USA.

Department of Molecular & Integrative Physiology, University of Michigan, Michigan, USA.

出版信息

Nat Commun. 2025 May 16;16(1):4570. doi: 10.1038/s41467-025-59869-x.

Abstract

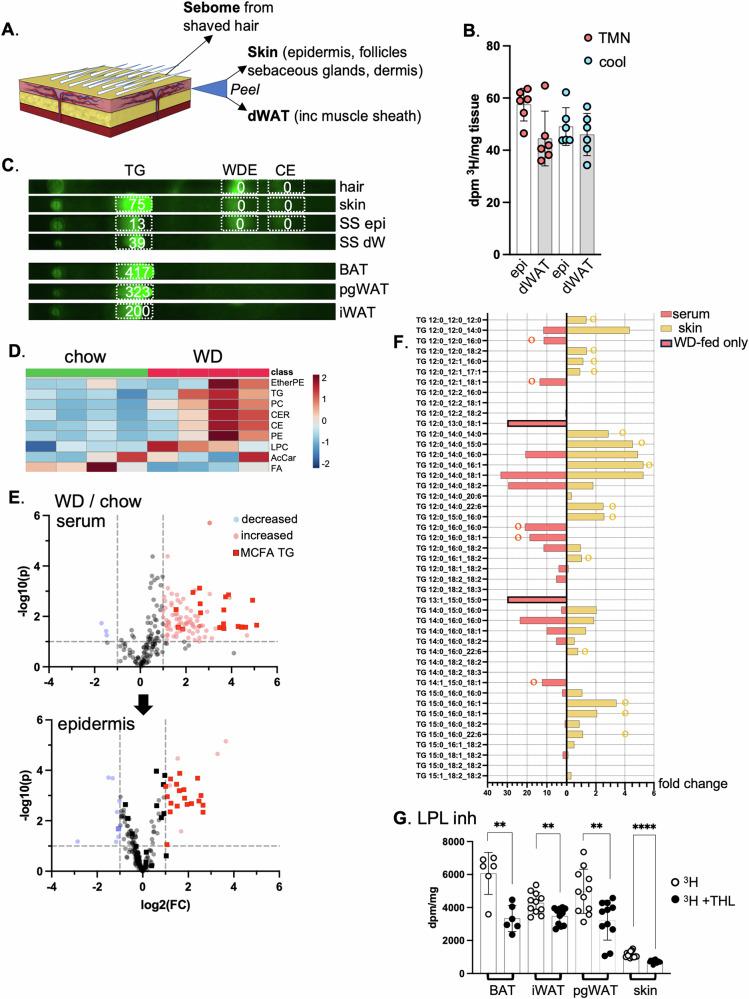
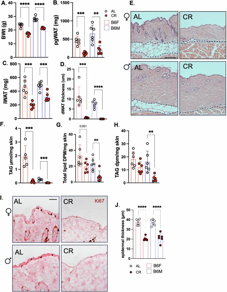
Skin is a regulatory hub for energy expenditure and metabolism, and alteration of lipid metabolism enzymes in skin impacts thermogenesis and obesogenesis in mice. Here we show that thermal properties of skin are highly reactive to diet: within three days, a high fat diet reduces heat transfer through skin. In contrast, a dietary manipulation that prevents obesity accelerates energy loss through skins. We find that skin is the largest target for dietary fat delivery, and that dietary triglyceride is assimilated by epidermis and dermal white adipose tissue, persisting for weeks after feeding. With caloric-restriction, mouse skins thin and assimilation of circulating lipids decreases. Using multi-modal lipid profiling, keratinocytes and sebocytes are implicated in lipid changes, which correlate with thermal function. We propose that skin should be routinely included in physiological studies of lipid metabolism, given the size of the skin lipid reservoir and its adaptable functionality.

摘要

皮肤是能量消耗和新陈代谢的调节中心,皮肤中脂质代谢酶的改变会影响小鼠的产热和肥胖发生。在此我们表明,皮肤的热特性对饮食具有高度反应性:在三天内,高脂饮食会减少通过皮肤的热传递。相比之下,一种预防肥胖的饮食干预会加速通过皮肤的能量流失。我们发现皮肤是饮食脂肪输送的最大靶点,并且饮食中的甘油三酯被表皮和真皮白色脂肪组织吸收,在喂食后持续数周。随着热量限制,小鼠皮肤变薄,循环脂质的吸收减少。使用多模态脂质分析,角质形成细胞和皮脂腺细胞与脂质变化有关,这与热功能相关。鉴于皮肤脂质储存库的规模及其适应性功能,我们建议在脂质代谢的生理学研究中应常规纳入皮肤。

https://cdn.ncbi.nlm.nih.gov/pmc/blobs/4b59/12084621/891c63e5af3a/41467_2025_59869_Fig1_HTML.jpg

文献AI研究员

20分钟写一篇综述,助力文献阅读效率提升50倍。

立即体验

用中文搜PubMed

大模型驱动的PubMed中文搜索引擎

马上搜索

文档翻译

学术文献翻译模型,支持多种主流文档格式。

立即体验