Suppr超能文献

OTUD3 通过去泛素化 SMAD7 调节 TGF-β 信号通路来抑制乳腺癌细胞转移。

OTUD3 inhibits breast cancer cell metastasis by regulating TGF-β pathway through deubiquitinating SMAD7.

作者信息

Geng Chenchen, Dong Ke, An Junhua, Liu Ziqian, Zhao Qianqian, Lv Yanrong

机构信息

Department of Ultrasound, Qilu Hospital of Shandong University (Qingdao), Qingdao, 266035, China.

Department of General Surgery, Qilu Hospital of Shandong University (Qingdao), Qingdao, 266035, China.

出版信息

Cancer Cell Int. 2025 May 17;25(1):181. doi: 10.1186/s12935-025-03822-x.

Abstract

BACKGROUND

Breast cancer (BRCA) is the most common malignant tumor in women, and distant metastasis is an important cause of death. Epithelial mesenchymal transition (EMT) is an important factor in tumor cell metastasis, in which TGF-β signaling pathway plays an important role. SMAD7 can inhibit TGF-β pathway. Previously, we found that ovarian tumor domain-containing protein 3(OTUD3) could maintain the stability of multiple molecules through deubiquitination. In this study, multiple experiments were conducted to verify whether OTUD3 can inhibit TGF-β pathway by deubiquitinating SMAD7.

METHODS

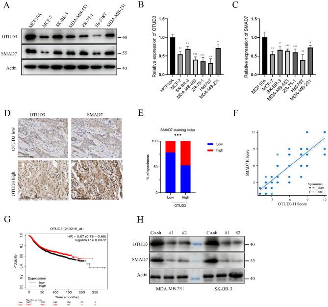
Firstly, bioinformatics was used to search the expression of OTUD3 in breast cancer and its correlation with SMAD7 in the TCGA database. The correlation between the protein and mRNA expression levels of OTUD3 and SMAD7 in multiple BRCA cell lines was verified. Also, the OTUD3 and SMAD7 expression in human BRCA samples and its influence on prognosis were verified by immunohistochemical experiments. Then, the CO-IP experiment was performed by transfecting OTUD3 and SMAD7 in HEK293T cells to confirm whether OTUD3 could maintain SMAD7 protein stability through deubiquitination. Furthermore, luciferase reporting assay, in vitro protein interaction, and transwell assay were used to verify whether OTUD3 could inhibit TGF-β pathway by deubiquitinating SMAD7 and affect cell invasion. Western blot and RT-qPCR were used to detect the correlation between OTUD3 and molecules regulated by the TGF-β pathway. Finally, the effect of OTUD3 on tumor cells was determined by 3D matrigel cell culture.

RESULTS

The expression of OTUD3 was low in BRCA and positively correlated with SMAD7. Cytological experiments and immunohistochemistry confirmed that OTUD3 was positively correlated with the expression of SMAD7, and the patients with a low expression of OTUD3 had a short recurrence-free survival (RFS). Cell experiments confirmed that OTUD3 could regulate the TGF-β pathway by deubiquitinating SMAD7, which affected EMT and inhibited cell invasion. OTUD3 was found to inhibit the stemness of tumor cells by 3D matrigel cell culture.

CONCLUSIONS

Our findings indicated OTUD3 inhibited BRCA metastasis associated with TGF-β signaling by deubiquitination to stabilize SMAD7 protein levels.

摘要

背景

乳腺癌(BRCA)是女性最常见的恶性肿瘤,远处转移是其重要的死亡原因。上皮-间质转化(EMT)是肿瘤细胞转移的重要因素,其中转化生长因子-β(TGF-β)信号通路起重要作用。SMAD7可抑制TGF-β通路。此前,我们发现含卵巢肿瘤结构域蛋白3(OTUD3)可通过去泛素化维持多种分子的稳定性。在本研究中,我们进行了多项实验以验证OTUD3是否可通过对SMAD7去泛素化来抑制TGF-β通路。

方法

首先,利用生物信息学在TCGA数据库中检索OTUD3在乳腺癌中的表达及其与SMAD7的相关性。验证了多种BRCA细胞系中OTUD3与SMAD7蛋白和mRNA表达水平之间的相关性。此外,通过免疫组化实验验证了OTUD3在人BRCA样本中的表达及其对预后的影响。然后,在HEK293T细胞中分别转染OTUD3和SMAD7进行免疫共沉淀(CO-IP)实验,以确认OTUD3是否可通过去泛素化维持SMAD7蛋白稳定性。此外,利用荧光素酶报告基因检测、体外蛋白相互作用及Transwell实验来验证OTUD3是否可通过对SMAD7去泛素化抑制TGF-β通路并影响细胞侵袭。采用蛋白质免疫印迹法(Western blot)和逆转录-定量聚合酶链反应(RT-qPCR)检测OTUD3与TGF-β通路调控分子之间的相关性。最后,通过三维基质胶细胞培养确定OTUD3对肿瘤细胞的作用。

结果

OTUD3在BRCA中表达较低,且与SMAD7呈正相关。细胞学实验和免疫组化证实OTUD3与SMAD7的表达呈正相关,OTUD3低表达的患者无复发生存期(RFS)较短。细胞实验证实OTUD3可通过对SMAD7去泛素化来调控TGF-β通路,进而影响EMT并抑制细胞侵袭。通过三维基质胶细胞培养发现OTUD3可抑制肿瘤细胞的干性。

结论

我们的研究结果表明,OTUD3通过去泛素化稳定SMAD7蛋白水平,抑制与TGF-β信号相关的BRCA转移。

https://cdn.ncbi.nlm.nih.gov/pmc/blobs/1265/12085847/ae57492beee5/12935_2025_3822_Fig1_HTML.jpg

文献AI研究员

20分钟写一篇综述,助力文献阅读效率提升50倍。

立即体验

用中文搜PubMed

大模型驱动的PubMed中文搜索引擎

马上搜索

文档翻译

学术文献翻译模型,支持多种主流文档格式。

立即体验