Suppr超能文献

牙龈卟啉单胞菌的外膜囊泡通过Hippo-YAP信号通路诱导铁死亡,从而阻碍骨再生。

Outer membrane vesicles of Porphyromonas gingivalis impede bone regeneration by inducing ferroptosis via the Hippo-YAP signaling pathway.

作者信息

Luo Xinghong, Wang Yanzhen, Ning Tingting, Lei Qian, Cui Hao, Zou Xianghui, Chen Yan, Chen Shuoling, Zhang Xinyao, Tan Shenglong, Ma Dandan

机构信息

Department of Endodontics, Stomatological Hospital, School of Stomatology, Southern Medical University, No. 366 Jiangnan Avenue South, Guangzhou, 510280, Guangdong, China.

Stomatological Hospital, School of Stomatology, Southern Medical University, No. 366 Jiangnan Avenue South, Guangzhou, 510280, Guangdong, China.

出版信息

J Nanobiotechnology. 2025 May 17;23(1):358. doi: 10.1186/s12951-025-03457-0.

Abstract

BACKGROUND

Although increasing evidence confirms that oral microbiota imbalance is a critical factor inhibiting bone regeneration, the specific mechanisms have remained unexplored. This study aims to use periodontitis as a model of oral microbiota imbalance to investigate the specific mechanisms that inhibit bone regeneration in extraction sockets.

METHODS

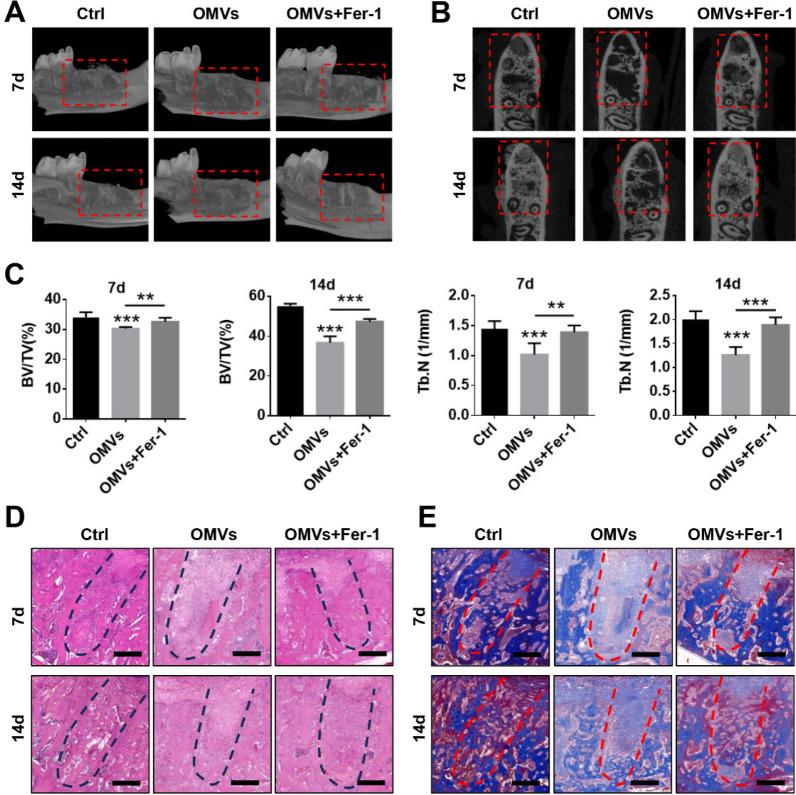
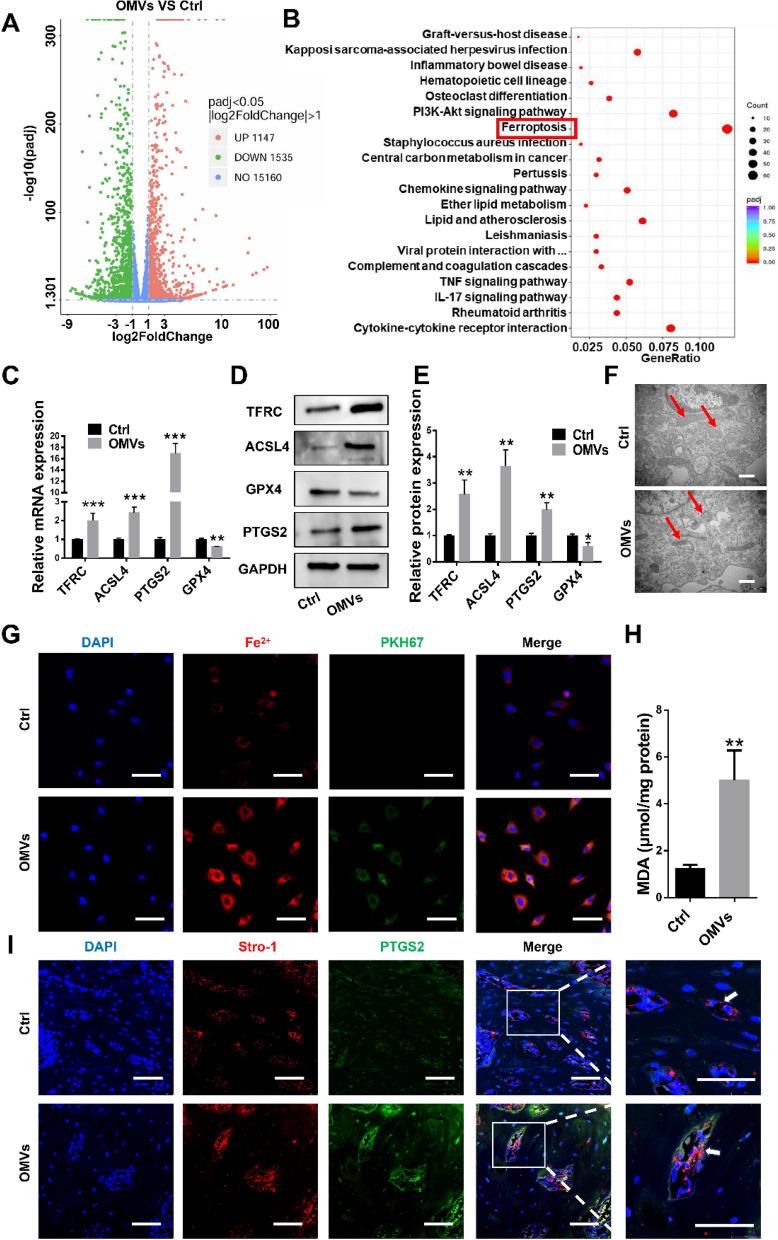
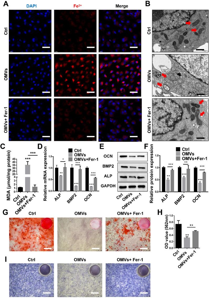
Cone Beam Computed Tomography (CBCT) data of extraction sockets were collected from patients with and without periodontitis to confirm the influence of the periodontitis microenvironment on bone regeneration in extraction sockets. Furthermore, GW4869-pretreated Porphyromonas gingivalis (Pg) and normal Pg were used to build a periodontitis model, and then the bone regeneration in extraction sockets under these conditions was detected by H&E staining, Masson's staining and micro-CT analysis. In vitro, the effect of Pg-derived OMVs on osteogenic differentiation of bone marrow mesenchymal stem cells (BMSCs) was examined. RNA sequencing, FerroOrange, malondialdehyde assay, transmission electron microscopy, qRT‒PCR, and western blotting analysis were performed.

RESULTS

CBCT analysis showed that periodontitis significantly inhibited new bone formation in the extraction sockets in patients. Micro-CT and Histological analysis revealed that inhibiting OMVs released from Pg alleviated the inhibition of bone regeneration in extraction sockets under Pg imbalance. Moreover, Pg-derived OMVs treatment deteriorated bone regeneration in extraction sockets. In vitro, results showed that Pg-derived OMVs inhibited osteogenic differentiation of BMSCs. Furthermore, the results indicated a significant upregulation of ferroptosis in OMVs-treated BMSCs. Notably, targeting ferroptosis promoted osteogenic differentiation of BMSCs and bone regeneration in extraction sockets, as compared with the OMVs-treated group. Mechanistic studies have shown that Pg-derived OMVs promoted BMSCs ferroptosis via the Hippo- Yes-associated protein (YAP) pathway.

CONCLUSION

This study shows that a Pg microbiota imbalance inhibits bone regeneration by secreting OMVs from Pg to induce ferroptosis in BMSCs. Mechanically, we illustrated that OMVs induce ferroptosis through the Hippo-YAP pathway. These findings might provide a new insight and potential therapeutic target to promote bone regeneration under oral microbiota imbalance.

摘要

背景

尽管越来越多的证据证实口腔微生物群失衡是抑制骨再生的关键因素,但其具体机制仍未得到探索。本研究旨在以牙周炎作为口腔微生物群失衡的模型,探讨拔牙创中抑制骨再生的具体机制。

方法

收集有和没有牙周炎患者的拔牙创锥形束计算机断层扫描(CBCT)数据,以确认牙周炎微环境对拔牙创骨再生的影响。此外,用GW4869预处理的牙龈卟啉单胞菌(Pg)和正常Pg建立牙周炎模型,然后通过苏木精-伊红染色、Masson染色和显微CT分析检测在这些条件下拔牙创的骨再生情况。在体外,检测Pg来源的外膜囊泡(OMVs)对骨髓间充质干细胞(BMSCs)成骨分化的影响。进行了RNA测序、FerroOrange检测、丙二醛测定、透射电子显微镜检查、qRT-PCR和蛋白质印迹分析。

结果

CBCT分析显示,牙周炎显著抑制了患者拔牙创中的新骨形成。显微CT和组织学分析表明,抑制Pg释放的OMVs可减轻Pg失衡状态下拔牙创骨再生的抑制。此外,Pg来源的OMVs处理会使拔牙创的骨再生恶化。在体外,结果显示Pg来源的OMVs抑制了BMSCs的成骨分化。此外,结果表明在OMVs处理的BMSCs中,铁死亡显著上调。值得注意的是,与OMVs处理组相比,靶向铁死亡促进了BMSCs的成骨分化和拔牙创的骨再生。机制研究表明,Pg来源的OMVs通过Hippo-Yes相关蛋白(YAP)途径促进BMSCs铁死亡。

结论

本研究表明,Pg微生物群失衡通过分泌Pg来源的OMVs诱导BMSCs铁死亡来抑制骨再生。在机制上,我们阐明了OMVs通过Hippo-YAP途径诱导铁死亡。这些发现可能为促进口腔微生物群失衡状态下的骨再生提供新的见解和潜在的治疗靶点。

https://cdn.ncbi.nlm.nih.gov/pmc/blobs/5bd4/12084903/13c74b33960e/12951_2025_3457_Fig1_HTML.jpg

文献AI研究员

20分钟写一篇综述,助力文献阅读效率提升50倍。

立即体验

用中文搜PubMed

大模型驱动的PubMed中文搜索引擎

马上搜索

文档翻译

学术文献翻译模型,支持多种主流文档格式。

立即体验