Suppr超能文献

结直肠癌侵袭性中与进展相关的长链非编码RNA的鉴定

Identification of progression related LncRNAs in colorectal cancer aggressiveness.

作者信息

Xi Wei, Sun Xinxin, Wang Mingwei, Wang Xizi, Li Kun, Jiang Runze, Jia Xiaodong, Wang Wenxiao

机构信息

Department of Oncology, Liaocheng People's Hospital, Liaocheng, 252000, Shandong, China.

Joint Laboratory for Translational Medicine Research, Liaocheng People's Hospital, Liaocheng, 252000, Shandong, China.

出版信息

Sci Rep. 2025 May 18;15(1):17258. doi: 10.1038/s41598-025-02096-7.

Abstract

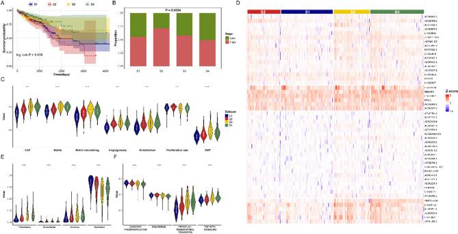
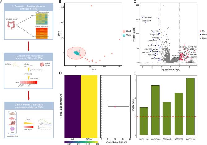
Colorectal cancer (CRC) progression involves complex molecular alterations, including the dysregulation of long non-coding RNAs (lncRNAs). In this study, we identified key progression-related lncRNAs in CRC by integrating transcriptomic data from TCGA and single-cell RNA sequencing (scRNA-seq). Differential expression analysis revealed numerous lncRNAs associated with CRC progression. To systematically prioritize these lncRNAs, we developed a scoring system incorporating multiple progression-related signatures, differential expression, and survival analysis. This approach identified 198 key lncRNAs, including both known (e.g., LINC01615) and novel candidates (e.g., AC007998.3). Experimental validation confirmed that LINC01615 was significantly upregulated in CRC tissues, whereas AC007998.3 was downregulated. Further analyses indicated that these lncRNAs influence CRC progression through cis-, trans-, and post-transcriptional regulation. Patients were classified into distinct molecular subgroups based on lncRNA expression, exhibiting significant differences in prognosis and immune microenvironment composition. The enrichment of progression-related lncRNAs among differentially expressed lncRNAs was statistically significant, reinforcing their functional relevance. Validation across independent datasets demonstrated the robustness of our findings. Our research provides novel insights into the molecular mechanisms underlying CRC progression and highlights the potential of progression-related lncRNAs as prognostic biomarkers and therapeutic targets.

摘要

结直肠癌(CRC)的进展涉及复杂的分子改变,包括长链非编码RNA(lncRNA)的失调。在本研究中,我们通过整合来自TCGA的转录组数据和单细胞RNA测序(scRNA-seq),鉴定了CRC中与进展相关的关键lncRNA。差异表达分析揭示了许多与CRC进展相关的lncRNA。为了系统地对这些lncRNA进行优先级排序,我们开发了一种评分系统,该系统纳入了多个与进展相关的特征、差异表达和生存分析。这种方法鉴定出了198个关键lncRNA,包括已知的(如LINC01615)和新的候选者(如AC007998.3)。实验验证证实,LINC01615在CRC组织中显著上调,而AC007998.3则下调。进一步分析表明,这些lncRNA通过顺式、反式和转录后调控影响CRC进展。根据lncRNA表达将患者分为不同的分子亚组,这些亚组在预后和免疫微环境组成方面表现出显著差异。进展相关lncRNA在差异表达lncRNA中的富集具有统计学意义,这加强了它们的功能相关性。在独立数据集上的验证证明了我们研究结果的稳健性。我们的研究为CRC进展的分子机制提供了新的见解,并突出了进展相关lncRNA作为预后生物标志物和治疗靶点的潜力。

https://cdn.ncbi.nlm.nih.gov/pmc/blobs/33f6/12086236/3462bb8cc3a3/41598_2025_2096_Fig1_HTML.jpg

文献AI研究员

20分钟写一篇综述,助力文献阅读效率提升50倍。

立即体验

用中文搜PubMed

大模型驱动的PubMed中文搜索引擎

马上搜索

文档翻译

学术文献翻译模型,支持多种主流文档格式。

立即体验