Suppr超能文献

CLDN18.2嵌合抗原受体衍生的细胞外囊泡免疫疗法改善小鼠胰腺癌的预后。

CLDN18.2 CAR-derived Extracellular Vesicle Immunotherapy Improves Outcome in Murine Pancreatic Cancer.

作者信息

Qing Yue, Jiang Ke, Jiang Hua, Zhao Yaru, Lai Chu-Hu, Aicher Alexandra, Li Zonghai, Heeschen Christopher

机构信息

Center for Single-Cell Omics, School of Public Health, Shanghai Jiao Tong University School of Medicine, Shanghai, 200025, China.

State Key Laboratory of Systems Medicine for Cancer, Shanghai Jiao Tong University School of Medicine, Shanghai, 200025, China.

出版信息

Adv Healthc Mater. 2025 Jun;14(16):e2500546. doi: 10.1002/adhm.202500546. Epub 2025 May 19.

Abstract

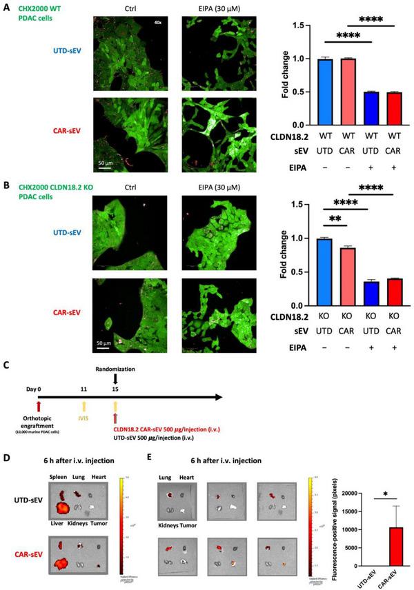
Pancreatic ductal adenocarcinoma (PDAC) remains one of the most lethal malignancies, with no current effective treatment options. Chimeric antigen receptor (CAR) T cell therapy represents a powerful immunotherapeutic approach but faces major limitations in PDAC due to complex manufacturing and reduces efficacy within the highly immunosuppressive tumor microenvironment (TME). Small extracellular vesicles (sEVs) derived from CAR-T cells present a novel strategy to address these challenges. Here, CLDN18.2 CAR-T cells are used to generate CAR-sEVs via ultracentrifugation. The purified CAR-sEVs exhibit typical sEV size and morphology, containing established sEV markers, and carry functional CAR proteins along with cytotoxic molecules such as granzyme B. In vitro, CAR-sEVs displays potent cytotoxic activity against murine CLDN18.2 PDAC cells, whereas no significant effects are observed in CLDN18.2 non-transformed cells. In an aggressive orthotopic murine PDAC model, CAR-sEV administration reduces tumor growth as measured by bioluminescence imaging and significantly extends survival. Notably, CAR-sEVs also significantly prolong survival compared to treatment with conventional CLDN18.2-targeting CAR-T cells, further supporting their therapeutic potential. Moreover, unlike CAR-T cells, CAR-sEVs do not induce systemic IL-6 release in vivo. These findings position CLDN18.2 CAR-sEVs as a promising therapeutic modality for PDAC, offering an innovative and potentially safer platform for solid tumor immunotherapy.

摘要

胰腺导管腺癌(PDAC)仍然是最致命的恶性肿瘤之一,目前尚无有效的治疗选择。嵌合抗原受体(CAR)T细胞疗法是一种强大的免疫治疗方法,但由于制造过程复杂,且在高度免疫抑制的肿瘤微环境(TME)中疗效降低,在PDAC治疗中面临重大限制。源自CAR-T细胞的小细胞外囊泡(sEVs)为应对这些挑战提供了一种新策略。在此,通过超速离心法利用CLDN18.2 CAR-T细胞生成CAR-sEVs。纯化后的CAR-sEVs呈现出典型的sEV大小和形态,含有既定的sEV标志物,并携带功能性CAR蛋白以及细胞毒性分子如颗粒酶B。在体外,CAR-sEVs对小鼠CLDN18.2 PDAC细胞显示出强大的细胞毒性活性,而在CLDN18.2未转化细胞中未观察到显著影响。在侵袭性原位小鼠PDAC模型中,通过生物发光成像测量,给予CAR-sEVs可减少肿瘤生长,并显著延长生存期。值得注意的是,与用传统的靶向CLDN18.2的CAR-T细胞治疗相比,CAR-sEVs也显著延长了生存期,进一步支持了它们的治疗潜力。此外,与CAR-T细胞不同,CAR-sEVs在体内不会诱导全身性IL-6释放。这些发现表明CLDN18.2 CAR-sEVs是一种有前景的PDAC治疗方式,为实体瘤免疫治疗提供了一个创新且可能更安全的平台。

https://cdn.ncbi.nlm.nih.gov/pmc/blobs/d913/12184078/248a40dd43dd/ADHM-14-0-g006.jpg

文献AI研究员

20分钟写一篇综述,助力文献阅读效率提升50倍。

立即体验

用中文搜PubMed

大模型驱动的PubMed中文搜索引擎

马上搜索

文档翻译

学术文献翻译模型,支持多种主流文档格式。

立即体验