Suppr超能文献

整合的ATAC-seq和RNA-seq分析鉴定了在用饲养细胞和白细胞介素-2激活的自然杀伤细胞中的关键调控元件。

Integrated ATAC-seq and RNA-seq analysis identifies key regulatory elements in NK cells activated with feeder cells and IL-2.

作者信息

Motallebnejad Pedram, Lee Zion, One Jennifer L, Cichocki Frank, Hu Wei-Shou, Azarin Samira M

机构信息

Department of Chemical Engineering and Materials Science University of Minnesota Minneapolis Minnesota USA.

Department of Medicine University of Minnesota Minneapolis Minnesota USA.

出版信息

Bioeng Transl Med. 2025 Feb 26;10(3):e10747. doi: 10.1002/btm2.10747. eCollection 2025 May.

Abstract

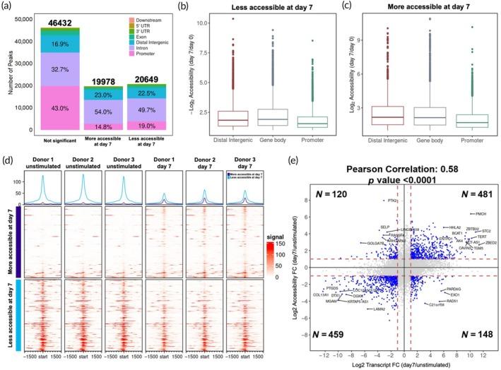
Natural killer (NK) cells are in development for allogeneic immunotherapy; however, for such use as off-the-shelf medicines, NK cells need to undergo ex vivo expansion, typically through activation with feeder cells and cytokines, to generate sufficient cells for clinical applications. Upon stimulation with feeder cells in the presence of cytokines, NK cells undergo profound changes in gene expression, altering their metabolic activity, cell cycle progression, and growth behavior, but the precise changes that drive this transformation remain poorly understood. In this study, we identified significant differences in the transcriptome and chromatin accessibility of NK cells 7 days after feeder cell and cytokine activation, with the changes even more pronounced in genome regions closer to enhancers. Several transcription factors, including AP-1, IRF4, STATs, T-bet, Eomes, and bHLHE40, which play key roles in NK cell development and immune response, exhibited differential binding activity between unstimulated and day 7 NK cells. Gene sets composed of target genes downstream of these transcription factors were also enriched at day 7, implying their involvement in NK cell activation. Moreover, we compared potential super-enhancer regions in NK cells before and after activation, combined with the transcriptional activity of nearby genes. We identified stable and transcriptionally active super-enhancers in unstimulated and day 7 NK cells, as well as those that form or disappear after co-culture initiation. The transcriptomic and epigenetic characterization of NK cells presented in this study could facilitate the ex vivo expansion and engineering of functionally superior NK cells.

摘要

自然杀伤(NK)细胞正处于异基因免疫治疗的研发阶段;然而,作为现成可用的药物,NK细胞需要进行体外扩增,通常是通过与饲养细胞和细胞因子共同激活,以产生足够数量的细胞用于临床应用。在细胞因子存在的情况下,NK细胞受到饲养细胞刺激后,基因表达会发生深刻变化,从而改变其代谢活性、细胞周期进程和生长行为,但驱动这种转变的确切变化仍知之甚少。在本研究中,我们发现饲养细胞和细胞因子激活7天后,NK细胞的转录组和染色质可及性存在显著差异,在更靠近增强子的基因组区域变化更为明显。包括AP-1、IRF4、信号转导和转录激活因子(STATs)、T-bet、Eomes和bHLHE40在内的几种转录因子,在NK细胞发育和免疫反应中起关键作用,在未刺激的NK细胞和激活7天的NK细胞之间表现出不同的结合活性。由这些转录因子下游的靶基因组成的基因集在第7天也有富集,这意味着它们参与了NK细胞的激活。此外,我们比较了NK细胞激活前后潜在的超级增强子区域,并结合附近基因的转录活性。我们在未刺激的NK细胞和激活7天的NK细胞中鉴定出稳定且具有转录活性的超级增强子,以及在共培养开始后形成或消失的超级增强子。本研究中对NK细胞的转录组和表观遗传学特征进行的描述,有助于体外扩增和工程改造功能更优的NK细胞。

https://cdn.ncbi.nlm.nih.gov/pmc/blobs/c3b1/12079432/c5afeedefbcf/BTM2-10-e10747-g004.jpg

文献AI研究员

20分钟写一篇综述,助力文献阅读效率提升50倍。

立即体验

用中文搜PubMed

大模型驱动的PubMed中文搜索引擎

马上搜索

文档翻译

学术文献翻译模型,支持多种主流文档格式。

立即体验