Suppr超能文献

源自两栖动物的肽TB_KKG6K的抗菌活性及治疗潜力

The antibacterial activity and therapeutic potential of the amphibian-derived peptide TB_KKG6K.

作者信息

Schöpf Cristina, Knapp Magdalena, Scheler Jakob, Coraça-Huber Débora C, Romanelli Alessandra, Ladurner Peter, Seybold Anna C, Binder Ulrike, Würzner Reinhard, Marx Florentine

机构信息

Biocenter, Institute of Molecular Biology, Medical University of Innsbruck, Innsbruck, Austria.

Department of Zoology, University of Innsbruck, Innsbruck, Austria.

出版信息

mSphere. 2025 Jun 25;10(6):e0101624. doi: 10.1128/msphere.01016-24. Epub 2025 May 19.

Abstract

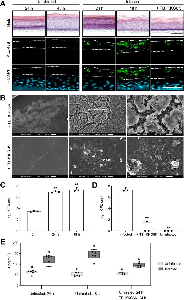
Antimicrobial peptides (AMPs) have great potential to be developed as topical treatments for microbial infections of the skin, including those caused by the gram-positive human pathogen . Among the AMPs, temporin B (TB) is of particular interest. This 13-amino-acid-long cationic peptide is secreted by the granular glands of the European frog and represents a primary line of defense against invading pathogens. The objective of this study was to investigate the antibacterial efficacy and the mode of action of the synthetic TB analog, TB_KKG6K, in a drug-resistant clinical isolate of and assess the peptide's tolerance and curative potential in an infection model using three-dimensional human epidermis equivalents (HEEs). The results revealed a high bactericidal efficacy of TB_KKG6K at low micromolar concentrations. The peptide perturbed the bacterial cell membrane integrity by permeabilization and depolarization. TB_KKG6K showed no toxicity in the invertebrate mini-host model and a high level of tolerance when topically applied in HEEs. Importantly, the therapeutic potential of TB_KKG6K was confirmed in HEEs infected with . The topical application of TB_KKG6K significantly reduced the bacterial load and lowered the pro-inflammatory response in the infected HEEs. These findings reinforce the antibacterial potential and therapeutic efficacy of TB_KKG6K against infection, particularly in the context of a cutaneous infection.IMPORTANCEThe emergence of multidrug-resistant bacteria has rendered the exploration of novel therapeutic treatment strategies a pivotal area of research. Among the most promising candidates are amphibian-derived antimicrobial peptides (AMPs), which are ideal for the development of novel drugs due to their multifaceted mode of action. Extensive studies have been conducted on these peptides over the last decade, resulting in the development of temporin B (TB) peptide analogs that have undergone modifications to their primary sequence. These modified analogs have demonstrated enhanced antibacterial and antifungal efficacy, while exhibiting reduced hemolytic activity. TB_KKG6K has the potential to be a promising candidate for topical treatments due to its small size and high antimicrobial activity against pathogens of the human skin. In particular, it demonstrated efficacy against , a skin commensal that can become an opportunistic pathogen, causing a range of infections from minor skin infections to life-threatening diseases such as bacteremia and sepsis.

摘要

抗菌肽(AMPs)作为皮肤微生物感染的局部治疗药物具有巨大的开发潜力,包括由革兰氏阳性人类病原体引起的感染。在抗菌肽中,颞叶素B(TB)特别受关注。这种由13个氨基酸组成的阳离子肽由欧洲青蛙的颗粒腺分泌,是抵御入侵病原体的第一道防线。本研究的目的是研究合成的TB类似物TB_KKG6K对一种耐药临床分离株的抗菌效果和作用模式,并在使用三维人表皮替代物(HEEs)的感染模型中评估该肽的耐受性和治疗潜力。结果显示,TB_KKG6K在低微摩尔浓度下具有很高的杀菌效果。该肽通过通透化和去极化破坏细菌细胞膜的完整性。TB_KKG6K在无脊椎小动物宿主模型中没有毒性,在局部应用于HEEs时具有很高的耐受性。重要的是,TB_KKG6K的治疗潜力在感染了[具体病原体]的HEEs中得到了证实。局部应用TB_KKG6K显著降低了感染的HEEs中的细菌载量,并降低了促炎反应。这些发现强化了TB_KKG6K对[具体病原体]感染的抗菌潜力和治疗效果,特别是在皮肤感染的情况下。

重要性:多重耐药细菌的出现使新型治疗策略的探索成为一个关键的研究领域。最有前途的候选药物之一是两栖动物来源的抗菌肽(AMPs),由于其多方面的作用模式,它们是开发新型药物的理想选择。在过去十年中对这些肽进行了广泛的研究,导致了颞叶素B(TB)肽类似物的开发,其一级序列已被修饰。这些修饰后的类似物已显示出增强的抗菌和抗真菌效果,同时溶血活性降低。TB_KKG6K因其体积小且对人类皮肤病原体具有高抗菌活性,有可能成为局部治疗的有前途的候选药物。特别是,它对[具体病原体]显示出疗效,[具体病原体]是一种皮肤共生菌,可成为机会性病原体,引起从轻微皮肤感染到威胁生命的疾病如菌血症和败血症等一系列感染。

https://cdn.ncbi.nlm.nih.gov/pmc/blobs/b8d0/12188738/a3611330c428/msphere.01016-24.f001.jpg

文献AI研究员

20分钟写一篇综述,助力文献阅读效率提升50倍。

立即体验

用中文搜PubMed

大模型驱动的PubMed中文搜索引擎

马上搜索

文档翻译

学术文献翻译模型,支持多种主流文档格式。

立即体验