Suppr超能文献

小胶质细胞中胰岛素信号的丧失会损害细胞对β淀粉样蛋白的摄取,并加剧神经炎症反应,从而加重类似阿尔茨海默病的神经病理学变化。

Loss of insulin signaling in microglia impairs cellular uptake of Aβ and neuroinflammatory response exacerbating AD-like neuropathology.

作者信息

Chen Wenqiang, Liu Xiangyu, Muñoz Vitor Rosetto, Kahn C Ronald

机构信息

Section of Integrative Physiology and Metabolism, Joslin Diabetes Center and Department of Medicine, Harvard Medical School, Boston, MA 02215.

Clinical and Translational Research, Steno Diabetes Center Copenhagen, Herlev 2730, Denmark.

出版信息

Proc Natl Acad Sci U S A. 2025 May 27;122(21):e2501527122. doi: 10.1073/pnas.2501527122. Epub 2025 May 19.

Abstract

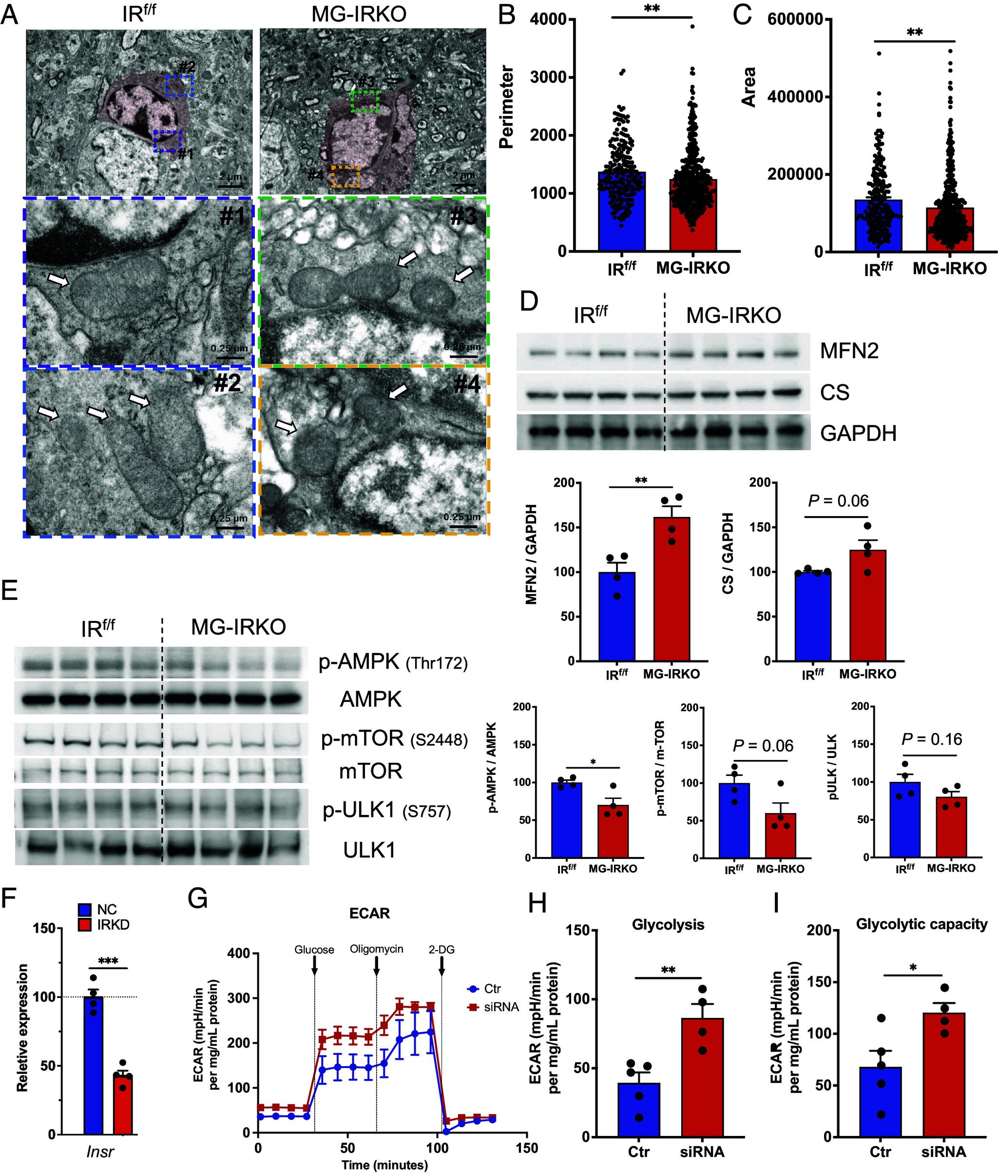
Insulin receptors are present on cells throughout the body, including the brain. Dysregulation of insulin signaling in neurons and astrocytes has been implicated in altered mood, cognition, and the pathogenesis of Alzheimer's disease (AD). To define the role of insulin signaling in microglia, the primary phagocytes in the brain critical for maintenance and damage repair, we created mice with an inducible microglia-specific insulin receptor knockout (MG-IRKO). RiboTag profiling of microglial mRNAs revealed that loss of insulin signaling results in alterations of gene expression in pathways related to innate immunity and cellular metabolism. In vitro, loss of insulin signaling in microglia results in metabolic reprogramming with an increase in glycolysis and impaired uptake of Aβ. In vivo, MG-IRKO mice exhibit alterations in mood and social behavior, and when crossed with the 5xFAD mouse model of AD, the resultant mice exhibit increased levels of Aβ plaque and elevated neuroinflammation. Thus, insulin signaling in microglia plays a key role in microglial cellular metabolism and the ability of the cells to take up Aβ, such that reduced insulin signaling in microglia alters mood and social behavior and accelerates AD pathogenesis. Together, these data indicate key roles of insulin action in microglia and the potential of targeting insulin signaling in microglia in treatment of AD.

摘要

胰岛素受体存在于包括大脑在内的全身细胞中。神经元和星形胶质细胞中胰岛素信号传导的失调与情绪改变、认知以及阿尔茨海默病(AD)的发病机制有关。为了确定胰岛素信号传导在小胶质细胞(大脑中对维持和损伤修复至关重要的主要吞噬细胞)中的作用,我们构建了可诱导的小胶质细胞特异性胰岛素受体敲除(MG-IRKO)小鼠。对小胶质细胞mRNA的RiboTag分析表明,胰岛素信号的缺失导致与先天免疫和细胞代谢相关途径中的基因表达发生改变。在体外,小胶质细胞中胰岛素信号的缺失导致代谢重编程,糖酵解增加且Aβ摄取受损。在体内,MG-IRKO小鼠表现出情绪和社交行为的改变,当与AD的5xFAD小鼠模型杂交时,所得小鼠表现出Aβ斑块水平升高和神经炎症加剧。因此,小胶质细胞中的胰岛素信号传导在小胶质细胞的细胞代谢以及细胞摄取Aβ的能力中起关键作用,以至于小胶质细胞中胰岛素信号减少会改变情绪和社交行为并加速AD发病机制。总之,这些数据表明胰岛素作用在小胶质细胞中的关键作用以及靶向小胶质细胞中胰岛素信号传导在AD治疗中的潜力。

https://cdn.ncbi.nlm.nih.gov/pmc/blobs/8d20/12130885/67bd6a1b6739/pnas.2501527122fig01.jpg

文献AI研究员

20分钟写一篇综述,助力文献阅读效率提升50倍。

立即体验

用中文搜PubMed

大模型驱动的PubMed中文搜索引擎

马上搜索

文档翻译

学术文献翻译模型,支持多种主流文档格式。

立即体验