Suppr超能文献

通过凋亡调控工程化抗BCMA嵌合抗原受体T细胞以增强骨髓瘤杀伤效力。

Engineering anti-BCMA CAR T cells for enhancing myeloma killing efficacy via apoptosis regulation.

作者信息

Kimman Thomas, Cuenca Marta, Tieland Ralph G, Rockx-Brouwer Dedeke, Janssen Jasmijn, Motais Benjamin, Slomp Anne, Pleijte Corine, Heijhuurs Sabine, Meringa Angelo D, Boschloo Wendy, Bosma Douwe Mt, Kroos Sanne, Lo Presti Vania, Sluijter Joost P G, Nierkens Stefan, Bovenschen Niels, Kuball Jürgen, van Mil Alain, Minnema Monique C, Sebestyén Zsolt, Peperzak Victor

机构信息

Center for Translational Immunology, University Medical Center Utrecht, Utrecht, Netherlands.

Department of Cardiology, University Medical Center Utrecht, Utrecht, Netherlands.

出版信息

Nat Commun. 2025 May 19;16(1):4638. doi: 10.1038/s41467-025-59818-8.

Abstract

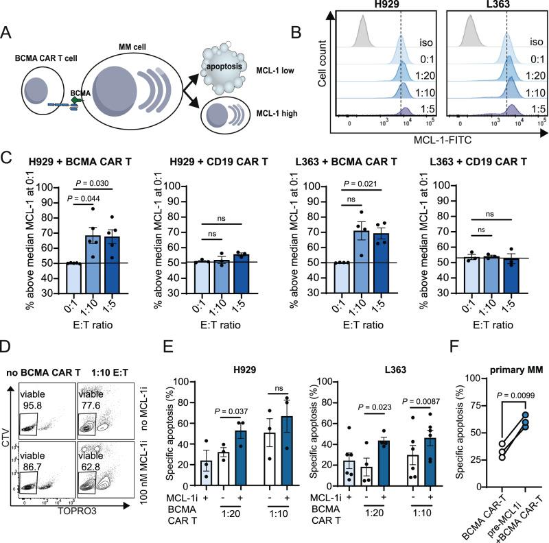
Clinical responses with chimeric antigen receptor (CAR) T cells are encouraging, but primary resistance and relapse after therapy prevent durable remission in many patients with cancer, with apoptosis resistance in cancer cells that limits killing by CAR T cells being a potential cause. Here we aim to boost tumor cell apoptosis induced by CAR T cells and find that anti-B cell maturation antigen (BCMA) CAR T cells over-expressing a granzyme B-NOXA fusion protein show improved killing of multiple myeloma (MM) cells in vitro and in xenograft mouse models in vivo. Mechanistically, such an enhancement is mediated by localizing NOXA to cytotoxic granules that are released into cancer cells upon contact. In MM cells, inhibition of MCL-1, an anti-apoptotic factor, by its natural ligand NOXA effectively induces apoptosis. Our data thus show that endowing granzyme B-NOXA expression to CAR T cells improves their killing efficacy, thereby presenting a potential generalizable enhancement for CAR T-mediated anti-cancer immunity.

摘要

嵌合抗原受体(CAR)T细胞的临床反应令人鼓舞,但治疗后的原发性耐药和复发阻碍了许多癌症患者实现持久缓解,癌细胞中的抗凋亡特性限制了CAR T细胞的杀伤作用,这可能是一个潜在原因。在此,我们旨在增强CAR T细胞诱导的肿瘤细胞凋亡,发现过表达颗粒酶B-NOXA融合蛋白的抗B细胞成熟抗原(BCMA)CAR T细胞在体外和体内异种移植小鼠模型中对多发性骨髓瘤(MM)细胞的杀伤能力均有所提高。从机制上讲,这种增强作用是通过将NOXA定位到细胞毒性颗粒来介导的,这些颗粒在接触时会释放到癌细胞中。在MM细胞中,其天然配体NOXA对抗凋亡因子MCL-1的抑制可有效诱导细胞凋亡。因此,我们的数据表明,赋予CAR T细胞颗粒酶B-NOXA表达可提高其杀伤效力,从而为CAR T介导的抗癌免疫提供了一种潜在的通用增强方法。

https://cdn.ncbi.nlm.nih.gov/pmc/blobs/ae7d/12089368/02ee2231b2a0/41467_2025_59818_Fig1_HTML.jpg

文献AI研究员

20分钟写一篇综述,助力文献阅读效率提升50倍。

立即体验

用中文搜PubMed

大模型驱动的PubMed中文搜索引擎

马上搜索

文档翻译

学术文献翻译模型,支持多种主流文档格式。

立即体验