Suppr超能文献

源自多能干细胞的工程化CRO-CD7嵌合抗原受体自然杀伤细胞可避免自相残杀,并有效抑制人类T细胞恶性肿瘤。

Engineered CRO-CD7 CAR-NK cells derived from pluripotent stem cells avoid fratricide and efficiently suppress human T-cell malignancies.

作者信息

Lin Yunqing, Xiao Ziyun, Hu Fangxiao, Zheng Xiujuan, Zhang Chenyuan, Wang Yao, Liu Yanhong, Huang Dehao, Wang Zhiqian, Xia Chengxiang, Weng Qitong, Zhang Leqiang, Zhao Yaoqin, Qi Hanmeng, Shen Yiyuan, Chen Yi, Zhang Fan, Wu Jiaxin, Liu Pengcheng, Xu Jiacheng, Liu Lijuan, Zhu Yanping, Zhang Jingliao, Qian Wenbin, Liang Aibin, Zhu Xiaofan, Wang Tongjie, Zhang Mengyun, Wang Jinyong

机构信息

State Key Laboratory of Organ Regeneration and Reconstruction, Institute of Zoology, Chinese Academy of Sciences, Beijing, 100101, China.

University of Chinese Academy of Sciences, Beijing, 100049, China.

出版信息

J Hematol Oncol. 2025 May 19;18(1):57. doi: 10.1186/s13045-025-01712-3.

Abstract

BACKGROUND

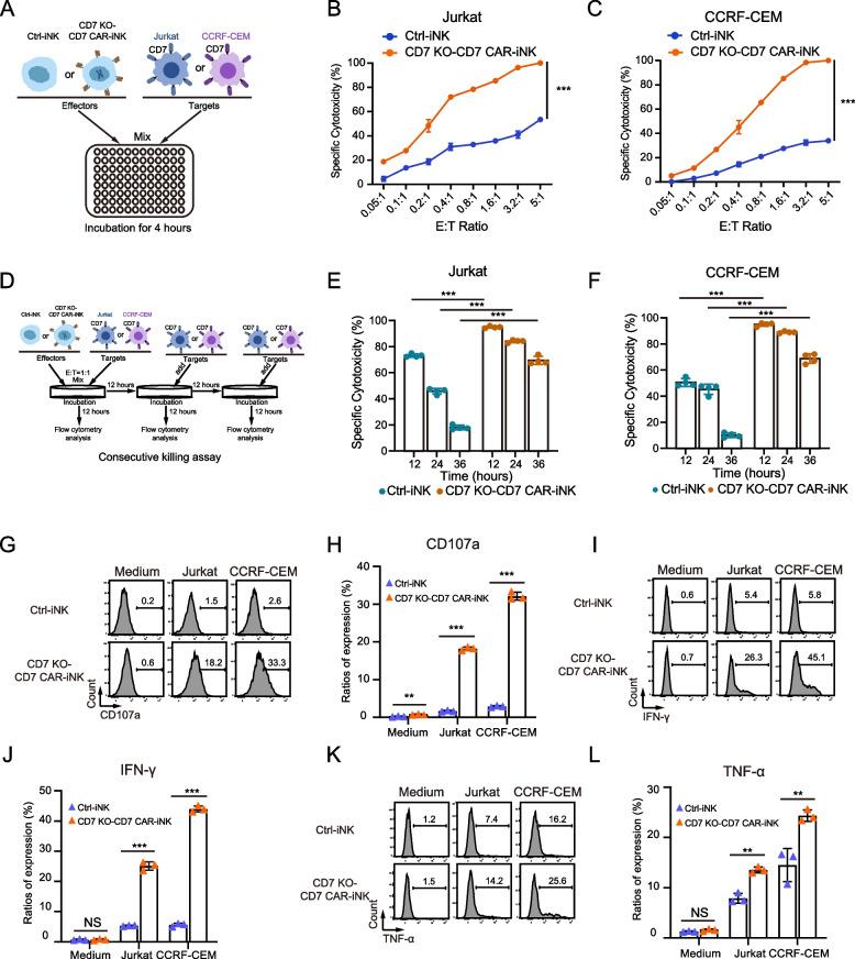
T-cell malignancies are highly aggressive hematological tumors with limited effective treatment options. CAR-NK cell therapy targeting CD7 has emerged as a promising approach for treating T-cell malignancies. However, conventional CAR-NK cell therapy faces the challenges of cell fratricide due to CD7 expression on both malignant cells and normal NK cells. Additionally, engineering CARs into human tissue-derived NK cells demonstrates heterogeneity, low transduction efficiency, and high manufacturing costs.

METHODS

The human pluripotent stem cells (hPSCs) were genetically modified by knocking out the CD7 gene and introducing the CD7 CAR expression cassette to generate CD7 KO-CD7 CAR-hPSCs. These modified hPSCs were subsequently differentiated into CD7 KO-CD7 CAR-iNK cells using an efficient organoid induction method. The cytotoxicity of CD7 KO-CD7 CAR-iNK cells against CD7 tumor cells was evaluated. Furthermore, we overexpressed the CXCR4 gene in CD7 KO-CD7 CAR-hPSCs and derived CXCR4-expressing CD7 KO-CD7 CAR-iNK (CRO-CD7 CAR-iNK) cells. The dynamics of CRO-CD7 CAR-iNK cells in vivo were tracked, and their therapeutic efficacy was assessed using human T-cell acute lymphoblastic leukemia (T-ALL) xenograft models.

RESULTS

The CD7 KO-CD7 CAR-iNK cells derived from CD7 KO-CD7 CAR-hPSCs effectively avoided fratricide, demonstrated normal expansion, and exhibited potent and specific anti-tumor activity against CD7 T-cell tumor cell lines and primary T-ALL cells. CXCR4 overexpression in CRO-CD7 CAR-iNK cells improved their homing capacity and extended their persistence in vivo. The CRO-CD7 CAR-iNK cells significantly suppressed tumor growth and prolonged the survival of T-ALL tumor-bearing mice.

CONCLUSIONS

Our study provides a reliable strategy for the large-scale generation of fratricide-resistant CD7 CAR-iNK cells with robust anti-tumor effects from hPSCs, offering a promising cell product to treat T-cell malignancies.

摘要

背景

T细胞恶性肿瘤是侵袭性很强的血液肿瘤,有效治疗方案有限。靶向CD7的嵌合抗原受体自然杀伤细胞(CAR-NK)疗法已成为治疗T细胞恶性肿瘤的一种有前景的方法。然而,由于恶性细胞和正常NK细胞上均表达CD7,传统的CAR-NK细胞疗法面临细胞自相残杀的挑战。此外,将CARs导入人组织来源的NK细胞存在异质性、转导效率低和生产成本高的问题。

方法

通过敲除CD7基因并引入CD7嵌合抗原受体(CAR)表达盒对人多能干细胞(hPSCs)进行基因改造,以生成CD7基因敲除- CD7 CAR-hPSCs。随后,使用高效类器官诱导方法将这些改造后的hPSCs分化为CD7基因敲除- CD7 CAR诱导性自然杀伤细胞(iNK细胞)。评估了CD7基因敲除- CD7 CAR-iNK细胞对CD7肿瘤细胞的细胞毒性。此外,我们在CD7基因敲除- CD7 CAR-hPSCs中过表达CXCR4基因,并获得了表达CXCR4的CD7基因敲除- CD7 CAR-iNK(CRO-CD7 CAR-iNK)细胞。追踪了CRO-CD7 CAR-iNK细胞在体内的动态,并使用人T细胞急性淋巴细胞白血病(T-ALL)异种移植模型评估了它们的治疗效果。

结果

源自CD7基因敲除- CD7 CAR-hPSCs的CD7基因敲除- CD7 CAR-iNK细胞有效避免了自相残杀,表现出正常的扩增能力,并对CD7 T细胞肿瘤细胞系和原发性T-ALL细胞表现出强大而特异的抗肿瘤活性。CRO-CD7 CAR-iNK细胞中CXCR4的过表达提高了它们的归巢能力,并延长了它们在体内的持久性。CRO-CD7 CAR-iNK细胞显著抑制了肿瘤生长,并延长了荷T-ALL肿瘤小鼠的生存期。

结论

我们的研究提供了一种可靠的策略,可从hPSCs大规模生成具有强大抗肿瘤作用的抗自相残杀的CD7 CAR-iNK细胞,为治疗T细胞恶性肿瘤提供了一种有前景的细胞产品。

https://cdn.ncbi.nlm.nih.gov/pmc/blobs/4162/12090657/db0e830747fe/13045_2025_1712_Fig1_HTML.jpg

文献AI研究员

20分钟写一篇综述,助力文献阅读效率提升50倍。

立即体验

用中文搜PubMed

大模型驱动的PubMed中文搜索引擎

马上搜索

文档翻译

学术文献翻译模型,支持多种主流文档格式。

立即体验