Suppr超能文献

部分分化的人源F508del-囊性纤维化回肠和远端结肠肠类器官对福斯可林和利那洛肽有反应并分泌液体。

Partially differentiated ileal and distal-colonic human F508del-cystic fibrosis-enteroids secrete fluid in response to forskolin and linaclotide.

作者信息

Rong Yan, Zhang Zixin, de Jonge Hugo R, Lin Ruxian, Yu Huimin, Sarker Rafiq, Boffelli Dario, Zwick Rachel K, Klein Ophir D, Tse Chung-Ming, Donowitz Mark, Singh Varsha

机构信息

Division of Gastroenterology & Hepatology, Department of Medicine, Baltimore, MD 21205, USA.

Department of Gastroenterology and Hepatology, Erasmus MC University Medical Center, P. O. Box 2040, 3000CA Rotterdam, the Netherlands.

出版信息

iScience. 2025 Apr 16;28(5):112453. doi: 10.1016/j.isci.2025.112453. eCollection 2025 May 16.

Abstract

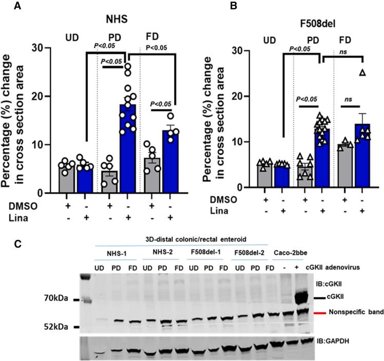
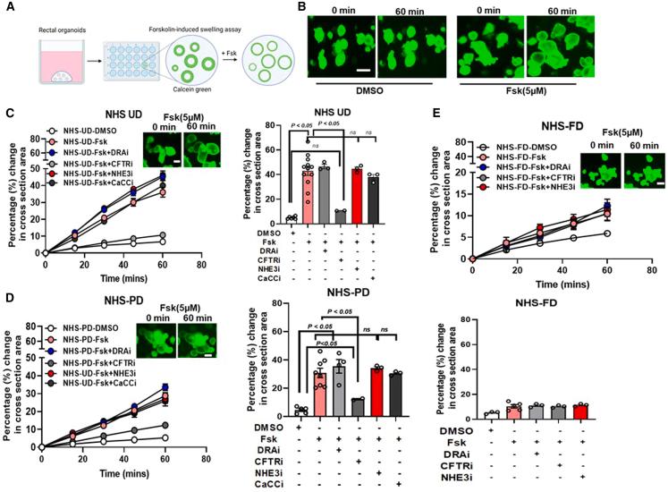
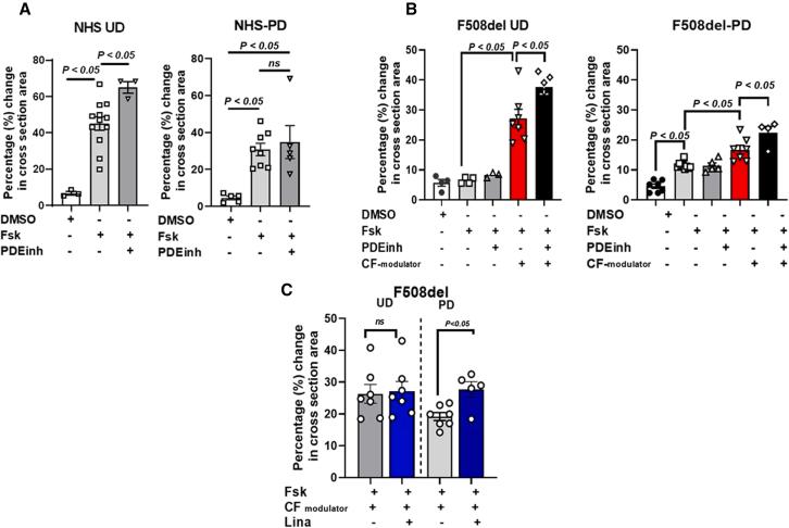
Constipation causes significant morbidity in patients with cystic fibrosis (CF). Using CF patient (F508del) derived ileal and distal colonic/rectal enteroids as a model and the Forskolin Induced Swelling Assay (FIS), we compared CFTR mediated fluid secretion in human enterocytes across the crypt-villus axis. CFTR expression and FIS decreased as enterocytes differentiated from crypt to become partially differentiated and then mature villus cells. While there was no FIS response in undifferentiated (crypt enterocytes) F508del-CF enteroids, partially differentiated F508del-CF enteroids had a swelling response to forskolin (cAMP) and linaclotide (cGMP), which was ∼48%, and ∼67% of the response in healthy enteroids, respectively, and was prevented by a CFTR inhibitor. Also, linaclotide and a general phosphodiesterase (PDE) inhibitor independently enhanced the combined CFTR-modulator-induced FIS response from partially differentiated F508del-CF enteroids. These findings demonstrate that partially differentiated ileal and distal colonic F508del-CFTR enteroids can be stimulated to secrete fluid by cAMP and cGMP.

摘要

便秘在囊性纤维化(CF)患者中会导致严重的发病情况。我们以源自CF患者(F508del)的回肠和远端结肠/直肠肠上皮细胞为模型,采用福斯可林诱导肿胀试验(FIS),比较了CFTR介导的人肠上皮细胞在隐窝 - 绒毛轴上的液体分泌情况。随着肠上皮细胞从隐窝分化为部分分化细胞,然后再成为成熟的绒毛细胞,CFTR表达和FIS均下降。未分化的(隐窝肠上皮细胞)F508del - CF肠上皮细胞对FIS无反应,而部分分化的F508del - CF肠上皮细胞对福斯可林(cAMP)和利那洛肽(cGMP)有肿胀反应,分别约为健康肠上皮细胞反应的48%和67%,且该反应可被CFTR抑制剂阻断。此外,利那洛肽和一种通用的磷酸二酯酶(PDE)抑制剂可分别增强CFTR调节剂诱导的部分分化F508del - CF肠上皮细胞的FIS反应。这些发现表明,部分分化的回肠和远端结肠F508del - CFTR肠上皮细胞可被cAMP和cGMP刺激分泌液体。

https://cdn.ncbi.nlm.nih.gov/pmc/blobs/bf56/12090326/b85fbc66c3f3/fx1.jpg

文献AI研究员

20分钟写一篇综述,助力文献阅读效率提升50倍。

立即体验

用中文搜PubMed

大模型驱动的PubMed中文搜索引擎

马上搜索

文档翻译

学术文献翻译模型,支持多种主流文档格式。

立即体验