Suppr超能文献

深海冷泉微生物的致病性和抗生素耐药性风险

The risk of pathogenicity and antibiotic resistance in deep-sea cold seep microorganisms.

作者信息

Zhang Tianxueyu, Han Yingchun, Peng Yongyi, Deng Zhaochao, Shi Wenqing, Xu Xuewei, Wu Yuehong, Dong Xiyang

机构信息

School of Oceanography, Shanghai Jiao Tong University, Shanghai, Shanghai, China.

State Key Laboratory of Submarine Geoscience, Second Institute of Oceanography, Ministry of Natural Resources, Hangzhou, Zhejiang, China.

出版信息

mSystems. 2025 Jun 17;10(6):e0157124. doi: 10.1128/msystems.01571-24. Epub 2025 May 21.

Abstract

UNLABELLED

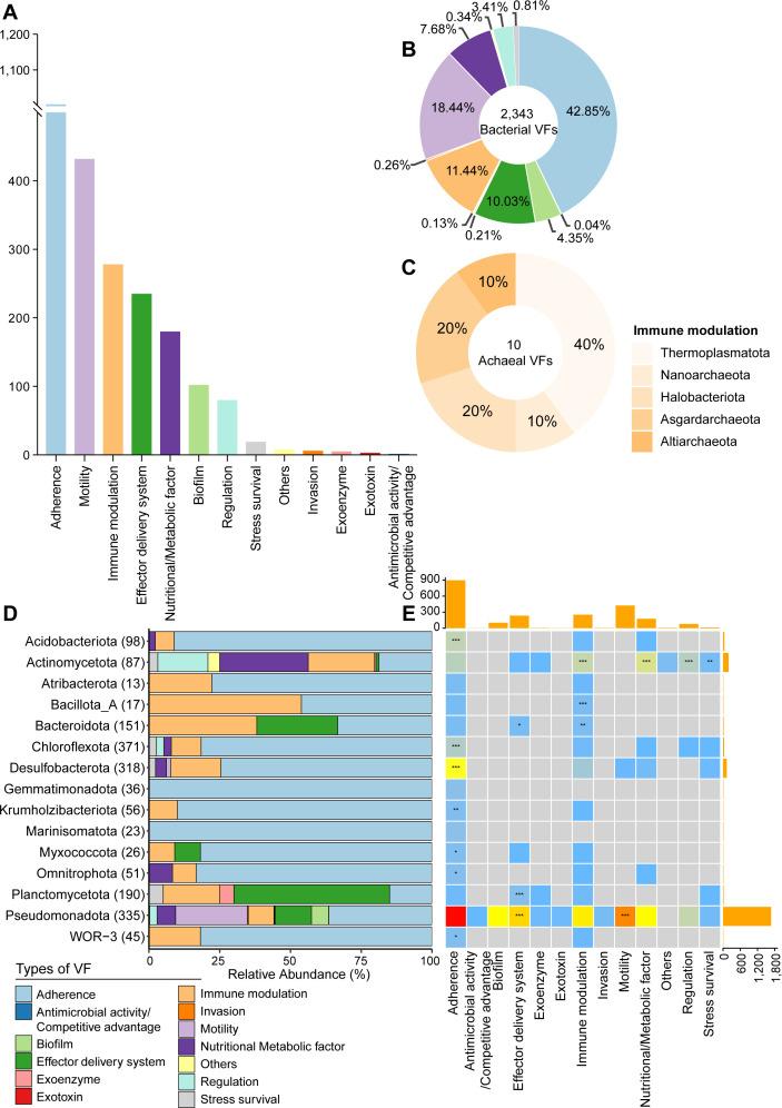
Deep-sea cold seeps host high microbial biomass and biodiversity that thrive on hydrocarbon and inorganic compound seepage, exhibiting diverse ecological functions and unique genetic resources. However, potential health risks from pathogenic or antibiotic-resistant microorganisms in these environments remain largely overlooked, especially during resource exploitation and laboratory research. Here, we analyzed 165 metagenomes and 33 metatranscriptomes from 16 global cold seep sites to investigate the diversity and distribution of virulence factors (VFs), antibiotic resistance genes (ARGs), and mobile genetic elements (MGEs). A total of 2,353 VFs are retrieved in 689 metagenome-assembled genomes (MAGs), primarily associated with indirect pathogenesis like adherence. In addition, cold seeps harbor nearly 100,000 ARGs, as important reservoirs, with high-risk ARGs (11.22%) presenting at low abundance. Compared to other environments, microorganisms in cold seeps exhibit substantial differences in VF and ARG counts, with potential horizontal gene transfer facilitating their spread. These virulome and resistome profiles provide valuable insights into the evolutionary and ecological implications of pathogenicity and antibiotic resistance in extreme deep-sea ecosystems. Collectively, these results indicate that cold seep sediments pose minimal public health risks, shedding light on environmental safety in deep-sea resource exploitation and research.

IMPORTANCE

In the "One Health" era, understanding pathogenicity and antibiotic resistance in vast and largely unexplored regions like deep-sea cold seeps is critical for assessing public health risks. These environments serve as critical reservoirs where resistant and virulent bacteria can persist, adapt, and undergo genetic evolution. The increasing scope of human activities, such as deep-sea mining, is disrupting these previously isolated ecosystems, heightening the potential for microbial exchange between deep-sea communities and human or animal populations. This interaction poses a significant risk for the dissemination of resistance and virulence genes, with potential consequences for global public health and ecosystem stability. This study offers the first comprehensive analysis of virulome, resistome, and mobilome profiles in cold seep microbial communities. While cold seeps act as reservoirs for diverse ARGs, high-risk ARGs are rare, and most VFs were low risk that contribute to ecological functions. These results provide a reference for monitoring the spread of pathogenicity and resistance in extreme ecosystems, informing environmental safety assessments during deep-sea resource exploitation.

摘要

未标记

深海冷泉拥有高微生物生物量和生物多样性,这些微生物依靠碳氢化合物和无机化合物的渗漏而蓬勃发展,展现出多样的生态功能和独特的遗传资源。然而,这些环境中致病或抗生素抗性微生物带来的潜在健康风险在很大程度上仍被忽视,尤其是在资源开发和实验室研究期间。在此,我们分析了来自16个全球冷泉地点的165个宏基因组和33个宏转录组,以研究毒力因子(VF)、抗生素抗性基因(ARG)和可移动遗传元件(MGE)的多样性和分布。在689个宏基因组组装基因组(MAG)中总共检索到2353个VF,主要与如黏附等间接致病机制相关。此外,冷泉含有近100,000个ARG,作为重要的储存库,高风险ARG(11.22%)以低丰度存在。与其他环境相比,冷泉中的微生物在VF和ARG数量上表现出显著差异,潜在的水平基因转移促进了它们的传播。这些病毒组和抗性组图谱为极端深海生态系统中致病性和抗生素抗性的进化及生态影响提供了有价值的见解。总体而言,这些结果表明冷泉沉积物带来的公共健康风险极小,为深海资源开发和研究中的环境安全提供了线索。

重要性

在“同一健康”时代,了解像深海冷泉这样广阔且大部分未被探索的区域中的致病性和抗生素抗性对于评估公共健康风险至关重要。这些环境是抗性和有毒细菌能够持续存在、适应并经历基因进化的关键储存库。人类活动范围的不断扩大,如深海采矿,正在扰乱这些先前孤立的生态系统,增加了深海群落与人类或动物种群之间微生物交换的可能性。这种相互作用对抗性和毒力基因的传播构成重大风险,可能对全球公共健康和生态系统稳定性产生影响。本研究首次全面分析了冷泉微生物群落中的病毒组、抗性组和可移动基因组图谱。虽然冷泉是多种ARG的储存库,但高风险ARG很少见,且大多数VF是低风险的,有助于生态功能。这些结果为监测极端生态系统中致病性和抗性的传播提供了参考,为深海资源开发期间的环境安全评估提供了依据。

https://cdn.ncbi.nlm.nih.gov/pmc/blobs/818d/12172429/27fc5144df92/msystems.01571-24.f001.jpg

文献AI研究员

20分钟写一篇综述,助力文献阅读效率提升50倍。

立即体验

用中文搜PubMed

大模型驱动的PubMed中文搜索引擎

马上搜索

文档翻译

学术文献翻译模型,支持多种主流文档格式。

立即体验