Suppr超能文献

胰高血糖素样肽-1受体/胰高血糖素受体双重激动作用可消除肥胖雄性小鼠的肝脂肪变性,恢复胰岛素敏感性并挽救胰腺β细胞功能。

GLP-1R/GCGR dual agonism dissipates hepatic steatosis to restore insulin sensitivity and rescue pancreatic β-cell function in obese male mice.

作者信息

Laker Rhianna C, Egolf Shaun, Will Sarah, Lantier Louise, McGuinness Owen P, Brown Charles, Bhagroo Nicholas, Oldham Stephanie, Kuszpit Kyle, Alfaro Alex, Li Xidan, Kang Taewook, Pellegrini Giovanni, Andréasson Anne-Christine, Kajani Sarina, Sitaula Sadichha, Larsen Martin R, Rhodes Christopher J

机构信息

Research and Early Development, Cardiovascular, Renal and Metabolism, BioPharmaceuticals R&D, AstraZeneca, Gaithersburg, MD, USA.

Vanderbilt University Mouse Metabolic Phenotyping Center, Nashville, TN, USA.

出版信息

Nat Commun. 2025 May 21;16(1):4714. doi: 10.1038/s41467-025-59773-4.

Abstract

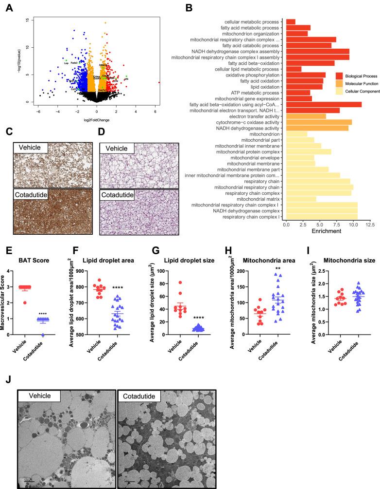
An early driver of Type 2 diabetes mellitus (T2D) is ectopic fat accumulation, especially in the liver, that impairs insulin sensitivity. In T2D, GLP-1R/GCGR dual-agonists reduce glycaemia, body weight and hepatic steatosis. Here, we utilize cotadutide, a well characterized GLP-1R/GCGR dual-agonist, and demonstrate improvement of insulin sensitivity during hyperinsulinemic euglycemic clamp following sub-chronic dosing in male, diet-induced obese (DIO) mice. Phosphoproteomic analyses of insulin stimulated liver from cotadutide-treated mice identifies previously unknown and known phosphorylation sites on key insulin signaling proteins associated with improved insulin sensitivity. Cotadutide or GCGR mono-agonist treatment also increases brown adipose tissue (BAT) insulin-stimulated glucose uptake, while GLP-1R mono-agonist shows a weak effect. BAT from cotadutide-treated mice have induction of UCP-1 protein, increased mitochondrial area and a transcriptomic profile of increased fat oxidation and mitochondrial activity. Finally, the cotadutide-induced improvement in insulin sensitivity is associated with reduction of insulin secretion from isolated pancreatic islets indicating reduced insulin secretory demand. Here we show, GLP-1R/GCGR dual agonism provides multimodal efficacy to decrease hepatic steatosis and consequently improve insulin sensitivity, in concert with recovery of endogenous β-cell function and reduced insulin demand. This substantiates GLP-1R/GCGR dual-agonism as a potentially effective T2D treatment.

摘要

2型糖尿病(T2D)的一个早期驱动因素是异位脂肪堆积,尤其是在肝脏中,这会损害胰岛素敏感性。在T2D中,胰高血糖素样肽-1受体(GLP-1R)/胰高血糖素受体(GCGR)双重激动剂可降低血糖、体重和肝脂肪变性。在此,我们使用了特征明确的GLP-1R/GCGR双重激动剂可他得肽,并证明在雄性饮食诱导肥胖(DIO)小鼠亚慢性给药后,在高胰岛素正常血糖钳夹期间胰岛素敏感性得到改善。对可他得肽治疗小鼠的胰岛素刺激肝脏进行磷酸化蛋白质组分析,确定了与改善胰岛素敏感性相关的关键胰岛素信号蛋白上以前未知和已知的磷酸化位点。可他得肽或GCGR单一激动剂治疗还可增加棕色脂肪组织(BAT)胰岛素刺激的葡萄糖摄取,而GLP-1R单一激动剂的作用较弱。可他得肽治疗小鼠的BAT中解偶联蛋白-1(UCP-1)蛋白诱导增加、线粒体面积增加,且具有脂肪氧化增加和线粒体活性增加的转录组特征。最后,可他得肽诱导的胰岛素敏感性改善与分离胰岛胰岛素分泌减少有关,表明胰岛素分泌需求降低。我们在此表明,GLP-1R/GCGR双重激动作用提供多模式疗效,以减少肝脂肪变性,从而改善胰岛素敏感性,同时恢复内源性β细胞功能并降低胰岛素需求。这证实了GLP-1R/GCGR双重激动作用作为一种潜在有效的T2D治疗方法。

https://cdn.ncbi.nlm.nih.gov/pmc/blobs/feef/12095689/9381bd6ae936/41467_2025_59773_Fig1_HTML.jpg

文献AI研究员

20分钟写一篇综述,助力文献阅读效率提升50倍。

立即体验

用中文搜PubMed

大模型驱动的PubMed中文搜索引擎

马上搜索

文档翻译

学术文献翻译模型,支持多种主流文档格式。

立即体验