Suppr超能文献

20(S)-原人参二醇通过靶向Bcl-X和MCL-1抑制急性髓系白血病细胞的增殖并诱导其凋亡。

20(S)-protopanaxadiol inhibits proliferation and induces apoptosis of acute myeloid leukemia cells via targeting Bcl-X and MCL-1.

作者信息

Xu Meng, Hao Feng, Wu Shuangshuang, Qu Zhanning, Li Junying, Chen Shuang, Fang Fang, Zhao Yundong, Hu Cheng

机构信息

College of Laboratory Medicine, Jilin Medical University, Jilin City, Jilin, China.

School of Medical Technology, Beihua University, Jilin City, Jilin, China.

出版信息

Front Pharmacol. 2025 Apr 29;16:1530270. doi: 10.3389/fphar.2025.1530270. eCollection 2025.

Abstract

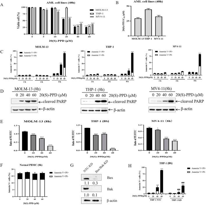
Currently, intensive chemotherapy with cytarabine and anthracycline (the "7 + 3" regimen) and hypomethylating agents remains the standard treatment for patients with acute myeloid leukemia (AML). Despite advances in treatment such as targeted therapies, patient outcomes remain unsatisfactory due to adverse drug reactions, susceptibility to drug resistance, and high recurrence rates. Consequently, there is an urgent need to develop safer and more efficacious treatments for AML. In this study, we examined the effects of 20(S)-protopanaxadiol (20(S)-PPD) on AML cells. Our findings indicate that 20(S)-PPD inhibits cell proliferation and induces apoptosis in AML cells. Mechanistically, 20(S)-PPD-induced apoptosis was at least partially dependent on the anti-apoptotic proteins MCL-1 and Bcl-X. Moreover, the downregulation of MCL-1 and Bcl-X by 20(S)-PPD is mediated through the inhibition of transcription and a decrease in protein stability. Additionally, results from virtual molecular docking demonstrated that 20(S)-PPD exhibits lower binding energies with MCL-1 and Bcl-X (-7.58 and -8.75 kcal/mol, respectively), suggesting that 20(S)-PPD may directly interact with these proteins, thereby accelerating their degradation. Finally, 20(S)-PPD has been shown to synergistically enhance the anti-leukemic activity of venetoclax, a selective Bcl-2 inhibitor, in AML cells. The current study suggests that the continued development of 20(S)-PPD as a therapeutic agent for AML would be advantageous.

摘要

目前,阿糖胞苷和蒽环类药物的强化化疗(“7 + 3”方案)以及低甲基化药物仍然是急性髓系白血病(AML)患者的标准治疗方法。尽管在治疗方面取得了进展,如靶向治疗,但由于药物不良反应、耐药性易感性和高复发率,患者的治疗效果仍然不尽人意。因此,迫切需要开发更安全、更有效的AML治疗方法。在本研究中,我们研究了20(S)-原人参二醇(20(S)-PPD)对AML细胞的影响。我们的研究结果表明,20(S)-PPD抑制AML细胞的增殖并诱导其凋亡。从机制上讲,20(S)-PPD诱导的凋亡至少部分依赖于抗凋亡蛋白MCL-1和Bcl-X。此外,20(S)-PPD对MCL-1和Bcl-X的下调是通过抑制转录和降低蛋白质稳定性来介导的。此外,虚拟分子对接结果表明,20(S)-PPD与MCL-1和Bcl-X的结合能较低(分别为-7.58和-8.75 kcal/mol),这表明20(S)-PPD可能直接与这些蛋白质相互作用,从而加速它们的降解。最后,已证明20(S)-PPD可协同增强选择性Bcl-2抑制剂维奈克拉在AML细胞中的抗白血病活性。目前的研究表明,继续开发20(S)-PPD作为AML的治疗药物将是有益的。

https://cdn.ncbi.nlm.nih.gov/pmc/blobs/5327/12093104/b3b3f024c4a7/fphar-16-1530270-g001.jpg

文献AI研究员

20分钟写一篇综述,助力文献阅读效率提升50倍。

立即体验

用中文搜PubMed

大模型驱动的PubMed中文搜索引擎

马上搜索

文档翻译

学术文献翻译模型,支持多种主流文档格式。

立即体验