Suppr超能文献

利用局部和系统免疫谱分析来确定广泛期小细胞肺癌患者对一线信迪利单抗(抗PD-1抗体)联合化疗的不同反应者:一项II期研究的探索性生物标志物分析

Harnessing local and system immune profiling delineating differential responders to first-line sintilimab (anti-PD-1 antibody) combined with chemotherapy in extensive-stage small cell lung cancer: an exploratory biomarker analysis of a phase II study.

作者信息

Xie Mengqing, Bao Minwei, Dong Xiaorong, Wu Lin, Liu Li, Zhao Jing, Chu Xiangling, Wu Yan, Ji Xianxiu, Fang Yujia, Yu Xin, Zhang Shiji, Wang Qi, Hu Tao, Wang Jin, Zhu Changbin, Su Chunxia

机构信息

Department of Medical Oncology, Shanghai Pulmonary Hospital, Tongji University School of Medicine, Tongji University, Shanghai, China.

Department of Thoracic Surgery, Shanghai Pulmonary Hospital, Tongji University School of Medicine, Tongji University, Shanghai, China.

出版信息

Signal Transduct Target Ther. 2025 May 23;10(1):168. doi: 10.1038/s41392-025-02252-5.

Abstract

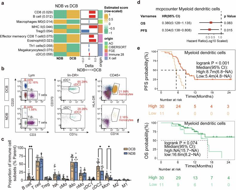
While chemo-immunotherapy has been established as the frontline therapeutic regimen for extensive-stage small cell lung cancer (ES-SCLC), durable responses persist predominantly in a minor population of patients. This underscores critical need to elucidate underlying local tumor microenvironment and systematic immune profiles for biomarker discovery. In this phase II trial (ChiCTR2000038354), the efficacy, safety, and immune-genomic signatures of sintilimab (anti-PD-1 antibody) synergized with chemotherapy as first-line regimen for ES-SCLC were evaluated. The regimen demonstrated a median progression-free survival (PFS) of 6.9 months and median overall survival of 17.1 months, accompanied by a 12-month PFS rate of 16.9%, fulfilling the primary endpoint. Manageable grade 3 or 4 treatment-related adverse events developed in 27.3% (12/44) of patients. The exploratory study indicated a higher infiltration of CD4/CD8 CXCR5 T follicle helper cells, CD8CD103 tissue-resident memory T cells, and B cells in tumor tissue, associated with better response and prognosis. The study also indicated the presence of tumor macrophages (CD68CD163CSF1RSIGLEC5) associated with immunotherapy resistance. Higher levels of monocyte-dendritic cells in pre-treatment peripheral blood mononuclear cells were found in durable clinical benefit group. Also, higher CD83, CD244, IL-12, and CD70, which are hallmarks of dendritic cells and activated T cells, were discovered by plasma proteomics to be connected with enhanced outcomes, while chemoattractant of macrophage, CSF-1, CCL3, CCL4, and IL-8, were found to predict a worse prognosis. Furthermore, a multimodal model was constructed and validated for stratifying ES-SCLC into high or low risk to predict the immunotherapy efficacy. This study sheds light on harnessing local and systematic immune profiles to better stratify patients with ES-SCLC for immunotherapy and putative combinational treatment.

摘要

虽然化疗免疫疗法已被确立为广泛期小细胞肺癌(ES-SCLC)的一线治疗方案,但持久缓解主要存在于少数患者群体中。这凸显了阐明潜在的局部肿瘤微环境和系统免疫特征以发现生物标志物的迫切需求。在这项II期试验(ChiCTR2000038354)中,评估了信迪利单抗(抗PD-1抗体)与化疗联合作为ES-SCLC一线方案的疗效、安全性和免疫基因组特征。该方案的中位无进展生存期(PFS)为6.9个月,中位总生存期为17.1个月,12个月PFS率为16.9%,达到了主要终点。27.3%(12/44)的患者发生了可控的3级或4级治疗相关不良事件。探索性研究表明,肿瘤组织中CD4/CD8 CXCR5 T滤泡辅助细胞、CD8CD103组织驻留记忆T细胞和B细胞浸润较高,与更好的反应和预后相关。该研究还表明存在与免疫治疗耐药相关的肿瘤巨噬细胞(CD68CD163CSF1RSIGLEC5)。在持久临床获益组中,预处理外周血单个核细胞中的单核细胞-树突状细胞水平较高。此外,血浆蛋白质组学发现,较高水平的CD83、CD244、IL-12和CD70(树突状细胞和活化T细胞的标志)与更好的疗效相关,而巨噬细胞趋化因子CSF-1、CCL3、CCL4和IL-8则预示预后较差。此外,构建并验证了一个多模式模型,用于将ES-SCLC分为高风险或低风险,以预测免疫治疗疗效。这项研究为利用局部和系统免疫特征更好地对ES-SCLC患者进行分层以进行免疫治疗和推定的联合治疗提供了思路。

https://cdn.ncbi.nlm.nih.gov/pmc/blobs/c45b/12098833/7c54a27242ab/41392_2025_2252_Fig1_HTML.jpg

文献AI研究员

20分钟写一篇综述,助力文献阅读效率提升50倍。

立即体验

用中文搜PubMed

大模型驱动的PubMed中文搜索引擎

马上搜索

文档翻译

学术文献翻译模型,支持多种主流文档格式。

立即体验