Suppr超能文献

内皮细胞谷氨酰胺分解缺陷导致糖尿病患者血管生成受损和缺血组织修复不良。

Defective Endothelial Glutaminolysis Contributes to Impaired Angiogenesis and Poor Ischemic Tissue Repair in Diabetes.

作者信息

Zhao Meina, Zhou Jiaheng, Hu Yang, Wang Xinpei, An Jiong, Liu Meijie, Zhang Pengfei, Zhang Xing, Wang Jingwen, Jin Xing, Xi Miaomiao, Li Jia

机构信息

Key Laboratory of Aerospace Medicine of Ministry of Education, School of Aerospace Medicine, Key Laboratory of Preventive Medicine of Ministry of Education, Fourth Military Medical University, Xi'an, Shaanxi 710032, China.

Department of Pharmacy, Xijing Hospital, Fourth Military Medical University, Xi'an, Shaanxi 710032, China.

出版信息

Research (Wash D C). 2025 May 22;8:0706. doi: 10.34133/research.0706. eCollection 2025.

Abstract

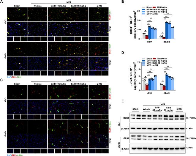
It has been demonstrated that glutamine is a key player in boosting endothelial cell (EC) proliferation. However, despite its importance, the role of endothelial glutaminolysis in diabetes remains largely unexplored. Our research aimed to investigate the function of glutaminolysis in ECs within the context of diabetes and to evaluate the potential therapeutic effects of salvianolic acid B (SalB) and α-ketoglutarate (α-KG) on diabetic vascular complications. Histological analysis of skin wounds in diabetic patients revealed delayed restoration of vascularization and collagen synthesis during wound healing, accompanied by decreased glutaminase 1 (GLS1) expression and reduced colocalization with the EC marker platelet-endothelial cell adhesion molecule-1 (CD31). Additionally, a significant decline in GLS1 activity and expression was observed in ECs isolated from diabetic hearts. In vitro studies using cultured ECs demonstrated that exposure to high glucose and high fat (HGHF) reduced GLS1 expression and suppressed glutaminolysis, impairing EC proliferation and tube formation. These adverse effects were mitigated by treatment with SalB or supplementation with α-KG plus nonessential amino acids (NEAAs). Among diabetic mice subjected to myocardial ischemia/reperfusion (MI/R), SalB administration or α-KG supplementation promoted myocardial revascularization and improved cardiac dysfunction. Notably, endothelial-specific GLS1 deletion in mice blocked the beneficial effects afforded by SalB but not those afforded by α-KG. Furthermore, SalB administration accelerated angiogenesis and cutaneous wound healing in diabetic mice, and these influences were removed by pharmacological inhibition of GLS1 using bis-2-(5-phenylacetamido-1,3,4-thiadiazol-2-yl) ethyl sulfide (BPTES) or genetic deletion of endothelial GLS1. These findings indicate that defective endothelial glutaminolysis contributes to impaired angiogenesis and poor ischemic tissue repair in diabetes. Improving endothelial glutaminolysis by treatment with SalB or metabolic supplementation with α-KG promotes angiogenesis and ischemic tissue repair in diabetic mice, emphasizing the possibility of GLS1 as a treatment target.

摘要

已证实谷氨酰胺是促进内皮细胞(EC)增殖的关键因素。然而,尽管其重要性,但内皮细胞谷氨酰胺分解代谢在糖尿病中的作用仍 largely 未被探索。我们的研究旨在探讨糖尿病背景下谷氨酰胺分解代谢在 EC 中的功能,并评估丹酚酸 B(SalB)和α-酮戊二酸(α-KG)对糖尿病血管并发症的潜在治疗作用。对糖尿病患者皮肤伤口的组织学分析显示,伤口愈合过程中血管生成和胶原蛋白合成的恢复延迟,同时谷氨酰胺酶 1(GLS1)表达降低,与 EC 标志物血小板内皮细胞黏附分子-1(CD31)的共定位减少。此外,从糖尿病心脏分离的 EC 中观察到 GLS1 活性和表达显著下降。使用培养的 EC 进行的体外研究表明,暴露于高糖和高脂肪(HGHF)会降低 GLS1 表达并抑制谷氨酰胺分解代谢,损害 EC 增殖和管形成。用 SalB 治疗或补充α-KG 加非必需氨基酸(NEAA)可减轻这些不良反应。在经历心肌缺血/再灌注(MI/R)的糖尿病小鼠中,给予 SalB 或补充α-KG 可促进心肌血管再生并改善心脏功能障碍。值得注意的是,小鼠内皮特异性 GLS1 缺失阻断了 SalB 提供的有益作用,但未阻断α-KG 提供的有益作用。此外,给予 SalB 可加速糖尿病小鼠的血管生成和皮肤伤口愈合,使用双-2-(5-苯乙酰氨基-1,3,4-噻二唑-2-基)乙基硫醚(BPTES)对 GLS1 进行药理学抑制或内皮 GLS1 的基因缺失可消除这些影响。这些发现表明,有缺陷的内皮谷氨酰胺分解代谢导致糖尿病中血管生成受损和缺血组织修复不良。用 SalB 治疗或用α-KG 进行代谢补充来改善内皮谷氨酰胺分解代谢可促进糖尿病小鼠的血管生成和缺血组织修复,强调了 GLS1 作为治疗靶点的可能性。

https://cdn.ncbi.nlm.nih.gov/pmc/blobs/3a62/12095913/259e0d4e156b/research.0706.fig.001.jpg

文献AI研究员

20分钟写一篇综述,助力文献阅读效率提升50倍。

立即体验

用中文搜PubMed

大模型驱动的PubMed中文搜索引擎

马上搜索

文档翻译

学术文献翻译模型,支持多种主流文档格式。

立即体验