Suppr超能文献

ARID1A相关免疫基因风险模型在评估胃癌患者预后及免疫治疗疗效中的开发与验证:一项转化研究

Development and validation of an ARID1A-related immune genes risk model in evaluating prognosis and immune therapeutic efficacy for gastric cancer patients: a translational study.

作者信息

Zhang Jiangtao, Li Jingting, Yang Shangfeng, Tang Xiaoyan, Wang Chunze, Lin Jiaxing, Chen Qiancheng, Xu Hui, Ma Yuanyuan, Gao Xiaoling

机构信息

The Clinical Laboratory Center, Hainan General Hospital, Hainan Affiliated Hospital of Hainan, Medical University, Haikou, Hainan, China.

Hainan Medical University, Haikou, Hainan, China.

出版信息

Front Immunol. 2025 Apr 28;16:1541491. doi: 10.3389/fimmu.2025.1541491. eCollection 2025.

Abstract

BACKGROUND

Mutations in the ARID1A gene, an integral component of the SWI/SNF complex, are prevalent, affecting prognosis and immune response in several malignancies, including gastric cancer (GC). The aim of this study was to identify ARID1A mutation-associated immune genes to construct an ARID1A-related immune gene risk model (ARM).

METHODS

GSEA and ssGSEA were used to explore the involved biological pathways and the degree of immune cell infiltration, respectively. The prognosis model was constructed by lasso-COX. Protein expression level in tissue was verified by immunohistochemistry. Small molecule compounds were screened using molecular docking techniques and their anticancer value was validated and experiment.

RESULTS

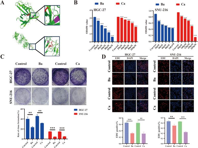
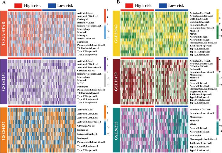
This study revealed immune-related pathways and infiltration level of multiple immune cell types were enriched in the ARID1A group compared to the ARID1A group. ARID1A mutations were correlated with an improved prognosis in individuals treated with immune checkpoint inhibitor (ICI) analyzed via Cbioportal website. TCGA-STAD cohort was randomly divided into a training-group and a testing-group. Additionally, ARM was developed in the training group, which identified APOD and PROC from ARID1A mutation-associated differential immunity genes. A significantly poorer prognosis in the high-risk group compared to the low-risk group, which was consistent across TCGA-training/testing/all cohorts, five GEO cohorts and 55 GC patients from Hainan General Hospital. Furthermore, the immune microenvironment components and ICI therapeutic efficacy markers were different between the two groups. Meanwhile, APOD and PROC expression was higher in GC tissues compared to para-cancerous tissues. Baicalin and capsaicin inhibited the proliferation and metastatic ability of GC cells.

CONCLUSION

ARM provides valuable insights into the prognosis and the effectiveness of ICI, thereby offering a novel strategy for clinical decision. Baicalin and capsaicin are promising potential drugs for GC treatment.

摘要

背景

ARID1A基因是SWI/SNF复合体的一个组成部分,其突变普遍存在,影响包括胃癌(GC)在内的多种恶性肿瘤的预后和免疫反应。本研究旨在鉴定与ARID1A突变相关的免疫基因,以构建ARID1A相关免疫基因风险模型(ARM)。

方法

分别采用基因集富集分析(GSEA)和单样本基因集富集分析(ssGSEA)来探索相关生物学途径和免疫细胞浸润程度。通过套索-COX构建预后模型。采用免疫组织化学法验证组织中的蛋白表达水平。利用分子对接技术筛选小分子化合物,并通过实验验证其抗癌价值。

结果

本研究显示,与ARID1A野生型组相比,ARID1A突变组中免疫相关途径和多种免疫细胞类型的浸润水平得到富集。通过Cbioportal网站分析发现,ARID1A突变与接受免疫检查点抑制剂(ICI)治疗的个体预后改善相关。将TCGA-STAD队列随机分为训练组和测试组。此外,在训练组中开发了ARM,该模型从与ARID1A突变相关的差异免疫基因中鉴定出载脂蛋白D(APOD)和凝血酶原(PROC)。高风险组的预后明显比低风险组差,在TCGA训练/测试/所有队列、五个基因表达综合数据库(GEO)队列以及海南省人民医院的55例GC患者中均一致。此外,两组之间的免疫微环境成分和ICI治疗疗效标志物有所不同。同时,与癌旁组织相比,GC组织中APOD和PROC的表达更高。黄芩苷和辣椒素抑制GC细胞的增殖和转移能力。

结论

ARM为ICI的预后和疗效提供了有价值的见解,从而为临床决策提供了一种新策略。黄芩苷和辣椒素是有前景的GC治疗潜在药物。

https://cdn.ncbi.nlm.nih.gov/pmc/blobs/15df/12096169/5936c7267bdf/fimmu-16-1541491-g001.jpg

文献AI研究员

20分钟写一篇综述,助力文献阅读效率提升50倍。

立即体验

用中文搜PubMed

大模型驱动的PubMed中文搜索引擎

马上搜索

文档翻译

学术文献翻译模型,支持多种主流文档格式。

立即体验