Suppr超能文献

NRF2在胰腺前体病变中的双重作用。

Dual Role of NRF2 in Pancreatic Precursor Lesions.

作者信息

Ichimiya Shu, Ahn Sung Shin, Dixon Maya S, O'Sullivan John P, DeVine Lela C, Chen Alex, Yamamoto Takeo, Oda Yoshinao, Nakamura Masafumi, Chio Iok In Christine

机构信息

Department of Genetics and Development, Institute for Cancer Genetics, Columbia University Irving Medical Center, New York, New York.

Herbert Irving Comprehensive Cancer Center, Columbia University Irving Medical Center, New York, New York.

出版信息

Cancer Res Commun. 2025 Jun 1;5(6):945-959. doi: 10.1158/2767-9764.CRC-25-0107.

Abstract

UNLABELLED

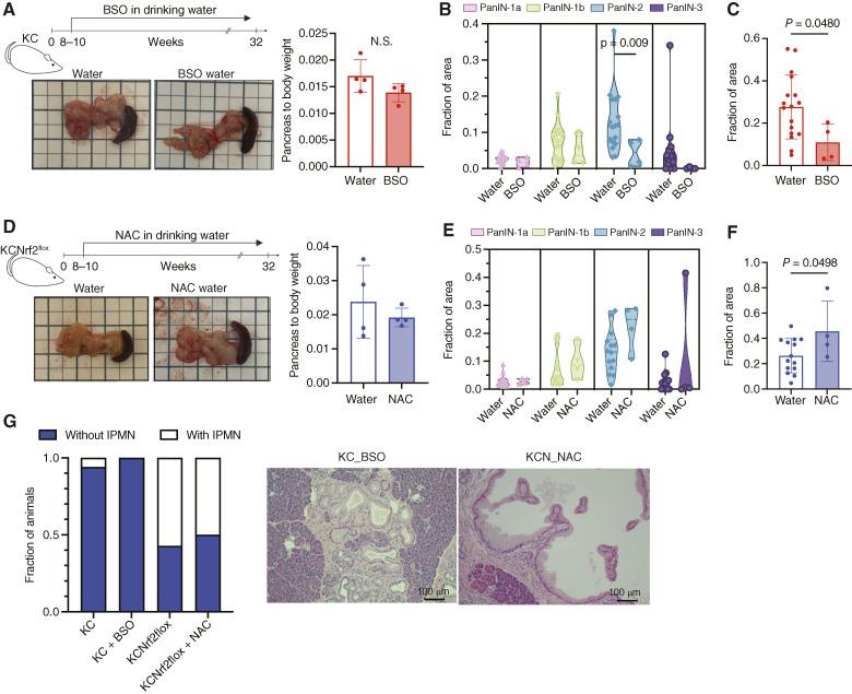
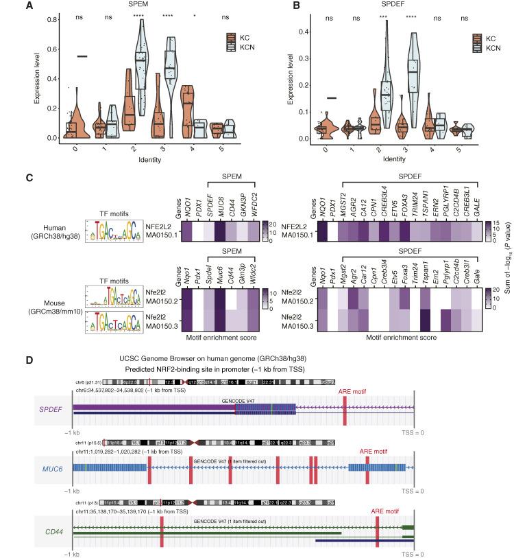
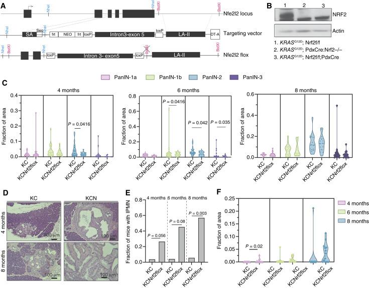
Pancreatic ductal adenocarcinoma (PDA) arises from distinct precursor lesions, primarily pancreatic intraepithelial neoplasia (PanIN) and intraductal papillary mucinous neoplasm (IPMN). Unlike PanIN, IPMN is a cystic lesion detectable by imaging, providing an opportunity for early intervention. However, the molecular determinants guiding the formation of PanIN versus IPMN remain poorly understood. In this study, we uncover a previously unrecognized role for nuclear factor erythroid 2-related factor 2 (NRF2), a master regulator of redox homeostasis, in dictating pancreatic precursor lesion fate. Although NRF2 is known to promote PanIN formation and sustain PDA, we found that active NRF2 levels are significantly lower in human IPMN compared with PanIN and PDA. Using a conditional NRF2 knockout mouse model, we demonstrate that NRF2 loss significantly increases IPMN-like cystic tumor formation in KRASG12D-mutant pancreatic epithelium, revealing an unexpected suppressive role of NRF2 in IPMN development. Mechanistically, NRF2 suppresses IPMN formation through redox-independent transcriptional repression of SAM pointed domain-containing Ets transcription factor and MUC6, key markers of IPMN. These findings establish NRF2 as a lesion-specific regulator of pancreatic tumorigenesis, providing new molecular insights into PDA progression and potential biomarkers for early detection and risk stratification.

SIGNIFICANCE

This study reveals a context-dependent role of NRF2 in pancreatic tumorigenesis, promoting PanIN progression while suppressing IPMN formation. These findings provide new insights into early lesion heterogeneity and highlight NRF2 status as a potential biomarker for risk stratification in pancreatic cancer.

摘要

未标记

胰腺导管腺癌(PDA)起源于不同的前驱病变,主要是胰腺上皮内瘤变(PanIN)和导管内乳头状黏液性肿瘤(IPMN)。与PanIN不同,IPMN是一种可通过影像学检测到的囊性病变,为早期干预提供了机会。然而,指导PanIN与IPMN形成的分子决定因素仍知之甚少。在本研究中,我们发现了氧化还原稳态的主要调节因子核因子红细胞2相关因子2(NRF2)在决定胰腺前驱病变命运方面此前未被认识到的作用。尽管已知NRF2可促进PanIN形成并维持PDA,但我们发现与PanIN和PDA相比,人IPMN中活性NRF2水平显著降低。使用条件性NRF2基因敲除小鼠模型,我们证明NRF2缺失显著增加了KRASG12D突变胰腺上皮中IPMN样囊性肿瘤的形成,揭示了NRF2在IPMN发展中意想不到的抑制作用。从机制上讲,NRF2通过对含SAM结构域的Ets转录因子和MUC6(IPMN的关键标志物)进行不依赖氧化还原的转录抑制来抑制IPMN形成。这些发现确立了NRF2作为胰腺肿瘤发生的病变特异性调节因子,为PDA进展提供了新的分子见解以及早期检测和风险分层的潜在生物标志物。

意义

本研究揭示了NRF2在胰腺肿瘤发生中的背景依赖性作用,促进PanIN进展同时抑制IPMN形成。这些发现为早期病变异质性提供了新见解,并突出了NRF2状态作为胰腺癌风险分层潜在生物标志物的地位。

https://cdn.ncbi.nlm.nih.gov/pmc/blobs/3c81/12158068/09c1e2f9d660/crc-25-0107_f1.jpg

文献AI研究员

20分钟写一篇综述,助力文献阅读效率提升50倍。

立即体验

用中文搜PubMed

大模型驱动的PubMed中文搜索引擎

马上搜索

文档翻译

学术文献翻译模型,支持多种主流文档格式。

立即体验