Suppr超能文献

弓形虫C2结构域蛋白缺失突变体作为一种有前景的抗小鼠弓形虫病疫苗

Toxoplasma gondii C2 Domain Protein Deletion Mutant as a Promising Vaccine Against Toxoplasmosis in Mice.

作者信息

Luo Yifan, He Mingfeng, Yang Shengqiang, Qian Jiahui, He Zhengming, Xu Jiayin, Guo Liyu, Xiao Siyu, Fang Rui

机构信息

State Key Laboratory of Agricultural Microbiology, College of Veterinary Medicine, Huazhong Agricultural University, Wuhan, Hubei, China.

College of Veterinary Medicine, Huazhong Agricultural University, Wuhan, Hubei, China.

出版信息

Microb Biotechnol. 2025 May;18(5):e70143. doi: 10.1111/1751-7915.70143.

Abstract

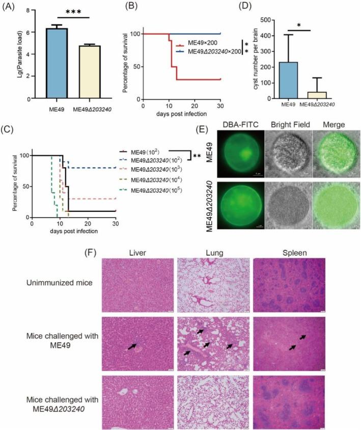
Toxoplasma gondii (T. gondii), a parasitic protozoan capable of infecting nearly all warm-blooded animals, causes significant economic losses in livestock and poses a significant threat to both animal and public health. Despite its impact, no ideal vaccine is currently available to prevent toxoplasmosis. Vesicular transport plays a crucial role in the life cycle of T. gondii, and proteins involved in this process - such as those containing C2 domains - may serve as novel targets for the development of live attenuated vaccines. In this study, we evaluated the feasibility of a C2 domain-containing protein (TGME49_203240) as a live attenuated vaccine candidate. Our findings suggest that TGME49_203240 may be involved in vesicular transport and that it is essential for T. gondii growth. Deletion of TGME49_203240 reduced parasite virulence and impaired tissue cyst formation in mice. Moreover, mice vaccinated with ME49Δ203240 were protected against the lethal challenge of the tachyzoites of T. gondii I, II, III strains and cysts of II strain. In addition, the ME49Δ203240 strain elicited robust immune responses, including the production of high levels of specific IgG antibodies and key cytokines (IFN-γ, TNF-α and IL-12). These findings highlight TGME49_203240 as a promising target for the development of a live attenuated vaccine against T. gondii.

摘要

刚地弓形虫是一种能够感染几乎所有温血动物的寄生原生动物,它会给家畜造成重大经济损失,并对动物和公众健康构成重大威胁。尽管其影响重大,但目前尚无理想的疫苗可用于预防弓形虫病。囊泡运输在刚地弓形虫的生命周期中起着至关重要的作用,参与这一过程的蛋白质——例如含有C2结构域的蛋白质——可能成为减毒活疫苗开发的新靶点。在本研究中,我们评估了一种含C2结构域的蛋白质(TGME49_203240)作为减毒活疫苗候选物的可行性。我们的研究结果表明,TGME49_203240可能参与囊泡运输,并且对刚地弓形虫的生长至关重要。缺失TGME49_203240会降低寄生虫的毒力,并损害小鼠体内组织包囊的形成。此外,用ME49Δ203240疫苗接种的小鼠对刚地弓形虫I、II、III株速殖子和II株包囊的致死性攻击具有保护作用。此外,ME49Δ203240株引发了强烈的免疫反应,包括产生高水平的特异性IgG抗体和关键细胞因子(IFN-γ、TNF-α和IL-12)。这些研究结果凸显了TGME49_203240作为开发抗刚地弓形虫减毒活疫苗的一个有前景的靶点。

https://cdn.ncbi.nlm.nih.gov/pmc/blobs/1ccb/12101070/882ca23edcd7/MBT2-18-e70143-g002.jpg

文献AI研究员

20分钟写一篇综述,助力文献阅读效率提升50倍。

立即体验

用中文搜PubMed

大模型驱动的PubMed中文搜索引擎

马上搜索

文档翻译

学术文献翻译模型,支持多种主流文档格式。

立即体验