Suppr超能文献

接种mRNA新冠疫苗的西班牙裔美国人对高度保守的新冠病毒2型表位的T细胞反应。

T-cell responses to highly conserved SARS-CoV-2 epitopes in Hispanic Americans receiving an mRNA COVID-19 vaccine.

作者信息

Haltaufderhyde Kirk, Gutiérrez Andres H, McAllister Mitchell, Boyle Christine M, Moise Leonard, Martin William, De Groot Anne S

机构信息

EpiVax, Inc., Providence, RI, USA.

出版信息

Hum Vaccin Immunother. 2025 Dec;21(1):2501844. doi: 10.1080/21645515.2025.2501844. Epub 2025 May 23.

Abstract

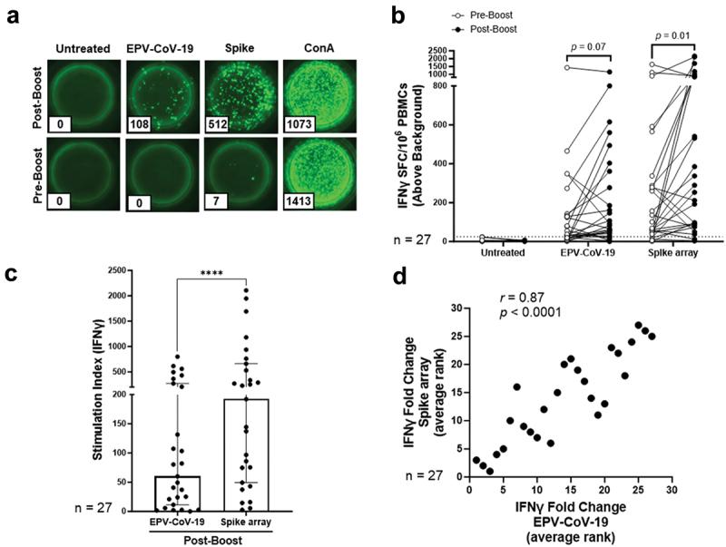
This study reports the pre-clinical evaluation of peptides from EPV-CoV-19, a T cell epitope-based SARS-CoV-2 vaccine candidate, following spike-mRNA vaccination of a predominantly Hispanic American cohort. EPV-COV-19 peptides' potential to boost T cell responses to spike protein vaccines was evaluated, confirming previously observed memory recall responses in donors with prior immunity to COVID-19. The vaccinated subjects' averaged immune responses to the 15-peptide EPV-CoV-19 pool achieved 85% of the observed response to a spike protein peptide array containing a 7-fold greater epitope content, suggesting that the EPV-CoV-19 peptides have a higher relative concentration of T cell epitope content per-peptide. Ten of the 15 peptides contained spike epitopes conserved in the majority of variants of concern (VOC) evaluated over the 2020-2024 period. While commercial vaccines exhibited gradual loss of T cell epitope conservation with VOC over time, the EPV-CoV-19 epitope-peptides maintained conservation until the XBB variant emerged. The addition of one new peptide to the vaccine design reestablished broad T cell epitope coverage. These findings underscore the importance of identifying highly conserved T cell epitopes for vaccine designs that target rapidly-mutating strains of emergent pathogens, while also documenting broad memory T cell response to the vaccine in a predominantly Hispanic American cohort.

摘要

本研究报告了基于T细胞表位的SARS-CoV-2疫苗候选物EPV-CoV-19的肽段在以西班牙裔美国人为主的队列进行刺突mRNA疫苗接种后的临床前评估。评估了EPV-COV-19肽段增强T细胞对刺突蛋白疫苗反应的潜力,证实了先前在对COVID-19具有先前免疫力的供体中观察到的记忆回忆反应。接种疫苗的受试者对15肽EPV-CoV-19库的平均免疫反应达到了对含有7倍以上表位含量的刺突蛋白肽阵列观察到的反应的85%,这表明EPV-CoV-19肽段每个肽段的T细胞表位含量相对浓度更高。15个肽段中有10个包含在2020 - 2024年期间评估的大多数关注变体(VOC)中保守的刺突表位。随着时间的推移,商业疫苗的T细胞表位保守性随VOC逐渐丧失,而EPV-CoV-19表位肽段保持保守,直到XBB变体出现。在疫苗设计中添加一种新肽段重新建立了广泛的T细胞表位覆盖。这些发现强调了识别高度保守的T细胞表位对于针对快速突变的新兴病原体菌株的疫苗设计的重要性,同时也记录了以西班牙裔美国人为主的队列对该疫苗的广泛记忆T细胞反应。

https://cdn.ncbi.nlm.nih.gov/pmc/blobs/af72/12118426/4b3e47cc6a12/KHVI_A_2501844_F0001_B.jpg

文献AI研究员

20分钟写一篇综述,助力文献阅读效率提升50倍。

立即体验

用中文搜PubMed

大模型驱动的PubMed中文搜索引擎

马上搜索

文档翻译

学术文献翻译模型,支持多种主流文档格式。

立即体验