Suppr超能文献

PfPPM2信号传导调节人类疟原虫恶性疟原虫的无性分裂和有性转化。

PfPPM2 signalling regulates asexual division and sexual conversion of human malaria parasite Plasmodium falciparum.

作者信息

Rawat Akanksha, Antil Neelam, Deshmukh Bhagyashree, Rai Akhila Balakrishna, Nagar Annu, Kumar Narendra, Prasad T S Keshava, Karmodiya Krishanpal, Sharma Pushkar

机构信息

Eukaryotic Gene Expression Laboratory, National Institute of Immunology, Aruna Asaf Ali Marg, New Delhi, India.

Center for Systems Biology and Molecular Medicine [an ICMR Collaborating Centre of Excellence 2024 (ICMR-CCoE 2024)], Yenepoya Research Centre, Yenepoya (Deemed to be University), Mangalore, 575018, India.

出版信息

Nat Commun. 2025 May 23;16(1):4790. doi: 10.1038/s41467-025-59476-w.

Abstract

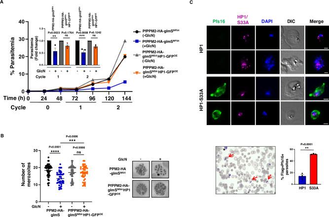
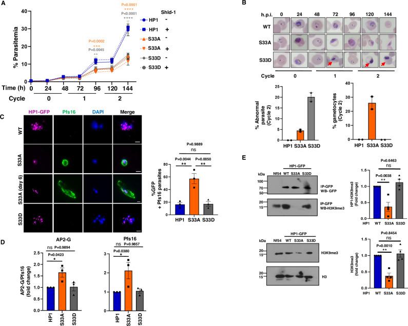
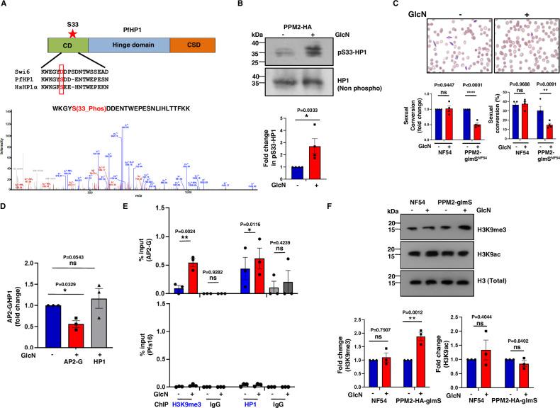
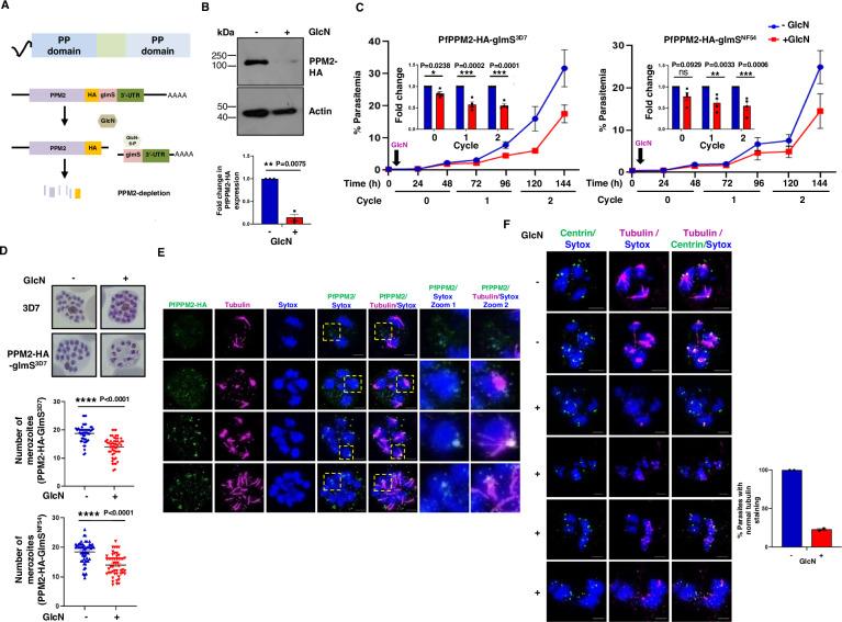
Malaria parasite undergoes interesting developmental transition in human and mosquito host. While it divides asynchronously in the erythrocytes, it switches to sexual forms, which is critical for disease transmission. We report a novel signalling pathway involving Protein Phosphatase PfPPM2, which regulates asexual division of Plasmodium falciparum as well as its conversion to sexual forms. PfPPM2 may regulate the phosphorylation of key proteins involved in chromatin remodelling and protein translation. One of the key PfPPM2-targets was Heterochromatin Protein 1 (HP1), a regulator of heritable gene silencing which contributes to both mitotic proliferation as well as sexual commitment of the parasite. PfPPM2 promotes sexual conversion by regulating the interaction between HP1, H3K9me3 and chromatin and it achieves this by dephosphorylating S33 of HP1. PfPPM2 also regulates protein synthesis in the parasite by repressing the phosphorylation of initiation factor eIF2α, which is likely to contribute to parasite division and possibly sexual differentiation.

摘要

疟原虫在人类和蚊子宿主中经历有趣的发育转变。它在红细胞中进行异步分裂,同时会转变为有性形态,这对疾病传播至关重要。我们报告了一条涉及蛋白磷酸酶PfPPM2的新信号通路,该通路调节恶性疟原虫的无性分裂及其向有性形态的转变。PfPPM2可能调节参与染色质重塑和蛋白质翻译的关键蛋白的磷酸化。PfPPM2的关键靶点之一是异染色质蛋白1(HP1),它是可遗传基因沉默的调节因子,对寄生虫的有丝分裂增殖和有性分化都有作用。PfPPM2通过调节HP1、H3K9me3和染色质之间的相互作用来促进有性转变,它通过使HP1的S33去磷酸化来实现这一点。PfPPM2还通过抑制起始因子eIF2α的磷酸化来调节寄生虫中的蛋白质合成,这可能有助于寄生虫分裂以及可能的有性分化。

https://cdn.ncbi.nlm.nih.gov/pmc/blobs/6c53/12102381/fc9fc962e938/41467_2025_59476_Fig1_HTML.jpg

文献AI研究员

20分钟写一篇综述,助力文献阅读效率提升50倍。

立即体验

用中文搜PubMed

大模型驱动的PubMed中文搜索引擎

马上搜索

文档翻译

学术文献翻译模型,支持多种主流文档格式。

立即体验