Suppr超能文献

RETN在胃腺癌(STAD)中的作用:基于TCGA数据库的RNA测序数据泛癌分析的见解

The role of RETN in stomach adenocarcinoma (STAD): insights from pan-cancer analysis of RNA-seq data based on the TCGA database.

作者信息

Deng Yaxing, Wang Chenglin, Yang Rui, Yang Qingqiang

机构信息

Department of General Surgery (Gastrointestinal Surgery), The Affiliated Hospital of Southwest Medical University, 25 Taiping Street, Jiangyang District, Luzhou, Sichuan, China.

Department of Emergency Medicine, The Affiliated Hospital of Southwest Medical University, Luzhou, Sichuan, China.

出版信息

Discov Oncol. 2025 May 25;16(1):921. doi: 10.1007/s12672-025-02755-1.

Abstract

OBJECTIVE

To analyze the expression and significance of resistin (RETN) in pan-cancer and determine the prospect of RETN as a biomarker for STAD, providing a new diagnostic and therapeutic target for STAD.

METHODS

Based on the RNA-seq data from the TCGA database, RETN was comprehensively analyzed from the perspective of pan-cancer. Firstly, the expression of RETN, correlation of immune infiltration, diagnostic efficacy and prognostic value in pan-cancer were investigated. Subsequently, the potential value of RETN as a biomarker for STAD was evaluated. Finally, the potential mechanisms of RETN in STAD were explored, including single-cell expression, PPI, functional enrichment analysis, single-gene correlation, gene co-expression analysis, and immune infiltration correlation.

RESULTS

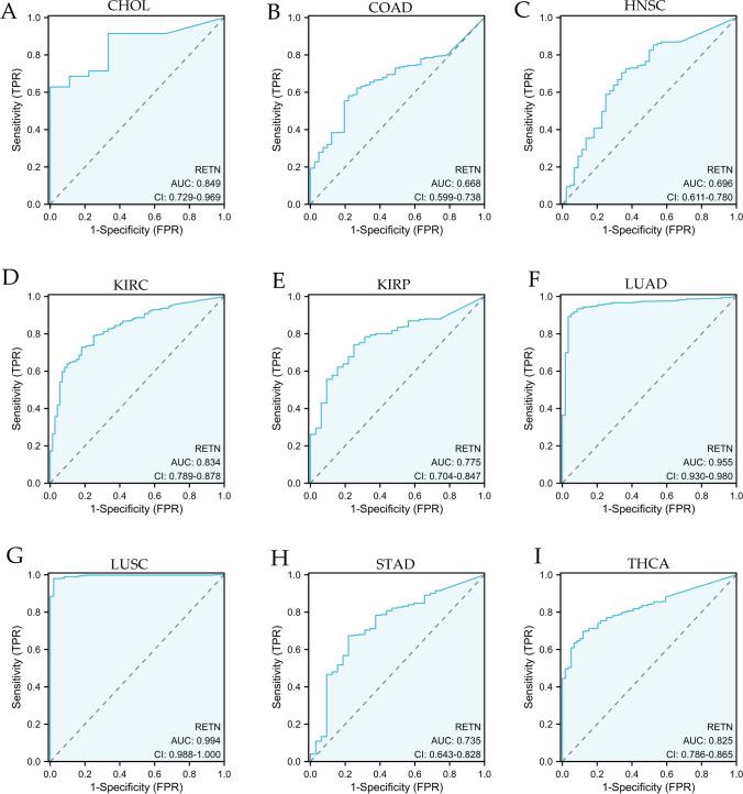
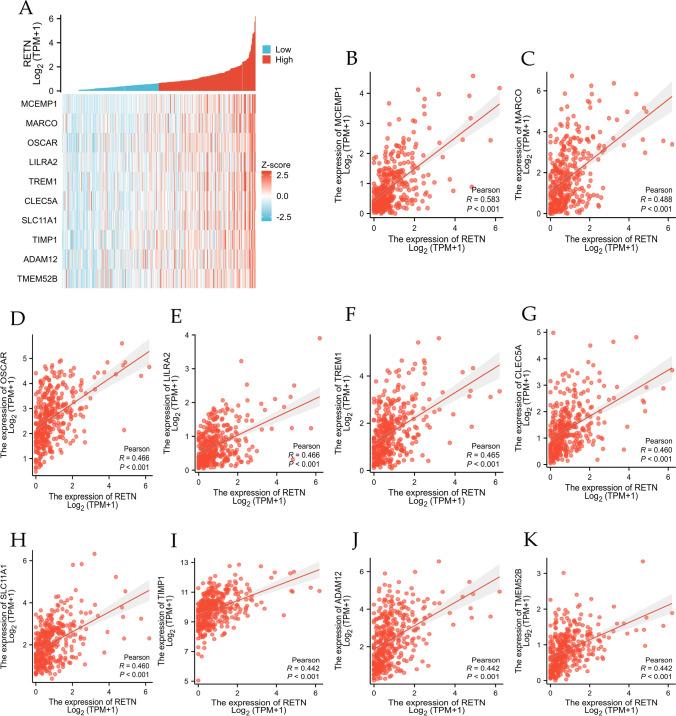
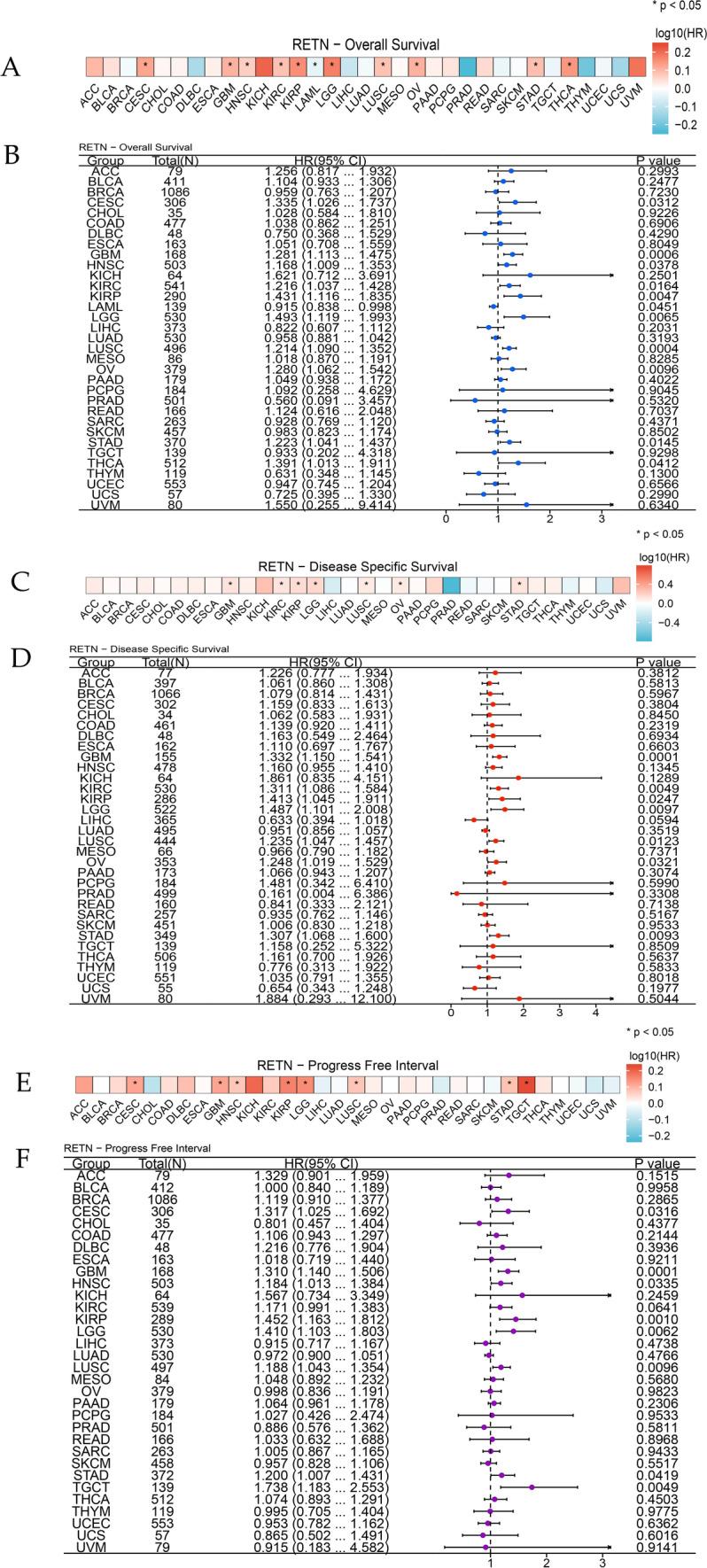
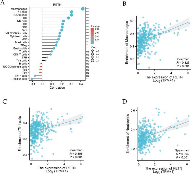
RETN is upregulated in most tumors and is associated with a variety of immune cells. As a potential biomarker, RETN showed good diagnostic efficacy and prognostic value in a variety of tumors. The prediction model based on pathological stage, sex, age and RETN has a good prediction effect on the overall survival of STAD patients. Single-cell expression analysis showed that RETN was mainly expressed by DC cells and mononuclear/macrophage cells in STAD. Subsequently, RETN and related genes were analyzed from the perspective of PPI and functional enrichment, and the results showed that these genes/proteins were mainly involved in regulating hormone secretion and insulin response. Finally, RETN is also closely associated with immune cells in STAD.

CONCLUSIONS

RETN is a promising biomarker related to the diagnosis and prognosis of STAD, and is expected to become a new diagnostic and therapeutic target for STAD.

摘要

目的

分析抵抗素(RETN)在泛癌中的表达及意义,确定RETN作为胃癌(STAD)生物标志物的前景,为STAD提供新的诊断和治疗靶点。

方法

基于来自TCGA数据库的RNA测序数据,从泛癌角度对RETN进行综合分析。首先,研究RETN在泛癌中的表达、免疫浸润相关性、诊断效能及预后价值。随后,评估RETN作为STAD生物标志物的潜在价值。最后,探索RETN在STAD中的潜在机制,包括单细胞表达、蛋白质-蛋白质相互作用(PPI)、功能富集分析、单基因相关性、基因共表达分析及免疫浸润相关性。

结果

RETN在大多数肿瘤中上调,并与多种免疫细胞相关。作为一种潜在的生物标志物,RETN在多种肿瘤中显示出良好的诊断效能和预后价值。基于病理分期、性别、年龄和RETN的预测模型对STAD患者的总生存期有良好的预测效果。单细胞表达分析显示,RETN在STAD中主要由树突状细胞和单核/巨噬细胞表达。随后,从PPI和功能富集角度分析RETN及相关基因,结果表明这些基因/蛋白质主要参与调节激素分泌和胰岛素反应。最后,RETN在STAD中也与免疫细胞密切相关。

结论

RETN是一种与STAD诊断和预后相关的有前景的生物标志物,有望成为STAD新的诊断和治疗靶点。

https://cdn.ncbi.nlm.nih.gov/pmc/blobs/1493/12104132/c1265a869fb7/12672_2025_2755_Fig1_HTML.jpg

文献AI研究员

20分钟写一篇综述,助力文献阅读效率提升50倍。

立即体验

用中文搜PubMed

大模型驱动的PubMed中文搜索引擎

马上搜索

文档翻译

学术文献翻译模型,支持多种主流文档格式。

立即体验