Suppr超能文献

ZDHHC7和棕榈酰蛋白硫酯酶1对Sprouty 4棕榈酰化的双重调节:顺铂耐药骨肉瘤的潜在治疗策略

Dual Regulation of Sprouty 4 Palmitoylation by ZDHHC7 and Palmitoyl-Protein Thioesterase 1: A Potential Therapeutic Strategy for Cisplatin-Resistant Osteosarcoma.

作者信息

Huang Tianlong, Chen Yifan, Zhao Qiangqiang, Wu Xin, Li Hongxing, Luo Xin, Su Yang, Zhang Shengqun, Liu Pan, Tang Ning

机构信息

Orthopaedic Department, The Second Xiangya Hospital of Central South University, Changsha, Hunan, China.

Department of Hematology, Liuzhou People's Hospital affiliated to Guangxi Medical University, Liuzhou, Guangxi, China.

出版信息

Research (Wash D C). 2025 May 23;8:0708. doi: 10.34133/research.0708. eCollection 2025.

Abstract

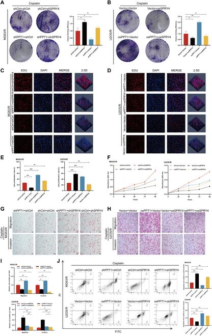
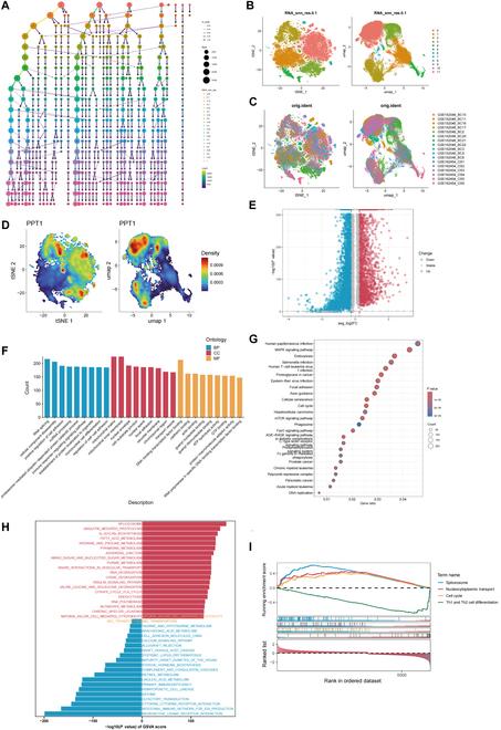
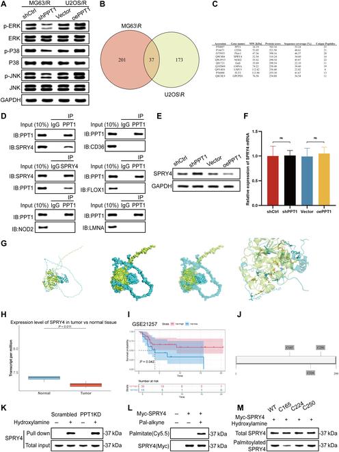
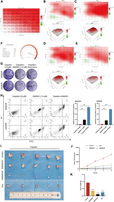
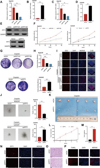
Osteosarcoma (OS) is a primary malignant bone tumor predominantly affecting adolescents. Chemotherapeutic agents, such as cisplatin, are commonly used in OS treatment; however, drug resistance markedly undermines treatment efficacy and contributes to reduced patient survival. The mechanisms underlying cisplatin resistance remain poorly understood. Recently, palmitoyl-protein thioesterase 1 (PPT1), a depalmitoylation enzyme, has attracted attention for its role in tumorigenesis and drug resistance. Investigating the mechanisms of PPT1 may offer new strategies to overcome resistance. This study analyzed multiple Gene Expression Omnibus datasets and utilized the OncoPredict tool to demonstrate the elevated expression of PPT1 in OS and its critical role in cisplatin resistance. By combining single-cell analysis with in vitro and in vivo experiments, we explored how PPT1 influences OS development through depalmitoylation and assessed the antitumor effects of the PPT1 inhibitor Ezurpimtrostat (GNS561), as well as its synergistic effects when combined with cisplatin. We demonstrated that Sprouty 4 (SPRY4) undergoes a dynamic palmitoylation cycle regulated by zinc finger DHHC-type palmitoyl transferase 7 (ZDHHC7) and PPT1, which modulates mitogen-activated protein kinase (MAPK) signaling and subsequently affects tumor cell proliferation, migration, apoptosis, and drug resistance. Further validation confirmed the effectiveness of the PPT1 inhibitor GNS561 in overcoming cisplatin resistance. Notably, GNS561 exhibited a significant synergistic effect when used in combination with cisplatin, greatly enhancing the sensitivity of cisplatin-resistant cells. This study highlights the pivotal role of PPT1 in OS resistance mechanisms. PPT1 and ZDHHC7 regulate SPRY4 through a dynamic palmitoylation-depalmitoylation cycle that modulates MAPK signaling activation and contributes to OS cell proliferation, migration, and drug resistance. As a PPT1 inhibitor, GNS561 not only inhibits OS cell proliferation but also demonstrates synergistic effects with cisplatin, significantly enhancing cisplatin sensitivity in resistant cells and promoting apoptosis. Our findings offer a novel approach for targeting PPT1 in therapeutic strategies. GNS561 holds promise as an adjunctive therapy when combined with cisplatin, potentially overcoming resistance and improving efficacy, thereby enhancing the prognosis for OS patients. Future studies should further investigate the clinical potential of GNS561 and optimize OS treatment strategies.

摘要

骨肉瘤(OS)是一种主要影响青少年的原发性恶性骨肿瘤。化疗药物,如顺铂,常用于骨肉瘤治疗;然而,耐药性显著削弱了治疗效果,并导致患者生存率降低。顺铂耐药的潜在机制仍知之甚少。最近,棕榈酰蛋白硫酯酶1(PPT1),一种去棕榈酰化酶,因其在肿瘤发生和耐药性中的作用而受到关注。研究PPT1的机制可能会提供克服耐药性的新策略。本研究分析了多个基因表达综合数据库,并利用OncoPredict工具证明PPT1在骨肉瘤中的表达升高及其在顺铂耐药中的关键作用。通过将单细胞分析与体外和体内实验相结合,我们探讨了PPT1如何通过去棕榈酰化影响骨肉瘤的发展,并评估了PPT1抑制剂Ezurpimtrostat(GNS561)的抗肿瘤作用,以及其与顺铂联合使用时的协同作用。我们证明,Sprouty 4(SPRY4)经历了一个由锌指DHHC型棕榈酰转移酶7(ZDHHC7)和PPT1调节的动态棕榈酰化循环,该循环调节丝裂原活化蛋白激酶(MAPK)信号传导,随后影响肿瘤细胞的增殖、迁移、凋亡和耐药性。进一步的验证证实了PPT1抑制剂GNS561在克服顺铂耐药方面的有效性。值得注意的是,GNS561与顺铂联合使用时表现出显著的协同作用,大大提高了顺铂耐药细胞的敏感性。本研究突出了PPT1在骨肉瘤耐药机制中的关键作用。PPT1和ZDHHC7通过一个动态的棕榈酰化-去棕榈酰化循环调节SPRY4,该循环调节MAPK信号传导激活,并促进骨肉瘤细胞的增殖、迁移和耐药性。作为一种PPT1抑制剂,GNS561不仅抑制骨肉瘤细胞的增殖,还与顺铂表现出协同作用,显著提高耐药细胞对顺铂的敏感性并促进凋亡。我们的研究结果为在治疗策略中靶向PPT1提供了一种新方法。GNS561与顺铂联合使用时有希望作为辅助治疗,可能克服耐药性并提高疗效,从而改善骨肉瘤患者的预后。未来的研究应进一步探讨GNS561的临床潜力并优化骨肉瘤治疗策略。

https://cdn.ncbi.nlm.nih.gov/pmc/blobs/e0e2/12099059/0f9e907319f9/research.0708.fig.001.jpg

文献AI研究员

20分钟写一篇综述,助力文献阅读效率提升50倍。

立即体验

用中文搜PubMed

大模型驱动的PubMed中文搜索引擎

马上搜索

文档翻译

学术文献翻译模型,支持多种主流文档格式。

立即体验