Suppr超能文献

C3肾小球病中肾小球和肾小管间质基因表达的空间分辨转录组分析

Spatially resolved transcriptomic profiling for glomerular and tubulointerstitial gene expression in C3 glomerulopathy.

作者信息

Koh Jung Hun, Kang Minji, Park Sehoon, Shin Ha Yeon, Ku Hyunah, Lee Seong Min, Cho Jeong Min, Cho Semin, Kim Yaerim, Lee Soojin, Lee Hajeong, Joo Kwon-Wook, Moon Kyung Chul, Yang Seung Hee, Kim Hyun Je, Kim Dong Ki

机构信息

Department of Internal Medicine, Seoul National University Hospital, Seoul, Korea.

Department of Internal Medicine, Seoul National University College of Medicine, Seoul, Korea.

出版信息

Clin Kidney J. 2025 May 8;18(5):sfaf139. doi: 10.1093/ckj/sfaf139. eCollection 2025 May.

Abstract

BACKGROUND

Complement 3 (C3) glomerulopathy (C3G) is a rare but clinically significant glomerulopathy. However, little is known about its transcriptomic profile. We investigated the substructure-specific gene expression profile of C3G using the recently introduced spatial transcriptomics technology.

METHODS

We performed spatial transcriptomic profiling using GeoMx Digital Spatial Profiler with formalin-fixed paraffin-embedded kidney biopsy specimens of three C3G cases and seven controls from donor kidney biopsy. Additionally, 41 samples of other glomerulonephritis, including focal segmental glomerulosclerosis, membranous nephropathy and minimal change disease, were included as disease controls. We identified differentially expressed genes (DEGs) specific to C3G, followed by validation analysis of consistently upregulated DEGs in human glomerular endothelial cells through a co-culture with complement-stimulated macrophages.

RESULTS

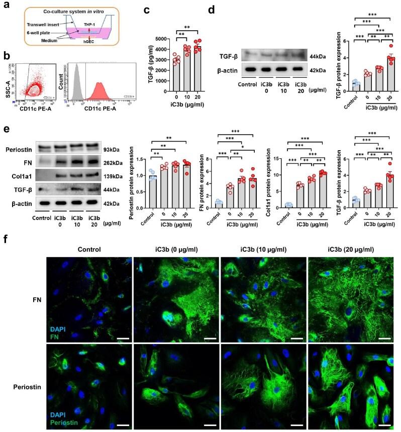
We found 229 and 157 highly expressed DEGs in the glomeruli of C3G compared with those of donor and disease controls, respectively, including and . Protease binding, structural molecule activity and extracellular matrix (ECM) structural constituent were among the top enriched Gene Ontology terms in the glomeruli of C3G. Specifically, genes related to the ECM and interferon activity were the most upregulated, with network analysis suggesting possible interactions between complement C3 and the ECM through CD11c. The experimental validation using iC3b-stimulated CD11c+ macrophages supported these findings, inducing elevated expression of fibrosis markers and ECM components in glomerular endothelial cells.

CONCLUSIONS

Significant disease-specific transcriptomic alterations in C3G, including upregulation of genes related to the ECM, provide potential insights into the pathophysiology.

摘要

背景

补体3(C3)肾小球病(C3G)是一种罕见但具有临床意义的肾小球病。然而,对其转录组特征了解甚少。我们使用最近引入的空间转录组学技术研究了C3G的亚结构特异性基因表达谱。

方法

我们使用GeoMx数字空间分析平台对3例C3G病例和7例供体肾活检对照的福尔马林固定石蜡包埋肾活检标本进行了空间转录组分析。此外,还纳入了41例其他肾小球肾炎样本作为疾病对照,包括局灶节段性肾小球硬化、膜性肾病和微小病变病。我们鉴定了C3G特有的差异表达基因(DEG),随后通过与补体刺激的巨噬细胞共培养,对人肾小球内皮细胞中持续上调的DEG进行了验证分析。

结果

与供体和疾病对照相比,我们在C3G肾小球中分别发现了229个和157个高表达的DEG,包括 和 。蛋白酶结合、结构分子活性和细胞外基质(ECM)结构成分是C3G肾小球中富集度最高的基因本体术语。具体而言,与ECM和干扰素活性相关的基因上调最为明显,网络分析表明补体C3与ECM之间可能通过CD11c相互作用。使用iC3b刺激的CD11c +巨噬细胞进行的实验验证支持了这些发现,诱导了肾小球内皮细胞中纤维化标志物和ECM成分的表达升高。

结论

C3G中存在显著的疾病特异性转录组改变,包括与ECM相关基因的上调,这为病理生理学提供了潜在的见解。

https://cdn.ncbi.nlm.nih.gov/pmc/blobs/3834/12102689/afcac4cef9b6/sfaf139fig1g.jpg

文献AI研究员

20分钟写一篇综述,助力文献阅读效率提升50倍。

立即体验

用中文搜PubMed

大模型驱动的PubMed中文搜索引擎

马上搜索

文档翻译

学术文献翻译模型,支持多种主流文档格式。

立即体验