Suppr超能文献

Wip1抑制剂CCT007093通过p65核因子κB和YY1减轻小鼠慢性乙型肝炎病毒感染中淋巴细胞的免疫耗竭。

Wip1 inhibitor CCT007093 alleviates immune exhaustion of lymphocytes via p65 NF-κB and YY1 in chronic hepatitis B virus infection in mice.

作者信息

You Yu-Syuan, Chang Wan-Ting, Hsu Chia-Lang, Wang Hui-Ying, Lu Yan-Fong, Kim InKyeom, Tzeng Shiang-Jong

机构信息

Graduate Institute of Pharmacology, College of Medicine, National Taiwan University, Taipei, Taiwan.

Department of Medical Research, National Taiwan University Hospital, Taipei, Taiwan.

出版信息

Front Immunol. 2025 May 9;16:1548814. doi: 10.3389/fimmu.2025.1548814. eCollection 2025.

Abstract

INTRODUCTION

Prolonged viral infections often lead to lymphocyte exhaustion, marked by heightened inhibitory receptor expression like PD-1, compromising host defense mechanisms. The unexplored potential of chemical checkpoint inhibitors in rejuvenating immune responses prompted our investigation.

METHODS

We focused on CCT007093, a Wip1 inhibitor, screened for its distinctive capacity to simultaneously decrease PD-1 and FcγRIIB expression in B cells.

RESULTS

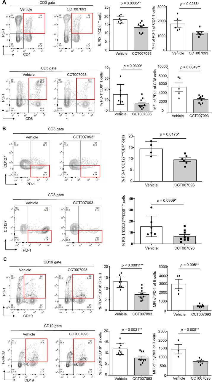
In this study, we harnessed a murine model of immune exhaustion induced by chronic hepatitis B virus (HBV) infection using hydrodynamic injection. Treatment with CCT007093 resulted in decreased levels of PD-1 expression, resulting in reduced percentages of PD-1 CD4 and CD8 T cells in circulation, spleen, and liver. The expression levels of PD-1 and FcγRIIB, along with the percentages of PD-1 and FcγRIIB CD19 B cells in these tissues, were similarly diminished. Moreover, intrahepatic lymphocytes treated with CCT007093 displayed heightened responsiveness to activation. Consequently, mice treated with CCT007093 exhibited significantly reduced serum HBsAg levels compared to vehicle-treated mice. Our detailed analyses, spanning promoter and transcriptome evaluations, uncovered p65 NF-κB as the primary activator of T cells and B cells, while Ying Yang 1 (YY1) emerged as the key regulator, orchestrating the down-regulation of PD-1 and FcγRIIB gene transcription in response to CCT007093.

DISCUSSION

Our study highlights the prowess of chemical checkpoint inhibitors, exemplified by CCT007093, in alleviating immune exhaustion in HBV-infected mice, particularly by enhancing adaptive immunity.

摘要

引言

长时间的病毒感染常导致淋巴细胞耗竭,其特征为如PD-1等抑制性受体表达增加,损害宿主防御机制。化学检查点抑制剂在恢复免疫反应方面尚未被探索的潜力促使我们展开研究。

方法

我们聚焦于Wip1抑制剂CCT007093,筛选其在B细胞中同时降低PD-1和FcγRIIB表达的独特能力。

结果

在本研究中,我们利用水动力注射法建立了慢性乙型肝炎病毒(HBV)感染诱导的免疫耗竭小鼠模型。用CCT007093治疗导致PD-1表达水平降低,循环、脾脏和肝脏中PD-1⁺ CD4和CD8 T细胞百分比减少。这些组织中PD-1和FcγRIIB的表达水平以及PD-1⁺和FcγRIIB⁺ CD19 B细胞的百分比也同样降低。此外,用CCT007093处理的肝内淋巴细胞对激活表现出更高的反应性。因此,与用载体处理的小鼠相比,用CCT007093处理的小鼠血清HBsAg水平显著降低。我们涵盖启动子和转录组评估的详细分析发现,p65 NF-κB是T细胞和B细胞的主要激活剂,而阴阳1(YY1)则是关键调节因子,协调响应CCT007093时PD-1和FcγRIIB基因转录的下调。

讨论

我们的研究突出了以CCT007093为代表的化学检查点抑制剂在减轻HBV感染小鼠免疫耗竭方面的能力,特别是通过增强适应性免疫。

https://cdn.ncbi.nlm.nih.gov/pmc/blobs/3d69/12098592/1146a0b82b70/fimmu-16-1548814-g001.jpg

文献AI研究员

20分钟写一篇综述,助力文献阅读效率提升50倍。

立即体验

用中文搜PubMed

大模型驱动的PubMed中文搜索引擎

马上搜索

文档翻译

学术文献翻译模型,支持多种主流文档格式。

立即体验