Suppr超能文献

通过网络药理学、分子动力学模拟和实验评估探索羟氯喹抗免疫球蛋白A肾病的分子机制

Exploring the Molecular Mechanism of Hydroxychloroquine Against IgAN Through Network Pharmacology, MD Simulations and Experimental Assessment.

作者信息

Liu Yuyuan, Hu Jinfang, Wang Jialing, Wang Yanzhe, Wu Gang

机构信息

Department of Nephrology, The Affiliated Suzhou Hospital of Nanjing Medical University, Suzhou Municipal Hospital, Gusu School, Nanjing Medical University, Suzhou, Jiangsu, China.

Department of Nephrology, Tongren Hospital, Shanghai Jiao Tong University School of Medicine, Shanghai, China.

出版信息

J Cell Mol Med. 2025 May;29(10):e70615. doi: 10.1111/jcmm.70615.

Abstract

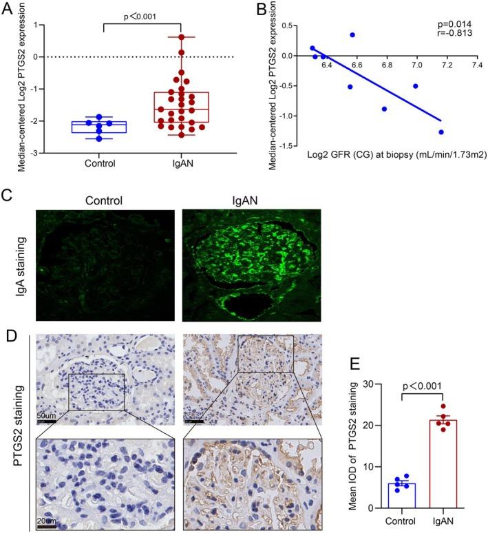
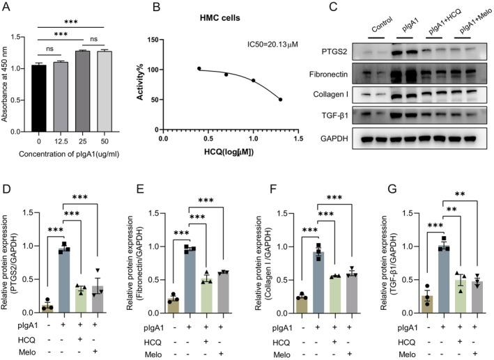
Hydroxychloroquine (HCQ) has recently been reported to be an effective treatment for IgA nephropathy (IgAN); however, the exact mechanism remains elusive. This study aimed to explore the molecular mechanisms of HCQ against IgAN. IgAN-related genes and HCQ target sets were screened from online databases, and a section of them was identified as targets of HCQ against IgAN. In total, 1575 IgAN- related genes, 415 HCQ targets, and 125 targets of HCQ against IgAN were identified. The results of the enrichment analysis showed that the targets of HCQ against IgAN were related to inflammation and immune response related pathways. The PPI network and subnetworks identified prostaglandin-endoperoxide synthase 2 (PTGS2) as the main seed gene. Molecular docking and molecular dynamic (MD) simulations revealed that HCQ could well bind to the PTGS2 protein. Furthermore, clinical data indicated that PTGS2 was overexpressed in patients with IgAN and was negatively correlated with estimated glomerular filtration rate (eGFR). Moreover, consistent with the effect of meloxicam, a PTGS2 inhibitor, HCQ could decrease the expression of PTGS2 and profibrotic proteins in the IgAN cell model. Consequently, HCQ can mediate inflammation and immune response regulation via multiple pathways and targets, among which PTGS2 is probably the key target of HCQ against IgAN.

摘要

最近有报道称羟氯喹(HCQ)是治疗IgA肾病(IgAN)的有效药物;然而,其确切机制仍不清楚。本研究旨在探讨HCQ治疗IgAN的分子机制。从在线数据库中筛选IgAN相关基因和HCQ靶点集,并确定其中一部分为HCQ治疗IgAN的靶点。共鉴定出1575个IgAN相关基因、415个HCQ靶点以及125个HCQ治疗IgAN的靶点。富集分析结果表明,HCQ治疗IgAN的靶点与炎症和免疫反应相关途径有关。蛋白质-蛋白质相互作用(PPI)网络和子网确定前列腺素内过氧化物合酶2(PTGS2)为主要种子基因。分子对接和分子动力学(MD)模拟显示,HCQ能很好地与PTGS2蛋白结合。此外,临床数据表明,PTGS2在IgAN患者中过表达,且与估计肾小球滤过率(eGFR)呈负相关。此外,与PTGS2抑制剂美洛昔康的作用一致,HCQ可降低IgAN细胞模型中PTGS2和促纤维化蛋白的表达。因此,HCQ可通过多种途径和靶点介导炎症和免疫反应调节,其中PTGS2可能是HCQ治疗IgAN的关键靶点。

https://cdn.ncbi.nlm.nih.gov/pmc/blobs/ceb1/12105495/1d5677ac9106/JCMM-29-e70615-g007.jpg

文献AI研究员

20分钟写一篇综述,助力文献阅读效率提升50倍。

立即体验

用中文搜PubMed

大模型驱动的PubMed中文搜索引擎

马上搜索

文档翻译

学术文献翻译模型,支持多种主流文档格式。

立即体验